Food and Energy Security أُعيد تغريده

Just published in @PlantCellEnvir
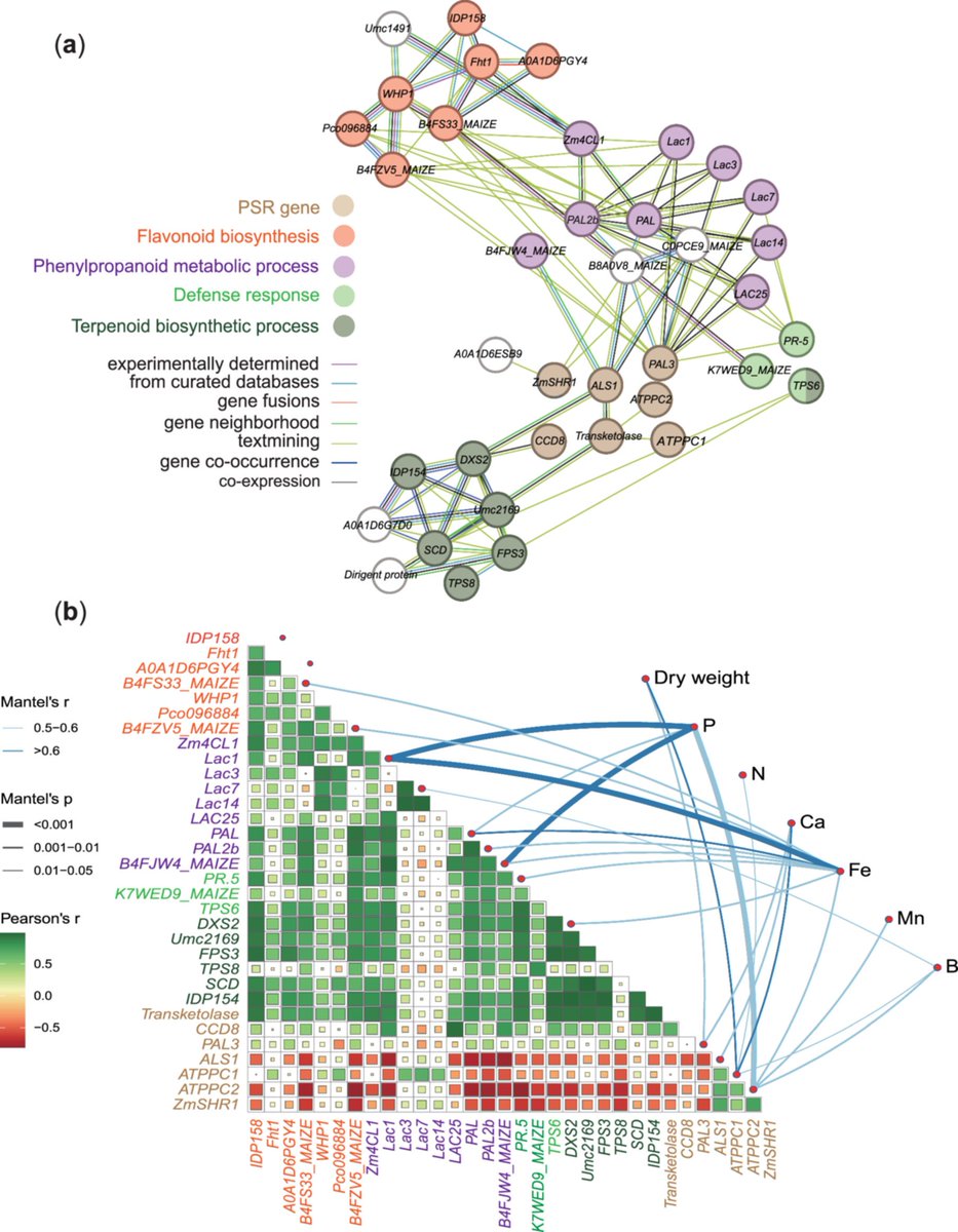
Our study shows #soil #microbiota modulates #root #transcriptome, highlighting the interactions between P-starvation responses & microbiota re P status.
doi.org/10.1111/pce.15…
@WileyGlobal @UWAresearch @SAgE_UWA @IOA_UWA @AbioticStress




English























