ICM Research Lab ⚗️

157 posts

ICM Research Lab ⚗️ banner
ICM Research Lab ⚗️

ICM Research Lab ⚗️

@ICMdotLab

Unlock ICM potential, align with founder's vision, expand from APAC to global markets 發掘ICM潛力項目,連繫創始人願景,拓展亞洲至全球市場 9gzJG5vvs1ZFrhzr5u4LngoDTSTFqDHw5sfjNYzHjBLV

ICM Se unió Ekim 2025
25 Siguiendo264 Seguidores
ICM Research Lab ⚗️
ICM Research Lab ⚗️@ICMdotLab·
@MCG_zh 最近有一條關於 $VIVA 的中文影片,連聲音的中文翻譯也有了,大家感興趣的可以留意一下
MCG中文@MCG_zh

加密圈還沒真正意識到 $VIVA 的規模。 @vivabo 宣布已從 Believe 完成遷移,並正快速擴張至 拉美、非洲、歐洲與亞洲,將其 Web3 模組 開放給超過 300 萬活躍用戶的超級應用生態。 🌍 整個 VIVA 生態 建立在一個 廣告科技引擎(Ad-Tech Engine) 之上,年營收潛力可達數十億美元,其中部分收益將用於 $VIVA 回購(Buybacks)。 🚀 $VIVA 持有者的黃金時代,即將到來。

中文
0
0
4
210
ICM Research Lab ⚗️
ICM Research Lab ⚗️@ICMdotLab·
不知道 @stigstigstig_ 作為 @believeapp 團隊中的一員會就最近的事情作出怎樣的回應
MCG中文@MCG_zh

📢 更新通知 @believeapp@stigstigstig_ 將於 今晚(11 月 4 日,週二,香港時間凌晨 3:00) 加入 MCG 節目! 同場嘉賓還有 @dupe_solana@ghoshal, 時間從原定的 凌晨12:00 調整至 凌晨3:00。 💬 想提問嗎? 請在貼文下方留言或私訊 MCG, 你的問題將在直播中由主持人親自提出! 💠 $DUPE $BELIEVE

中文
1
0
0
312
ICM Research Lab ⚗️
ICM Research Lab ⚗️@ICMdotLab·
A nice thread about @dupe_solana
R48.eth@r48_eth

The most underrated buyback in the space: $DUPE. > The average undervaluation compared to each project in the table is x80. > $DUPE uses a hybrid buyback model fueled by app earnings + trading fees. > Four upcoming catalysts will increase orderbook pressure and amplify the buyback effect to full capacity. > Who’s the marginal buyer of $DUPE over the next four months? > On-chain thesis for the next 12 months Buybacks as a concept began with @GMX_IO back in 2023. The core idea was to create value for the token through the profits generated by the underlying product or protocol. From a practical standpoint, however, buybacks lose their meaning if a token faces strong future selling pressure. That’s why they’ve often turned into a manipulation tool for projects that allocate a large share of tokens to themselves and early investors. Technically, yes — purchases occur on the market, but the price barely moves. Why? Because the token launch happens at a preset valuation that doesn’t reflect real demand. This leaves plenty of room for manipulation — teams and investors hedge their locked tokens or sell them OTC, neutralizing any buyback impact. This thesis is so obvious it barely needs proof. Just take a look at $ZK, $ETHFI, $IO, $2Z, $LINEA... The issue isn’t what they’re building, there’s simply no demand, and therefore, no marginal buyer. Since this trend clearly isn’t slowing down (cryptorank.io/funding-analyt…), I’m positioning against altcoins with broad VC backing. At the same time, an entirely new type of on-chain market is emerging where teams develop their tokens in sync with real product success. One of the strongest examples, in my view, is $DUPE. On-chain markets represent an alternative to early-stage venture investing where everyone has equal access to capital inflows and attention both traders and builders. It’s like an broad-open marketplace where you look for the highest-quality product at a fair price. So what’s the magic behind $DUPE’s buybacks? Let’s break it down. ^Long-term demand accumulation. Bobby has been executing progressive $DUPE buybacks nearly every week since the token’s launch. Here are the two wallets you need to know: 1. DwDNPuEo4Ra2vJE8xpKhQxvdELVRgfmh4sinKtyDLwfB — purchases funded by Dupe's web app (net profit) 2. 5qYYC2CNdWzEXMnuBGLMHBf1xwsnWLSy5XZft2j5Sq7u — purchases funded by fees from the Meteora pool As you can see, all of these buybacks were made directly from the open market, and the majority were executed at the current price — with no hidden transactions or early OTC deals. Bobby began buying precisely when interest in ICM started to fade, and most importantly — these buybacks were made from real, organic product profits. The closest parallel here is HyperLiquid. They launched a token on top of a successful product and immediately began repurchasing it. A similar pattern can be seen with $DUPE: + A proven product with real traction + Targeted at both web2 and web3 users + A broad user base and top-tier monetization engine Yet despite this, $DUPE is x664 cheaper than $HYPE. And if you argue they’re in “different categories” you missed the point of this post. Seeing the clear migration trend of CEXs moving on-chain, it’s fair to say that — under the right market conditions the next x1000 opportunity will emerge exactly here (just like $HYPE once did). I’m convinced that most current altcoins will remain tied to FED policy, and until we see an aggressive QE cycle if it even happens — they’ll keep disappointing holders and drifting lower. ^Who is the marginal buyer of $DUPE over the next four months? I keep coming back to this question — and I have a few answers. $DUPE captures several verticals that the market still hasn’t priced in: + Perfect alignment with the AI commerce narrative + The largest web2 user base transferring value into web3 (this is where the next x1000 will emerge) + Data-driven accumulation and visible catalysts are already attracting liquid on-chain funds that are beginning to form positions And of course, we can’t ignore the upcoming catalysts: MCP / API integration + Mobile App + Payments + Expanding marketing efforts. Yo fam, what do we think about it? @dupe_solana @ghoshal

English
0
0
8
563
ICM Research Lab ⚗️
ICM Research Lab ⚗️@ICMdotLab·
We strongly encourage more transparency on @believeapp and the whole ICM meta, and thanks @pnth_app for providing data to make the ICM space more transparent
English
0
3
20
557
ICM Research Lab ⚗️
ICM Research Lab ⚗️@ICMdotLab·
The chart looks absolutely ugly, yes However, the fact is more than 85 SOL (~16K) is injected into the chart daily with the most bearish sentiment Simply because you hate the founder and the project does not mean it's right to distort the fact pnth.app/flywheel
English
1
0
6
474
ICM Research Lab ⚗️
ICM Research Lab ⚗️@ICMdotLab·
When @pnth_app adds this real-time flywheel tracking page for @believeapp, things will be much clearer Hope it can add more transparency to @believeapp and glad to see @pnth_app is always shipping
Pantheon@pnth_io

We’re actively working on enabling real-time flywheel tracking for @believeapp. We’ll finish this dashboard, covering all Believe flywheel operations, within two days. Additionally, the dashboard will showcase the impact of every project launched on Believe and its contribution to buybacks.

English
0
4
22
1.4K
ICM Research Lab ⚗️
ICM Research Lab ⚗️@ICMdotLab·
@vernusone and now we can see @vernusone efforts in UI revamping, working on x402 integration (since Septermber!) and some video demo coming soon Maybe a small project for now but we reckon the ICM core concept should be about backing up every dedicated founder to solve a real problem
English
0
0
2
146
ICM Research Lab ⚗️
ICM Research Lab ⚗️@ICMdotLab·
Despite not much feedback, he still insisted on building @vernusone, trying every way he could to raise awareness World is tough, but he still kept trying and trying. And we should have a space to let dedicated founders voiced out so our team set up an interview with him
English
1
0
1
161
ICM Research Lab ⚗️
ICM Research Lab ⚗️@ICMdotLab·
随着商务日益由 AI 调解,Dupe 正在构建基础设施,让机器和人类为地球上的一切找到最佳价格。 $DUPE。
中文
0
0
0
96
ICM Research Lab ⚗️
ICM Research Lab ⚗️@ICMdotLab·
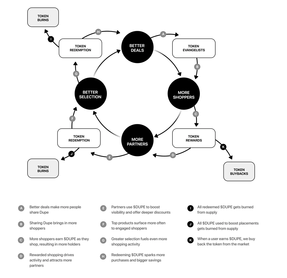
这一系统设计让每个循环强化其他循环:更好优惠带来更多购物者,更多购物者吸引更多合作伙伴,更多合作伙伴创造更好市场,从而产生不断增长的经济活动。 当完全整合时,这一飞轮将成为电子商务中的首创。 购物者节省更多,合作伙伴销售更多,每个参与者都在他们帮助增长的系统中获得股份。
中文
1
0
1
133
ICM Research Lab ⚗️
ICM Research Lab ⚗️@ICMdotLab·
@dupe_solana 的飞轮将会为电商带来重大革新,和将AI、WEB3真正融入到现实世界我们日常生活会用到的产品中 Dupe 的飞轮详解 更好优惠 (A) → 当用户发现超值优惠时,他们会分享(目前每 1000 个发现的优惠约 45 次分享,正在添加更多工具以提升这一比例)——从而创造不断增长的代币布道者基础。
ICM Research Lab ⚗️ tweet media
Dupe.com@dupe_solana

Introducing the $Dupe flywheel: 18 million shoppers, indexed hundreds of millions of products, >$75 million in GMV with an average 6% conversion rate — nearly 2x the industry norm. It's a new age for AI commerce 👇 x.com/dupe_solana/st…

中文
1
0
1
216