craft space NextGate
168.9K posts

craft space NextGate
@CNextgate
京都の模型等制作スペースです。 店舗 京都市右京区花園伊町44-10 花園ビル 203号室 (JR嵯峨野線 花園駅前) ☎︎080-2235-1628 定休日:月・木/火・水:18時〜21時/ 金:19時〜22時/土:10時〜21時(変更なし)/日・祝:10時〜20時(変更なし) (最終受付は閉店1時間前)
京都市右京区花園伊町44-10 花園ビル 203号室 शामिल हुए Mayıs 2016
4K फ़ॉलोइंग4.1K फ़ॉलोवर्स
पिन किया गया ट्वीट
craft space NextGate रीट्वीट किया
craft space NextGate रीट्वीट किया
craft space NextGate रीट्वीट किया

模型に電飾を組み込んでみたいけど、どうやったらいいか分からない、という方の最初の一歩を踏み出すきっかけになったらいいなと思っているワークショップとなっています。
完成したキットは一式お持ち帰りいただけます。
お気軽にどうぞ。
#GWCオリオン16
互換屋@gokanya_shop
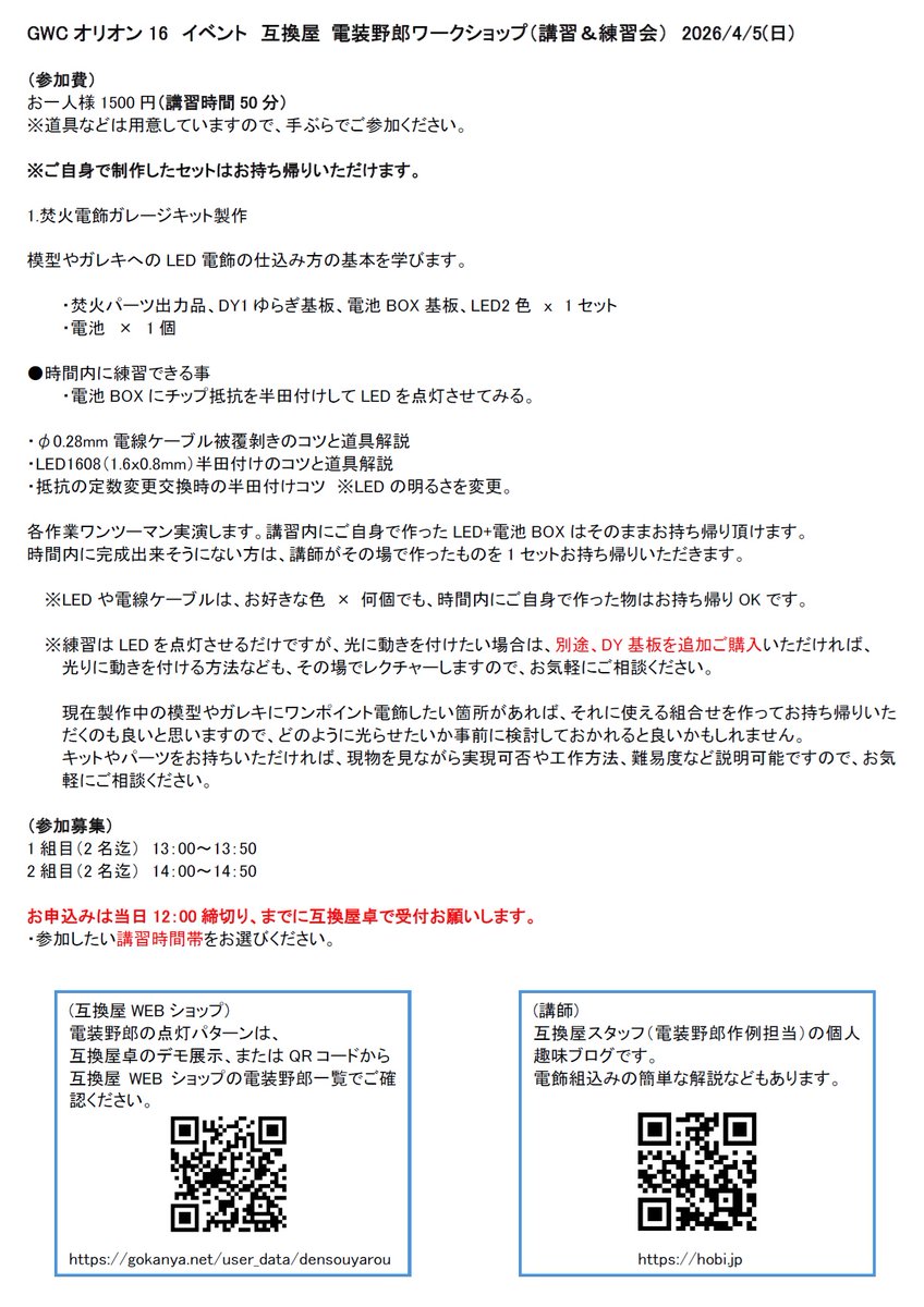
4/5(日)GWCオリオン16+では焚火ガレージキットを用いた電飾ワークショップを実施致します。 電飾の基本的な作業を体験していただきます。 電飾のノウハウについてhobiさんに質問することもできます。 ご興味のある方は是非、互換屋卓にてお申込みください。 よろしくお願いします。 #GWCオリオン16
日本語
craft space NextGate रीट्वीट किया

4/5(日)GWCオリオン16+では焚火ガレージキットを用いた電飾ワークショップを実施致します。
電飾の基本的な作業を体験していただきます。
電飾のノウハウについてhobiさんに質問することもできます。
ご興味のある方は是非、互換屋卓にてお申込みください。 よろしくお願いします。
#GWCオリオン16


互換屋@gokanya_shop
2026/4/4、4/5と2日間、大阪難波御堂筋ホールで開催される「帰ってきたシン・夜のGWC」と「GWCオリオン16+」に参加します。 4/4 卓番 04 互換屋 4/5 卓番 03 互換屋 真空チャンバー「互換ちゃんば」の展示、電飾模型用基板「電装野郎」のワークショップも行います。 詳細は別途告知します。
日本語
craft space NextGate रीट्वीट किया
craft space NextGate रीट्वीट किया
craft space NextGate रीट्वीट किया
craft space NextGate रीट्वीट किया

お陰様で早くも収益化が出来ました✨
1ヶ月はかかると思っていたので驚きです。
ご協力有難う御座います😭
店長に大変喜んで貰えました💕
引き続き、解除にならないようにご登録の継続をよろしくお願いします🙇♀️
※ レース動画が多し!アラートOFF🆗
てん子@WML店員@wml_mk
【📢ご協力のお願い】 夜遅くまで働き、帰宅後も動画編集を頑張るWML店長の為に! どうかアカウント登録1000人を目指したいのでご登録をお願いいたします‼️ WEST MINI-ZLINK @wml09-22?si=i805Y3ZBzFSBk6B1" target="_blank" rel="nofollow noopener">youtube.com/@wml09-22?si=i…
@YouTubeより 日本語
craft space NextGate रीट्वीट किया
craft space NextGate रीट्वीट किया

美ガコン!開催まで一週間前となりました。(「夜のGWC」さんとの併催)
会場の配置図が発表されました。注意点として今回搬入エレベーターはGWCディーラーさんのみ使用可となっております。
美ガコンへの展示参加者は受付前の一般エレベーターよりご入場ください。🙇
twipla.jp/events/712347

日本語
craft space NextGate रीट्वीट किया
craft space NextGate रीट्वीट किया

「第64回 静岡ホビーショー」の出展社・館内マップ公開! プラモ・トイガン・RC・鉄道模型など多彩なメーカーが出展予定 - HOBBY Watch hobby.watch.impress.co.jp/docs/news/2097…
日本語
craft space NextGate रीट्वीट किया
craft space NextGate रीट्वीट किया
craft space NextGate रीट्वीट किया
craft space NextGate रीट्वीट किया
craft space NextGate रीट्वीट किया

サベージランドペイントコンの結果発表です。
1位 むらションさん 58pts
2位 ちーふ563さん 41pts
3位 どぅどぅみさん 26pts
4位 まさきさん 21pts
5位 siyuuさん 8pts
エントリーいただいた皆様、投票いただいた皆様、ありがとうございました。
次回の開催は5月を予定しております。
次回も皆さまの力作を楽しみにしております。
#サベージランドペイントコン
savagelandmini.com/blogs/%E3%83%9…

日本語
craft space NextGate रीट्वीट किया



























