Tweet Disematkan

再写一个A股复盘吧,最近A股板块中最火热的是算电协同,自己吃到了协新能科。算上上次预测数字人民币会有利好,这已经是第二次提前判断产业趋势并成功布局盈利了。
对于这个标,我在加自选那天开始建仓,在算电协同起爆前将仓位加到了70%,这使得我今年A股盈利直接从水下拉回了一月的水平
自己本质上是加密研究员,最擅长的也是加密相关标的,上链的标以及和加密相关的标我会特别去关注。最初看这个标来自于自己尝试提前布局RWA板块,这个见解来自于两个方面,第一个方面是2026年1月5-6日中国人民银行年度工作会议中明确RWA的发展路径,这标志着RWA纳入金融发展合规的范围。第二个方面则是2026年2月6日,央行等八部门发布银发42号文,进一步将RWA相关业务纳入更清晰的监管框架。自己最看重的在于RWA能提供海外融资的新渠道,这对于企业来说是很有帮助的,此外自己还预期3月香港能发出首批稳定币牌照
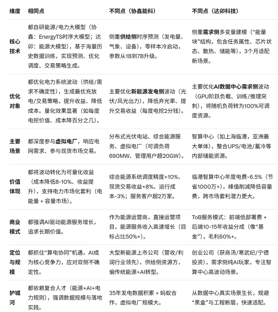
因此请@Leeee1w去找了A股中涉及RWA的标的,发现可以分成三类,绿电 医疗以及房地产。后者自己不是很感冒,于是就开始细致研究绿电相关的RWA标,剩下仨协鑫能科,晶科科技,朗新科技。随后我进行基本面研究,在研究的过程中注意到硅基观察对于达卯科技“把电价当量化交易做!这家AI公司,一年帮数据中心“赚”出1000万”以及新华日报的“协鑫能科:Al+能源,让一度电多卖2分钱”的两条报道,思考了以下觉得未来数据中心是国内电力增长大头,而数据中心的用电方式确实和以往用电不同,存在优化现有电网体系与需要新基建的真实需求,再结合“行业排名:2025年三季度营收79.35亿元,在电力行业18家公司中排名第一;净利润8.93亿元,同样位居行业第一。在光伏发电细分领域(共15家),每股收益0.48元排名第一”。的基本面,我最终选了这个标的,并在年后开盘后进行建仓,最终运气很好,“算电协同”首次写入政府工作报告,自己也因此获得了不错的盈利




中文
























