Akhilesh Pandey Lab

138 posts

Akhilesh Pandey Lab banner
Akhilesh Pandey Lab

Akhilesh Pandey Lab

@Lab_Pandey

Improving and individualizing medicine through translational systems biology. Mass spectrometry, Multi-Omics, Diagnostics. Mayo Clinic. Views are personal.

Rochester, MN 参加日 Ekim 2022
139 フォロー中241 フォロワー
Akhilesh Pandey Lab
Akhilesh Pandey Lab@Lab_Pandey·
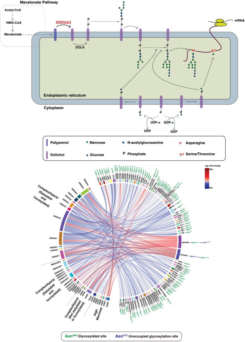
Significant decrease in N-glycopeptides was seen in haptoglobin, ceruloplasmin and albumin among others. These site-specific glycopeptide changes may provide new biomarkers and insights into SRD5A3-CDG pathophysiology. Led by Anu Jain @Dr_Anu_Jain from our team.
Akhilesh Pandey Lab tweet media
English
0
0
1
43
Akhilesh Pandey Lab
Akhilesh Pandey Lab@Lab_Pandey·
This method enables detection of multiple clinically relevant markers at once in a single #FFPE section. It is concordant with IHC and offers new possibilities for multiplexed spatial biomarker resolution. Led by Kiran K. Mangalaparthi @mkirankumar89 and Daigo Gunji from our team
Akhilesh Pandey Lab tweet media
English
0
0
1
76
Akhilesh Pandey Lab
Akhilesh Pandey Lab@Lab_Pandey·
Albumin carries N-glycans at two non-canonical sites: N68, N123. We show changes in albumin glycopeptides consistent with biochemical defects in type I, II and mixed type CDG. These new targets may complement transferrin testing in diagnosis and monitoring. #RareDisease #MassSpec
English
1
0
1
57
Akhilesh Pandey Lab
Akhilesh Pandey Lab@Lab_Pandey·
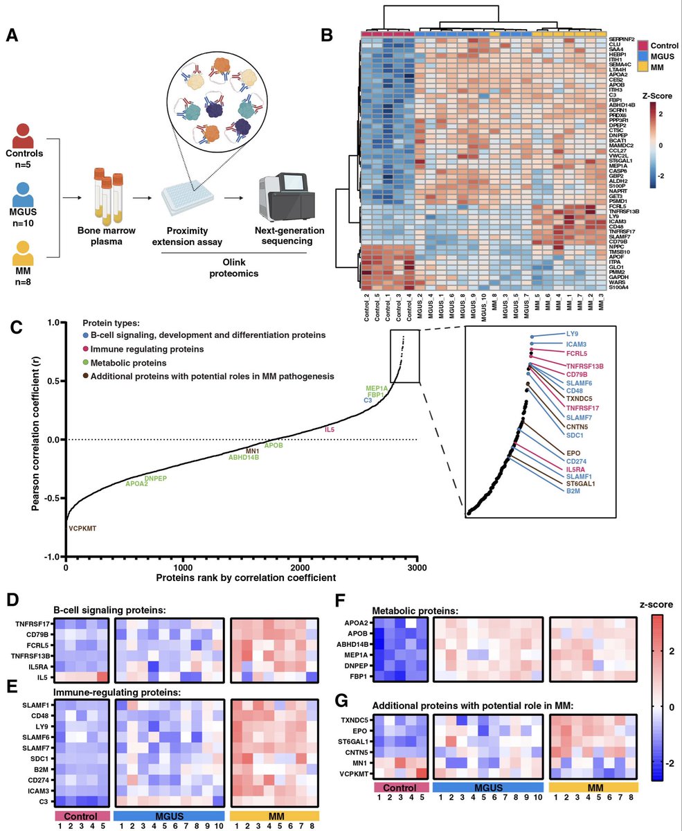
These extra findings (IGH rearrangements, TP53 loss, 1q gain, chromothripsis) can alter risk stratification and treatment decisions. Proximity mapping may improve diagnosis and enable more precise, mutation-guided therapy. Led by Richard Kandasamy @richardKumaranK from our team
Akhilesh Pandey Lab tweet media
English
0
1
1
71
Akhilesh Pandey Lab
Akhilesh Pandey Lab@Lab_Pandey·
Using targeted mass spectrometry-based measurement of all hemoglobin chains, we discovered that the levels of #hemoglobin mu chain are increased in patients with alpha thalassemia where the HBM gene is spared from deletion, indicating a compensatory role and #biomarker potential
Akhilesh Pandey Lab tweet media
English
0
0
1
63
Akhilesh Pandey Lab
Akhilesh Pandey Lab@Lab_Pandey·
We present a targeted strategy combining tandem mass tag multiplexing with SureQuant-based triggered MS/MS using super heavy TMT-labeled peptides as triggers, enabling robust quantitation of histone PTMs with improved analytical throughput #Singlecellproteomics
Akhilesh Pandey Lab tweet media
English
0
0
3
84
Akhilesh Pandey Lab がリツイート
Mayo Clinic
Mayo Clinic@MayoClinic·
.@MayoCancerCare researchers will present their latest radiation oncology findings at the 2025 American Society for Radiation Oncology (ASTRO) Annual Meeting, scheduled to be held Sept. 27–Oct. 1 at the Moscone Center in San Francisco. Learn more: newsnetwork.mayoclinic.org/discussion/may…
Mayo Clinic tweet media
English
2
8
14
8.3K
Akhilesh Pandey Lab
Akhilesh Pandey Lab@Lab_Pandey·
Congratulations to Kishore for presenting our glycoproteomics work in congenital disorders of glycosylation at the Ehlers Symposium & BMB Research Retreat at Mayo Clinic — and for winning a Best Poster Award! 🏆 Exciting recognition for outstanding science! @kilroykishore
Akhilesh Pandey Lab tweet media
English
1
0
6
353
Akhilesh Pandey Lab
Akhilesh Pandey Lab@Lab_Pandey·
Shoutout to Joel-Sean Hsu from our team for presenting our ongoing research on IMiDs in multiple myeloma at the Ehlers Symposium & BMB Research Retreat at Mayo Clinic. Grateful for the opportunity to share our work and connect with the community 🧑‍🔬🧪
Akhilesh Pandey Lab tweet media
English
0
0
5
365
Akhilesh Pandey Lab
Akhilesh Pandey Lab@Lab_Pandey·
Check out Dong-Gi Mun’s poster in applying super heavy TMT to single cells 🧫
Akhilesh Pandey Lab tweet media
English
0
0
4
222
Akhilesh Pandey Lab
Akhilesh Pandey Lab@Lab_Pandey·
Proud to present our studies on human brain peptidomics and terminomics by Hiroshi Nishida 🧠 #ASMS2025
Akhilesh Pandey Lab tweet mediaAkhilesh Pandey Lab tweet media
English
0
0
9
517