固定されたツイート
Peggy Dodson
13 posts

Peggy Dodson がリツイート

@augustspangberg @TomPylTravels @simonstrand Jag fick ett SMS av Simon en onsdag: ”Ska vi ta en öl? Bara en” Jag svarade typ nej... Men plötsligt vaknade jag 07:30 på en tältmadrass bredvid Simon i en källare i en bakgård på Bislett.
Svenska
Peggy Dodson がリツイート

The travelling camp on the former Clifton Bridge Inn site near #Silverdale has disbanded. I have been advised by the owner of the site that he will be securing the site this evening and more permanent barricades will be installed in the site over coming days.
English
Peggy Dodson がリツイート
Peggy Dodson がリツイート
Peggy Dodson がリツイート

Let an expert help you TRANSCRIBE that audio, video, interview, seminar, lecture, etc
fiverr.com/benmatrix360/d…
English
Peggy Dodson がリツイート

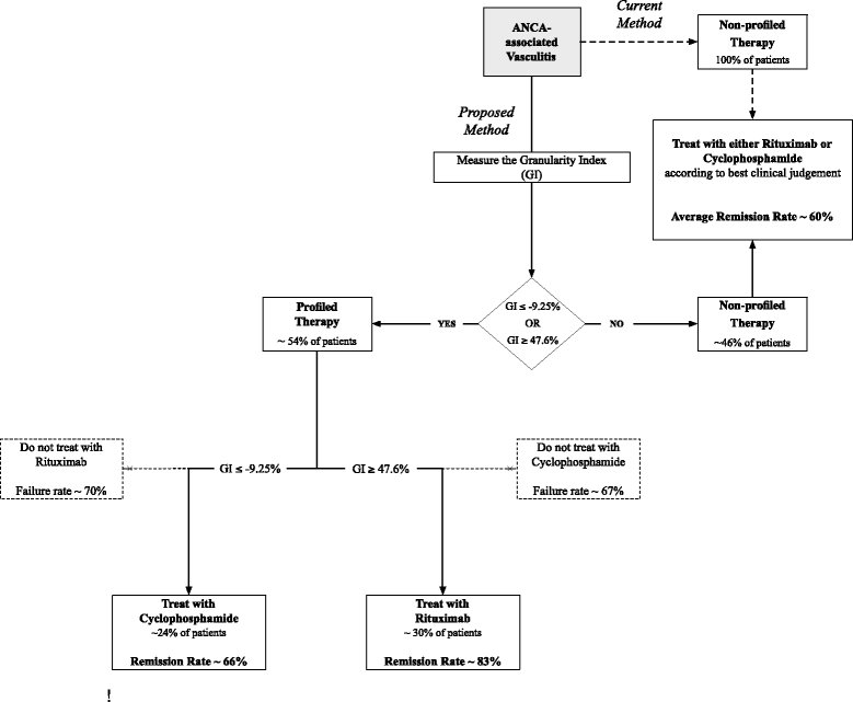
Using @ImmPortDB #opendata reanalysis, Mazen Nasrallah found patients w/ ⬆︎ granulocytes are more likely reach remission efficacy with rituximab bit.ly/2m4I1uA #AAAAIWAO18

English
Peggy Dodson がリツイート






