고정된 트윗
水無月うぃんど🥨🥃
27.7K posts

水無月うぃんど🥨🥃
@windsixth
PSO2NGS/VRChat/Apex/Stellaris/原神/ブルアカ/バトオペ2 ペンギンとロボが好き
가입일 Eylül 2012
1.8K 팔로잉384 팔로워
水無月うぃんど🥨🥃 리트윗함

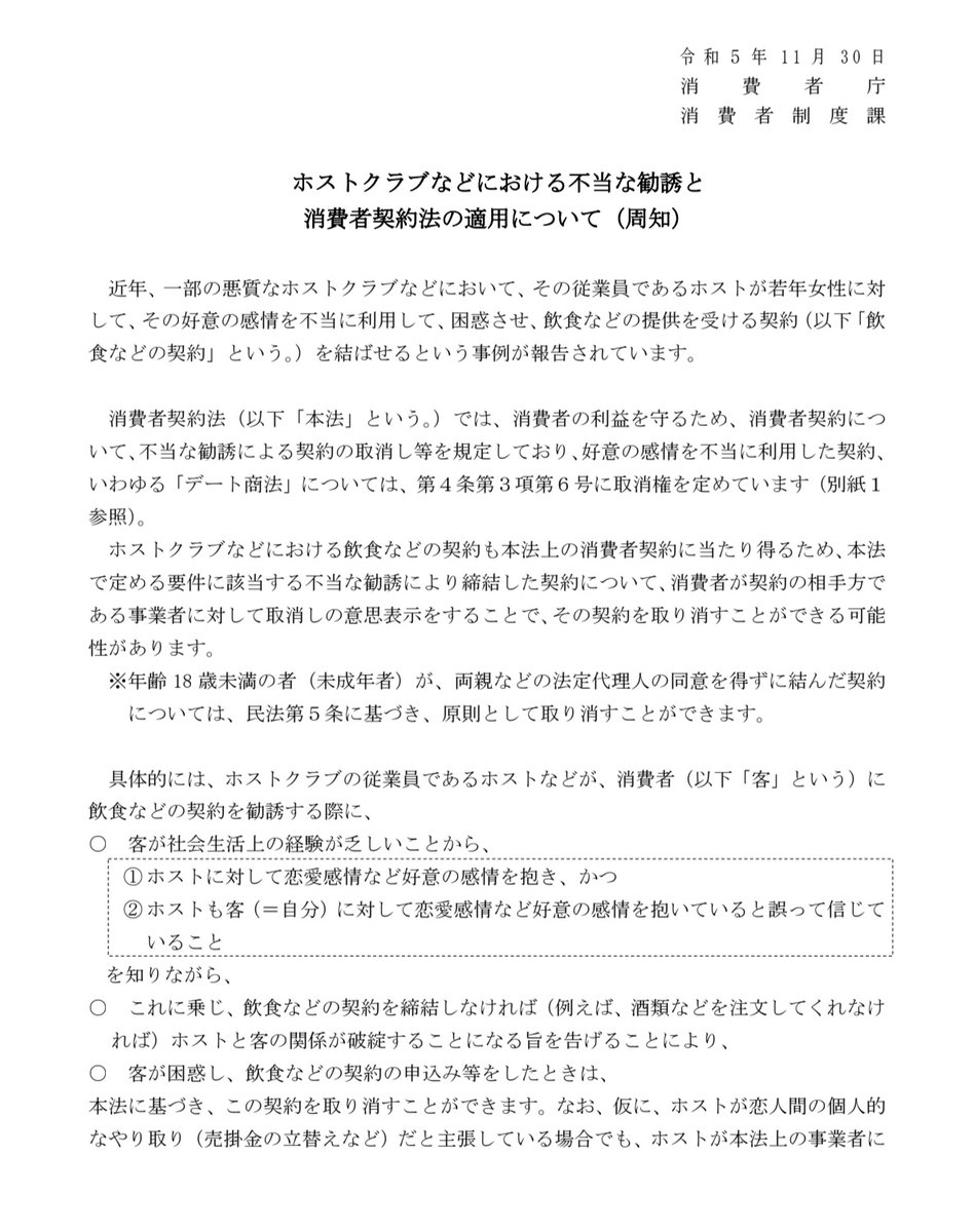
これは女性がホストに騙されたと主張すれば消費者庁通達により無条件で契約取消し(返金)出来るけど、男性の場合は「社会経験ある大人でしょ?」で弾かれるんだよな。これに対して「女性は子供扱いされてるw」と笑うのも違って、要は女性はTPOに応じて権利ある大人と責任なき子供の立場を選べるだけ

産経ニュース@Sankei_news
「お嫁さんにしてね」は色恋営業か 「20億円貢いだ」男性が起こした損賠訴訟の高い壁 sankei.com/article/202604… 大阪・北新地のキャバクラで働く女性に恋愛感情を利用され「20億円を貢いだ」と主張する投資会社元代表の男性が起こした訴訟では、大阪地裁が「結婚詐欺にはあたらない」と請求を退けた。
日本語
水無月うぃんど🥨🥃 리트윗함

✨~お知らせ~✨
4月10日夜22時にて新作ワールドを公開します❣
ワールド『-yuuri-蒼凪~Aonagi~』
「海底にある小さな町」をテーマに作ってみました☘
今回とても透明感ある爽やかなワールドに作れたなと思います♪
公開しましたら改めてツイートでご報告させて頂きます✨
#VRChat_world紹介

日本語
水無月うぃんど🥨🥃 리트윗함
水無月うぃんど🥨🥃 리트윗함
水無月うぃんど🥨🥃 리트윗함

マクロスコープ:原油供給不安、中ロ連携で対日情報工作か 明大教授ら分析 reut.rs/47TOmQ6 reut.rs/47TOmQ6
日本語
水無月うぃんど🥨🥃 리트윗함

ロイターが今日、重大な分析を報じました。
ホルムズ海峡が事実上の封鎖状態にある今、日本のSNSでは「原油危機の責任は米国にある」「日米同盟を見直せ」という言説が急速に広まっています。
明治大学の教授らは、この流れの背後に中露連携による対日情報工作の可能性があると指摘しています。
まず現実の数字を確認しておきます。
日本の原油輸入の93.5%は中東に依存しています。
ホルムズ海峡封鎖前、1日平均24隻のタンカーが通過していました。
3月1日には4隻。その後はほぼゼロです。
この数字が示す痛みは本物です。ガソリン代、電気代、食品の値上がりは、すでに家計を直撃しています。だからこそ、「誰かのせい」にしたくなる心理が生まれやすい。情報工作はその隙間を狙います。
手口はシンプルです。
「米国の戦争に付き合わされているから日本が損をしている」
「日米同盟を見直せば原油は戻ってくる」
この2行のナラティブを、無数のアカウントが同時多発的に拡散する。直近の衆院選でも、中国系と見られる約3000件のXアカウントが組織的に動いていたことが報告されています。エネルギー危機という「感情に刺さる素材」があれば、工作の効率は格段に上がります。
中露両国の利害を整理すると、動機の一致がくっきり見えます。
ロシアは制裁下で西側市場を失い、日本という代替市場に接近しながら、同時に日本社会を揺さぶることに利益があります。中国は日本が米国と完全に足並みを揃えることを警戒し、対日世論工作を継続的に展開してきました。防衛研究所の最新レポートも、中露北の「不均衡なパートナーシップ」が安全保障上の核心課題と位置づけています。
重要なのは、情報工作の主張がすべて嘘というわけではない点です。
エネルギー依存の問題は本物。家計への打撃も本物。米国の判断への批判的視点も議論としてあり得る。だからこそ厄介なのです。本物の問題に乗っかって誘導するのが、現代の情報工作の本質です。
私たちが問うべきは「誰が得をするか」です。
日米同盟を弱体化させることで最も利益を得るのは誰か。エネルギー危機下に日本の政策判断を混乱させることで最も得をするのは誰か。その問いを持ちながらSNSのタイムラインを眺めると、見え方がまるで違ってきます。
ロイター@ReutersJapan
マクロスコープ:原油供給不安、中ロ連携で対日情報工作か 明大教授ら分析 reut.rs/47TOmQ6 reut.rs/47TOmQ6
日本語
水無月うぃんど🥨🥃 리트윗함

すいちゃんって自分の客層全く理解してないよな。
99%がアイマスとかラブライブのオタクか、普通のVオタなのに。本人はリスナーのこと、シーシャバーとか野外フェスに行くようなイケてる陽キャだと思い込んでる気がする 😔
豚肉丸@Butamarueiga
星街すいせいってVtuberの枠組みを活かした結構ラディカルな試みに取り組んでると思ってるンですケド、ファン層の雰囲気が滅茶苦茶保守的(セクシャル方面の弄り、可愛いコールなど)な雰囲気のため、この部分での齟齬が発生していそうッスよねと思ったりなどしています
日本語
水無月うぃんど🥨🥃 리트윗함
水無月うぃんど🥨🥃 리트윗함

@yoshikiota1994 Googleマップの口コミは「直ちに投稿された事実や評価を信用するというものではない」と判決を出すのに、自分達の口コミは書かれたら耐えられないって、ちょっと矛盾してませんかね🤔
bengo4.com/c_18/n_20136/
日本語
水無月うぃんど🥨🥃 리트윗함
水無月うぃんど🥨🥃 리트윗함
水無月うぃんど🥨🥃 리트윗함
水無月うぃんど🥨🥃 리트윗함
水無月うぃんど🥨🥃 리트윗함
水無月うぃんど🥨🥃 리트윗함






















