Sabitlenmiş Tweet
maker.io
16K posts

maker.io
@MakerIO
An electronics project space powered by @DigiKey Come #MakeWithDigiKey!
World Wide Katılım Haziran 2015
1.7K Takip Edilen55.1K Takipçiler

The engineer’s guide to RF cable assembly selection and use
Complete guide → dky.bz/46IiX0m
📸: @MolexConnectors
#engineering #interconnect

English


The engineer’s guide to RF cable assembly selection and use
Complete guide → dky.bz/46IiX0m
📸: @MolexConnectors
#engineering #interconnect

English

XRP Meets Raspberry Pi: Simplifying Robot Control with Flask Server
Learn more: bit.ly/4ivSIAI
#robot #education #STEM

English

What is the maximum current for a solderless breadboard?
Learn more ➡️ bit.ly/3NtHMoO
#techforum #breadboard #electronics

English

Create an Indoor Garden Automated Plant Monitoring and Watering System
bit.ly/4h0mcVg 🌱
#raspberrypi
English

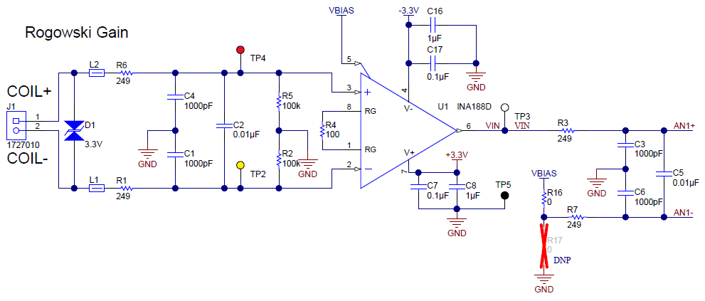
TIDA-01063: High Accuracy AC Current Measurement Reference Design using PCB Rogowski Coil Sensor
📸: @tx_instruments
🔎: bit.ly/3zBo9ay
#ReferenceDesign 📚

English

A complete list of everything you need for a beginner electronics kit 👇
Start here ➡️ dky.bz/484nXfI

English

How to construct a low-cost real-time #GPS tracking system with @Arduino UNO R3 by integrating the NEO-6M GPS module
Read more: bit.ly/4iDPZFG

English

Maker Tutorial - How To Use an Oscilloscope
Get started here: bit.ly/3Vzsv9B
#electronics #engineering

English











