Nick Link retweetledi

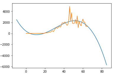
@WhiteHouseCEA I used a cubic fit and forecast a bit farther. The good news is that by summer we will have thousands of people a day coming back to life!
The fit also shows thousands of deaths in January! They must have been covered up. #conspiracy

English


