عناد | FGC7

609 posts

عناد | FGC7 banner
عناد | FGC7

عناد | FGC7

@Only3naad

Born a King 👑

Katılım Haziran 2011
282 Takip Edilen1.1K Takipçiler
عناد | FGC7
عناد | FGC7@Only3naad·
@RpHFV7dOKL9mzRj لعل التبس عليك الأمر أنت بهذا الحساب تقصد #معد بن عدنان وليس #إسماعيل عليه السلام لأنه لم يرد عن النبي ﷺ أو الصحابة رضي الله عليهم ذكر سلسلة النسب بين عدنان وإسماعيل فما فوق عدنان تخرّصات لاتقوم على أدلة
العربية
1
0
0
104
الناصح الامين
الناصح الامين@RpHFV7dOKL9mzRj·
@Only3naad 2️⃣الفارق يين الرفاه كحد اقصى وزمن اسماعيل٣٠٠عام ومن عصرنا١٧٠٠ عام فلوحسبنا من نسب الرسول صلى الله عليه وسلم٢٠جدحتى اسماعيل عليه السلام في٣٣كحسبة أجيال متفق عليها اي٢٠ * ٣٣ _=٦٦٦عام واذا أضفناه على من الرسول٥٧٩م يكون زمن اسماعيل١٠٠قبل الميلادتقريبا ولن تفرق الحسبه كثيرا لإضافة جد
العربية
2
0
0
116
عناد | FGC7
عناد | FGC7@Only3naad·
@RpHFV7dOKL9mzRj عفواً أعتقد أن الزمن الذي بيننا وبين رفاة #FGC2 أقل من الزمن الذي بين الرفاة وإسماعيل عليه السلام لأن زمن إسماعيل المرجّح: 1800-2200ق.م يعني يبعد عن رفاة #FGC2 قرابة 2300 سنة
العربية
2
0
0
153
الناصح الامين
الناصح الامين@RpHFV7dOKL9mzRj·
@Only3naad شكراً على الإستجابه وفعلاً نتمنى ممن لديه خبره بقراءة الأوتوسومال أن يفيدنا مع العلم أنّ الرفاه تفصلنا عنها كحد أقصى ١٨٢٦ عاما ًبينما هو أقرب لإسماعيل عليه السلام وجدته هاجر على إعتبار أنه من أحفادها ويقدّر ب٤٦٠ عاما تقريبا كتسلسل نسب ١٧جداً فما هي حدود التأثر يا أهل الأًتوسومال
العربية
1
0
0
132
عناد | FGC7
عناد | FGC7@Only3naad·
@RpHFV7dOKL9mzRj هلابك أخي الكريم للأمانة لست من المختصين بقراءات #الأوتوسومال لكنني لا أعتقد ذلك لبُعد زمن إسماعيل عليه السلام
العربية
1
0
0
153
الناصح الامين
الناصح الامين@RpHFV7dOKL9mzRj·
@Only3naad @alnajde44 أخي عناد سؤال بارك الله فيك هل نستطيع القول أنّ ٥٠بالميه من خلائط المصريه للرفاه fgc2 بلغاريا يرجع لتأثر جيناته بجدته هاجر المصريه لكونه من أبناء إسماعيل عليه السلام ولكونه أقرب زمنيا لها من أحفاده حالياً لأنه عاش كحد اقصى للعمر المُقدّرللرفاه قبل ١٨٢٦عاماً مما يظهرذلك بوضوح اكثر
العربية
2
0
0
246
عناد | FGC7
عناد | FGC7@Only3naad·
@alwsmie11 سلمه علينا وعليك يتبارك وعساك من عواده وتقبل الله طاعتك 🌹
العربية
0
0
0
77
الوسمي
الوسمي@alwsmie11·
@Only3naad ياهلا ويامرحبا بالشيخ عناد عيدك مبارك وكل عام وانت بخير
العربية
1
0
0
126
مشروع قبيلة حرب الجيني
يسرنا إعلان نتيجة Y111 ماركر -لابن العم/ موسى بن عبدالله بن مسلم من ذوي مرزوق بن جبر من المعادية من المصابحة من النواصف من عوف من مسروح من قبيلة حرب. -رقم العينة بالفاملي تري: IN148771 -متكتلة مع أبناء عمومته من المصابحة من عوف أسفل التحور E-FGC45214 ابن التحور E-FGC45218 حفيد التحور E-Y6193.
مشروع قبيلة حرب الجيني tweet mediaمشروع قبيلة حرب الجيني tweet mediaمشروع قبيلة حرب الجيني tweet media
العربية
19
49
78
39.7K
E-M84(P)
E-M84(P)@E_M84_results1·
🚩يسرنا إعلان نتيجة 37ماركر من شركة FTDNA: -لآل بن محضار المحرمي اليهري اليافعي-يهر الخموسي -بني قاصد-مكتب يهر-قبيلة يافع -رقمها بالفاملي تري: BP94529 -العينة موجبة ماركريا للتحورات: E-M84->E-BY78274->*E-BY64347 -العينة تتكتل مع عينة آل سعادين المحرمي ومن ثم تلتقي بعينات آل بن حلبوب مشائخ خميس العُمري -تشترك عيناتهم بعينات آل الصهيبي الباقري من قبيلة كلد يافع وعينات من آل الرسابي-بني صلاح من قبائل الضبي وعينة اليزيدي من يافع حضرموت.
E-M84(P) tweet mediaE-M84(P) tweet media
العربية
20
30
61
8.8K
E-M84(P)
E-M84(P)@E_M84_results1·
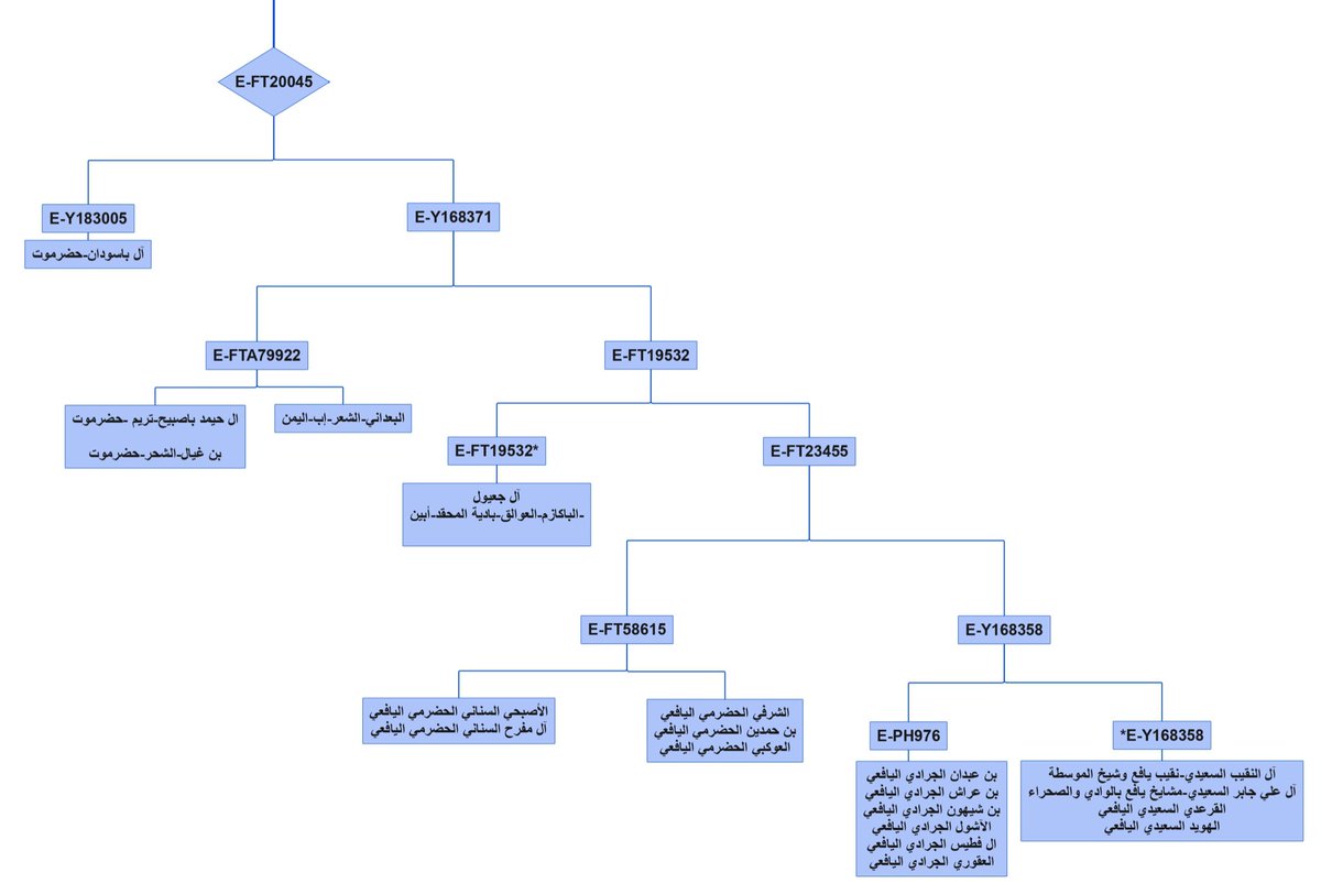
🚩يسرنا إعلان BIGY700 من FTDNA: -لآل العوكبي الحضرمي اليافعي-ربع البلحئي -مكتب الحضرمي-بني مالك-قبيلة يافع -رقمها بالفاملي تري: BP62958 رقمها بمشجرة الواي فل: YF139763 -العينة موجبة للتحورات: E-M84->E-Y90932->E-FTA58615 -العينة السادسة من الحضرمي وتكتلت كافة عينات الحضرمي أسفل التحور الجيني FTA58615 -تشترك العينة مع عينات سابقة من ربع البلحئي: 1-آل الشرفي الحضرمي اليافعي من شرف بن عوسان 2- آل حمدين الحضرمي اليافعي ومن ربع آل سنان عينات: 2 -بن غالب الحضرمي اليافعي 3-الاصبحي الحضرمي اليافعي 4-آل مفرح السناني الحضرمي اليافعي من حباط -تشترك عينات الحضرمي أسفل التحور FT23455 مع عينات قبائل الموسطة اليافعية: ١-آل السعيدي الموسطي اليافعي(آل النقيب،القرعدي،الهويد،بن علي جابر) ٢-آل الجرادي الموسطي اليافعي(بن شيهون،بن عراش،ال فطيس،الاشول،بن عبدان،العقوري).
E-M84(P) tweet mediaE-M84(P) tweet media
العربية
14
37
64
11K
E-M84(P)
E-M84(P)@E_M84_results1·
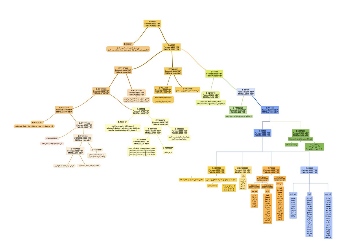
🚩يسرنا إعلان نتيجة BIG Y700 نوعية بعد إكتمال تطويرها: -لرضوان عبدالله الديلمي-وصاب-ذمار (الأصل من يامن-مديرية كُسمة-ريمة-اليمن) 🇾🇪 -رقمها بالفاملي تري: BP94590 -رقمها بالواي فل: YF141294 -العينة موجبة للتحورات: E-M84->E-Y6186->*E-Y6200 -العينة النوعية تتكتل مع عينة سابقة من ريمة (المحسن-الضبارة-كسمة-ريمة) وتلتقي معها بعدد 34 تحور من تحورات الفرع وسالبة لعدد 11 تحور منه، بعمر إلتقاء يرجح ما بين 1200-1400 سنة. -العينة أسفل الفرع الجيني اليماني"E-Y6200”، الذي تصل اعمار التقاءاته إلى 4200 سنة باليمن، وعليه تكتل قبيلة حرب، تكتلات من قبائل خولان بن عامر-صعدة، تكتلات جينية من قبائل اليمن الشمالية والوسطى: ( كثافة عالية من ريمة، وحراز-صنعاء، وصابين، إب). -العينة تزيد من ترجيح نظرية نشوء التحور Y6200 في أقليم ريمة الجغرافي قبل 4200 سنة لوجود حتى الأن 4 تحورات تحتها التقاءات "خالصة من ريمة" مستقلة باعمار التقاءات تبدأ من 2500 سنة وتصل إلى 4200 سنة .
E-M84(P) tweet mediaE-M84(P) tweet mediaE-M84(P) tweet media
العربية
27
47
82
26.9K
E-M84(P)
E-M84(P)@E_M84_results1·
🚩يسرنا إعلان نتيجة 37 ماركر من FTDNA بعد تطويرها: -لآل حمدين الحضرمي اليافعي-ربع البلحئي-مكتب الحضرمي-بني مالك-قبيلة يافع -رقمها بالفاملي تري: BP94532 -العينة مرجحة ماركريا ايجابيتها للتحورات: E-M84>E-Y90932>E-FT19532->E-FT23455->E-FTA58615 -تكتلت عينات الحضرمي أسفل التحور الجيني FTA58615 -تشترك العينة مع عينات من ربع البلحئي: 1-آل الشرفي من شرف بن عوسان ومن ربع آل سنان عينات: 2-آل غالب -فخذ المشيخة 3-الأصابح 4-حباط ومنهم آل مفرح -تشترك عينات الحضرمي أسفل التحور FT23455 مع عينات قبائل الموسطة اليافعية: ١-آل السعيدي(آل النقيب،القرعدي،الهويد،بن علي جابر) ٢-آل جراد(بن شيهون،بن عراش،ال فطيس،الاشول،بن عبدان،العقوري)
E-M84(P) tweet media
العربية
14
27
54
11.8K
مشروع قبيلة حرب الجيني
يسرنا إعلان اكتمال نتيجة BIG Y700: -لابن العم/ عزام بن مساعد بن عبيد بن إبراهيم الضاوي من الحميدات من الوقيات من البدارين من بني محمود من بني عمرو من قبيلة حرب. -رقمها بالفاملي تري:BP94542 -رقمها بالواي فل:YF139738 -متكتلة مع أبناء عمومته من البدارين من حرب أسفل التحور E-FGC62745 ابن التحور E-Y6966 حفيد التحور E-Y6193.
مشروع قبيلة حرب الجيني tweet mediaمشروع قبيلة حرب الجيني tweet media
مشروع قبيلة حرب الجيني@E_Y6193

يسرنا إعلان نتيجة فاملي فايندر -لابن العم/ عزام بن مساعد بن عبيد بن إبراهيم الضاوي من الحميدات من الوقيات من البدارين من بني محمود من بني عمرو من قبيلة حرب. -رقمها بالفاملي تري:BP94542 -متوافقة مع نتائج أبناء عمومته من البدارين من حرب أسفل التحور E-Y6966.

العربية
16
47
63
43.3K
مشروع قبيلة حرب الجيني
يسرنا إعلان نتيجة فاملي فايندر -لأبن العم/ طلال من الضباعية من المطارفة من الصواعد من عوف من قبيلة حرب. -رقمها بالفاملي تري MI83637 -متوافقة مع أبناء عمومته المطارفة من الصواعد من عوف من حرب أسفل التحور E-Y6193. @tmooofi
مشروع قبيلة حرب الجيني tweet mediaمشروع قبيلة حرب الجيني tweet media
العربية
30
42
84
24.9K
عناد | FGC7
عناد | FGC7@Only3naad·
@EEm4806048599 الله يرحمه ويغفرله ويسكنه الفردوس الاعلى بلا سابق حساب
العربية
0
0
0
255
العازمي E-m84
العازمي E-m84@EEm4806048599·
الله يرحمك يابو محمد ويغفر لك ادعو لاخيكم راشد الصعفاك بالرحمه والدنيا زايله 🤲🏻🤲🏻🤲🏻
العازمي E-m84 tweet media
العربية
35
6
11
6.3K
Grok
Grok@grok·
@Only3naad مرحبا! يبدو أن لغزك الشعري يشير إلى "مدريد"، فـ"مدري" يشبه اسمها، و"ألق العصا" يعني الاستقرار، و"ديار اللابه" قد ترمز إلى اللاعب ألابا في ريال مدريد. هل أصبت؟
العربية
1
0
0
221
عناد | FGC7
عناد | FGC7@Only3naad·
@v2_e4 الله يرحمها برحمته ويجعلها شفيعه لوالديها دناءه وخساسة #تدل على تربية هذا الشخص وعسى الله أن يريه ما يكره في دنياه قبل آخرته
العربية
1
0
2
546
سلطان
سلطان@v2_e4·
يتشفى من موت بنتي رحمة الله عليها 💔 هل هذي اخلاق مسلم وعربي اصيل ؟
سلطان tweet media
العربية
102
14
71
31.5K
سلطان
سلطان@sult0n911·
@Only3naad @qpdbqbdb اضافة ان هذه الاسر وجودها قديم في المنطقه ويمتلكون وثائق من اراضي وعقار من 300 سنه
سلطان tweet mediaسلطان tweet mediaسلطان tweet mediaسلطان tweet media
العربية
1
3
6
794
سعود | FGC7
سعود | FGC7@qpdbqbdb·
التكتل #العيوني الوحيد يوجد فقط أسفل التحور #FGC7 بعمر التقاء 1100 سنه أي أن الجد الجامع مولود سنة 300 للهجره . وهو مطابق تاريخياً + جغرافياً لمعقل #ربيعة في إقليم البحرين وهي مدينة #العيون . ثم يلتقي بمواريث أحسائيه بعمر 1500سنة . ثم يلتقي بالعبودي #ذي_قار _ #ربيعة_العراق في 1800سنه
سعود | FGC7 tweet media
العربية
12
12
49
14.2K
Hasaballabi ود الحسبلاب
يسرني إعلان نتيجة الأستاذ أبو ريما طلحة الدويحي @doneghdj من قبيلة الدويحية في السودان ذوي الموروث الهاشمي القرشي ، حيث ظهرت النتيجة على الفرع by186211 أحد فروع fgc38453 المتفرع من by3 المتفرع من by2 أحد فروع L222 في السلالة J1 ، جزيل الشكر للفاحص لدعم نتائج by2 و L222
Hasaballabi ود الحسبلاب tweet media
العربية
23
16
64
16.1K
جينات اليمن Yemen's genes
🔶عينة من اليمن موجبة للتحور Y143350🔶 المتسلسل من FGC1707 ظهرت نتيجة فحص الـ Big Y للعينة رقم: BP74309 في FTDNA لـ عامر امين الفرساني من آل حيدر - في الحد - موزع - تعز على السلالة : J1 موجبة للتحور: Y143350 المتفرع من التحور: FGC1696 المتسلسل من: FGC1707 تكمن أهمية العينة في قلة عدد النتائج ضمن هذا الفرع الذي تشكل خلال الفترة القصيرة الماضية، وتعتبر العينة اليمنية الثانية تحت هذه الفرع بجانب عينة آل علاية المعلنة الاسبوع الماضي x.com/YEMENDNA/statu… تم رفع العينة لمشجر Yfull رقمها: YF138408 في انتظار تحديث موقعها تحت Y143350
جينات اليمن Yemen's genes tweet mediaجينات اليمن Yemen's genes tweet media
العربية
15
34
115
42K
مشروع قبيلة حرب الجيني
يسرنا إعلان نتيجة BIG Y700: -لذوي جدوع من الشوامين من بني جابر من ولد عبدالله من بني محمود من بني عمرو من مسروح من حرب. -رقمها بالفاملي تري: BP60727 -رقمها بالواي فل: YF136266 -متكتلة مع أبناء عمومته من بني جابر من حرب أسفل التحور E-FTC16220 حفيد التحور E-Y6966 حفيد التحور E-Y6193.
مشروع قبيلة حرب الجيني tweet mediaمشروع قبيلة حرب الجيني tweet media
العربية
23
42
81
23.9K
E-M84(P)
E-M84(P)@E_M84_results1·
🚩يسرنا إعلان نتيجة BIG Y700 من FTDNA بعد تطويرها: -لآل الخريصي من قبيلة المنجحة في قرية الموبرة في الريش في محافظة محايل عسير في المملكة العربية السعودية 🇸🇦. -رقمها بالفاملي تري: BP80647 -رقمها بالواي فل: YF138121 -العينة موجبة للتحورات: E-M84->E-PF6748->E-Y170162->E-BY31873 -العينة متكتلة مع تكتل جيني ضخم من كافة قبائل محايل عسير( بني هلال، آل موسى، آل ختارش، آل مسهر، رجال المع)، عمر الالتقاءات الجينية أسفل الفرع BY31873 في إطار جغرافي واحد يتراوح بين 2000-2800 سنة. -الفرع BY31873 منحدر من الفرع الجيني Y170162 الذي يتراوح عمره بين 2800-3400 سنة وعليه تكتلات ونتائج جينية من قبائل( بارق، عك، أزد عمان)، وهو منحدر من الفرع Z21420 الذي عليه تكتلات ونتائج جينية من( الغساسنة بالشام، الأشاعرة، همدان، كندة). -ونشكر مشروع عسير الجيني لتسليمه العينة وإتاحة تطويرها.
E-M84(P) tweet mediaE-M84(P) tweet media
العربية
26
45
81
24.5K