

Qi Chen
1.5K posts

@qichen_lab
Associate Professor @UUtah @UofUMedicine | sperm RNA-mediated epigenetic inheritance, embryo development, small RNAs, RNA modifications & diseases






A road trip to Monument Valley and the wonders of the west, as an anniversary of lab’s 10th year operation…look forward to the journey ahead…




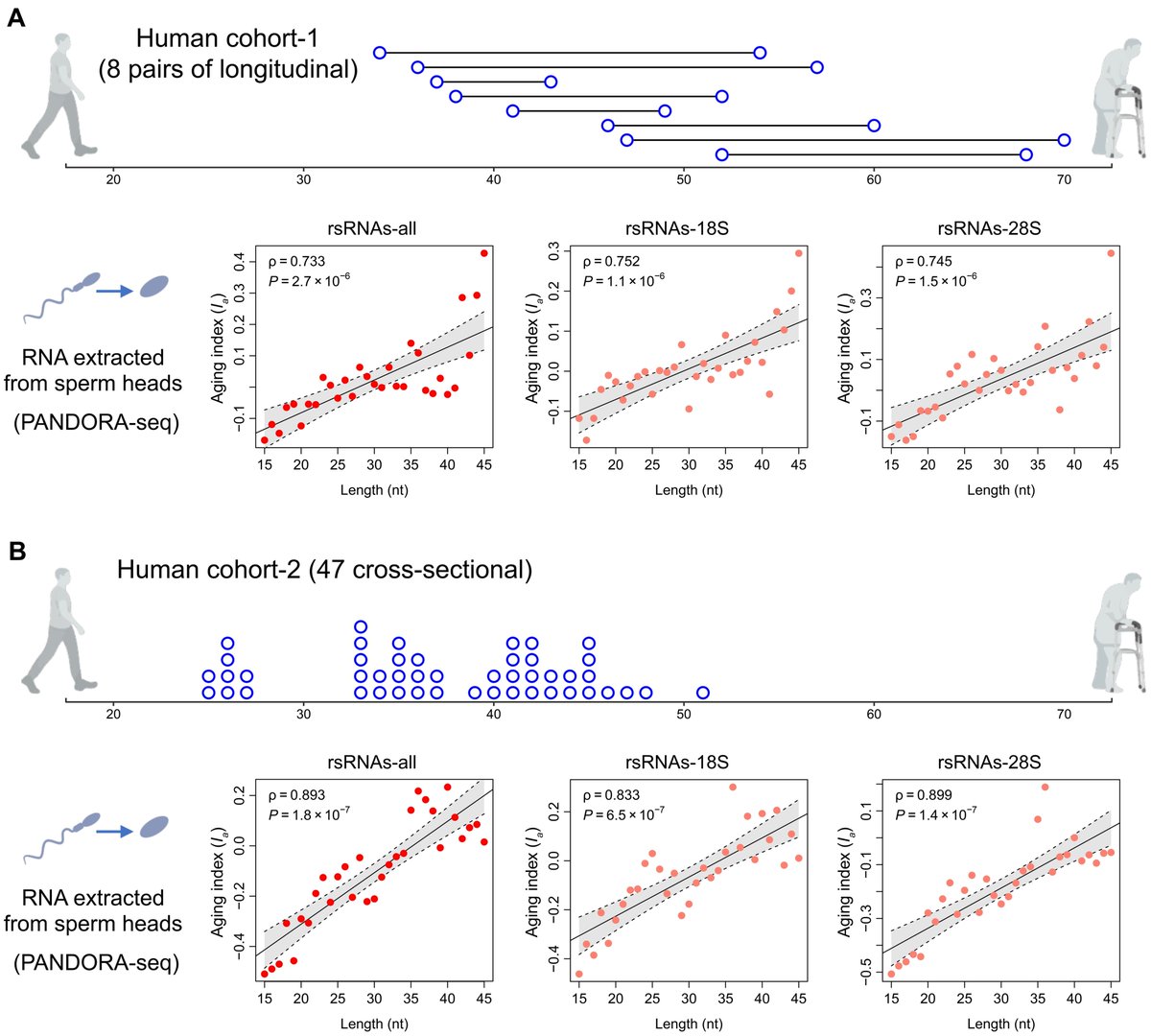
1/5 It took us some time to connect the dots...now in @embojournal we use PANDORA-seq to start decoding the 'sperm RNA code of aging' We find a conserved rsRNA length shift that reflects aging in both mouse & human sperm, and an 'aging cliff' at mid-life🧵 link.springer.com/article/10.103…




Perhaps the most puzzling part: We see a paradox: the rsRNA length shift is progressive⏳yet the global RNA profile shows an "Aging Cliff"📉. Cliff or Progression? Maybe the gradual shift is the forerunner—accumulating silently until it triggers the cliff. x.com/qichen_lab/sta…





Perhaps the most puzzling part: We see a paradox: the rsRNA length shift is progressive⏳yet the global RNA profile shows an "Aging Cliff"📉. Cliff or Progression? Maybe the gradual shift is the forerunner—accumulating silently until it triggers the cliff. x.com/qichen_lab/sta…

Great to see our PANDORA-seq nature.com/articles/s4155… & Perspective on the exploration of small RNA universe nature.com/articles/s4155… both highlighted @NaturePortfolio among the collection of key methods & resources of the noncoding RNA field👇 nature.com/collections/ce…
