Anti-Imperialist

33K posts

Anti-Imperialist banner
Anti-Imperialist

Anti-Imperialist

@ProgressiveCDN

#Ecosocialism #NotMeUs #GreenNewDeal #ForTheManyNotTheFew

Alberta, Canada Entrou em Temmuz 2011
2.7K Seguindo804 Seguidores
Anti-Imperialist retweetou
Dr. Ezzideen
Dr. Ezzideen@ezzingaza·
A World Where a Mouse Can Eat a Baby’s Face It is difficult to speak of this without shame. Not shame for those who suffer, but for all of us who have allowed the world to reach such a point, where even the smallest and most defenseless life is no longer safe from what crawls in the dust. This is no longer war damage. Something deeper has broken. This is the collapse of public health, and perhaps, in some quiet way, the collapse of our shared humanity. Gaza is now facing an environmental and medical catastrophe, one that advances silently, without sirens, without explosions, yet with a cruelty that feels almost more unbearable because it grows in neglect. Mountains of uncollected waste lie like accusations. Collapsed sewage systems seep into the earth. Stagnant water gathers, unmoving, as if even time itself has grown tired. From this stillness, life emerges, but not the kind that comforts. Rats and insects multiply in numbers never seen before. And now they are no longer hiding. They are attacking people. Families sleep on the rubble of homes that once protected them. The same rubble has become a refuge, but not for them. It shelters rodents, hunger, and decay. Others live in tents so thin that they seem less like homes and more like fragile promises that the wind could break at any moment. And so people endure not only war, but the slow violence of the environment itself. A few days ago, a photo spread of a newborn baby whose face had been partially eaten by rats. It is unbearable to write this. Yesterday, another image appeared. A diabetic woman whose toe had been partially eaten, and she did not even feel it. How did we come to this? How did suffering descend to such a quiet, humiliating form? These are not isolated incidents. They are the beginning of something worse. We are entering the natural breeding season for these pests. They will multiply, as suffering multiplies when left unattended. And the consequences will not stop at wounds: • Increased risk of malaria • Spread of dengue fever • Contamination of food and water • A full-scale public health disaster This is not a small issue. This is not another post. This is a cry, though even cries now seem to fall into silence. Gaza needs immediate, organized civilian intervention. Waste management. Pest control. Sanitation. Not as acts of generosity, but as acts of simple human responsibility. Because what is happening now is not only suffering. It is the slow erosion of the conditions that make human life possible. If this continues, people will not only die from bombs. They will die from what crawls beside them in the night, from what breeds in stagnant water, from what flourishes when the world looks away. And perhaps the most painful question is no longer whether this will get worse. It is how we allowed ourselves to arrive here at all. #WoundedGaza
Dr. Ezzideen tweet media
English
30
359
520
9.5K
Anti-Imperialist retweetou
Tenzing Lamsang
Tenzing Lamsang@TenzingLamsang·
The last time the USA bombed a country back to the ‘Stone Age’ was North Korea in the 1950-53 Korean War. 85% of all buildings were destroyed &18 of the 22 major cities saw 50% destruction. Around 12 to 20% of population was killed. This trauma led to the North Korea of today.
English
139
2.4K
11K
233.4K
Parody Jeff
Parody Jeff@Parodyjeffx·
PURE CRUELTY. An Israeli man blocks a woman from entering a shelter because she has a dog. When she refuses to abandon the animal, he attacks it and tries to strangle the dog on the spot.
English
846
2.5K
5.1K
144.1K
Anti-Imperialist retweetou
Pheebs
Pheebs@galpalpheebs·
Israel just committed a massacre near a hospital south of Beirut
English
56
2.8K
3.9K
65.5K
Anti-Imperialist retweetou
Barry Malone
Barry Malone@malonebarry·
Oh god. The "committing genocide made me sad" movies are coming.
Barry Malone tweet media
English
241
2.8K
16.1K
341.2K
Anti-Imperialist retweetou
Nikhil Pal Singh
Nikhil Pal Singh@nikhil_palsingh·
The core rationalization of every Western imperialist. We are allowed to mass murder because they don't value life.
Nikhil Pal Singh tweet media
English
23
463
2.1K
46.1K
Anti-Imperialist retweetou
Owen Jones
Owen Jones@owenjonesjourno·
"Genocide" and "occupation" are now antisemitic tropes. You probably think this is satire. It isn't. They're being deadly serious. They are determined to rid antisemitism of meaning - to defend Israel as it commits monstrous crimes.
The Jerusalem Post@Jerusalem_Post

Opinion: It is time for Mamdani to stand in solidarity with Muslim leaders who eschew antisemitic tropes, such as “genocide” and “occupation,” and are committed to a new and broader regional alignment in the Middle East. jpost.com/opinion/articl…

English
21
333
1.1K
26.2K
Anti-Imperialist retweetou
Mike Young
Mike Young@micyoung75·
The Presidential Records Act was written in 1978 for one reason: Nixon tried to claim his White House documents as personal property on his way out the door. Congress said no. Presidential records belong to the public. Forty-eight years later, Trump’s Justice Department just said that law is unconstitutional. The opinion came from T. Elliot Gaiser - Assistant AG at the Office of Legal Counsel, former clerk to Samuel Alito. His finding: the PRA “unconstitutionally intrudes on the independence and autonomy of the President.” Trump accordingly does not need to comply with it. This is the same law Trump repeatedly cited to defend himself after he was indicted in 2023 for keeping classified documents at Mar-a-Lago. He argued the PRA let him keep the material. Now his own DOJ says the law isn’t valid at all. OLC opinions bind the executive branch. Courts can override them. But until one does, the administration has told itself it has no legal obligation to preserve emails, texts, phone records… anything. Nixon at least tried to hide what he was doing. This is just saying it out loud.
Mike Young tweet media
CBS News@CBSNews

The Justice Department said that a federal law enacted in the wake of the Watergate scandal that requires the president to preserve certain documents and turn them over to the National Archives at the end of his administration is unconstitutional. cbsn.ws/4tiEszE

English
117
2.4K
4.9K
292.4K
Anti-Imperialist retweetou
Policy Tensor
Policy Tensor@policytensor·
Obama failed to deliver the sanctions relief that was agreed in the JCPOA. Trump tore it up. The Iranians, in a remarkable achievement of European diplomacy, kept their side of the bargain. But Biden refused to go back to the deal, demanding further concessions. The problem is far deeper than Trump. And it is deeper than even party politics. A serious state would’ve built on the opportunity for a broader rapprochement to solve the problem posed by Iran. But that idea could not even be proposed bc of the hold of the lobby and the broader warmongering community of the Blob. We’re institutionally incapable of good policy it seems. In the fantasy world of the Biden mechanics, the Palestinians could be put in a box, Iran could be put in a box permanently. When the illusion was broken on Oct 7, there was no serious reconsideration. Instead, we supported the genocide and Bibi’s wars of aggression. It was all going to be fine, bc we were just so fucking powerful. Who needs soft power when you have bombs? There is no room for any serious thinking on foreign affairs. It is impossible to point out, for instance, that the Israeli idea of imposing military primacy on the whole region cannot possibility work. No sir, we will bash our heads against the wall but not control our outlaw protectorate. This is how we got here, why we are watching the destruction of the American world position.
Eric Brewer@BrewerEricM

I think most people who supported the JCPOA (myself included) were keenly aware of its limitations. But let’s take these criticisms point by point. These arguments seem historical, but they have relevance for the present and the future. 1/

English
12
170
673
31.3K
Anti-Imperialist retweetou
Arnaud Bertrand
Arnaud Bertrand@RnaudBertrand·
While calling Iranians "crazy bastards," Trump is actually the very manifestation of Einstein's definition of insanity: bombing Iran got Hormuz closed, bombing it harder isn't exactly the way to get it reopened 🤷‍♂️ In fact if anything I suspect it strengthens Iranians' resolve: Trump's obvious desperation is proof they have real leverage...
Arnaud Bertrand tweet media
English
66
525
2.2K
53.5K
Anti-Imperialist retweetou
The Uncgorithm
The Uncgorithm@chiweethedog·
To the IDF’s defense, he does look like a child
English
3
1.8K
26.1K
398.3K
Anti-Imperialist retweetou
Harry Spoelstra
Harry Spoelstra@HarrySpoelstra·
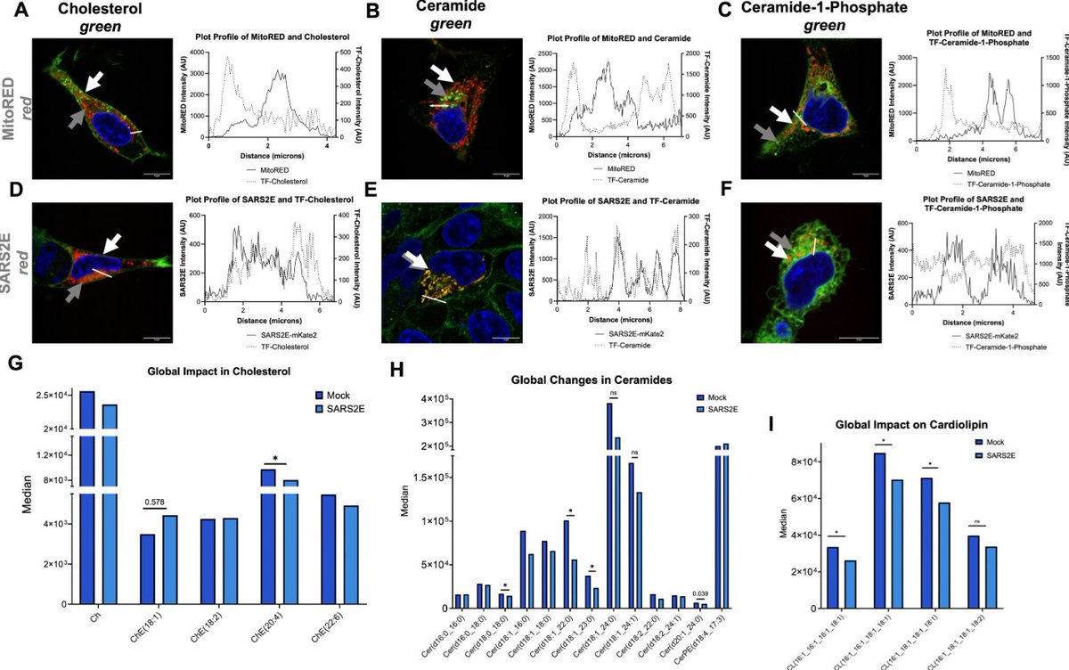
SARS-CoV-2 envelope protein mitochondrial localization reveals host metabolic disruption 🚨Your mitochondria are under attack,…… and it's NOT from the Spike protein! As I’ve advocated many times, SARS-CoV-2 is far more than a S-protein problem: The E-protein and your mitochondria, fascinating👇 ➡️This eye-catching study shows that the SARSCoV2 envelope (E) protein, a small transmembrane protein primarily involved in viral assembly and egress, colocalizes to host mitochondria in addition to its well-known roles at the endoplasmic reticulum (ER) and ER-Golgi intermediate compartment (ERGIC). ➡️Using confocal microscopy, mitochondrial fractionation, and colocalization studies, the E protein forms distinctive tubular structures that strongly coexist with mitochondria (high Pearson’s correlation coefficients) and ceramide-rich domains, resulting in significant alterations in mitochondrial morphology, including markedly reduced organelle size. ➡️Lipidomics analysis reveals widespread mitochondrial membrane disruptions, including substantial reductions in cardiolipin (essential for electron transport chain function), ceramides, phosphatidylcholine, lysophospholipids, and other lipid species, compromising overall mitochondrial membrane integrity. ➡️Seahorse mitochondrial stress assays demonstrate significantly decreased oxygen consumption rates (OCR) across basal respiration, ATP-linked respiration, maximal respiration, and proton leak, accompanied by marked depolarization of mitochondrial membrane potential. ➡️Metabolomics profiling shows reduced levels of key glycolytic and TCA cycle intermediates (e.g, 2-oxoglutarate), with a compensatory increase in glutamine. It also reveals notable alterations in sulphur metabolism and glutathione pathways, along with decreased ascorbate levels. ➡️The E protein increases mitochondrial ROS production and preservation without triggering apoptosis or major cell death. This may promote a Warburg-like shift toward aerobic glycolysis that favours viral replication. ➡️Overall, E contributes to host metabolic dysfunction, redox imbalance, and energy perturbation, changes that align with the metabolic profiles seen in severe COVID-19 and long COVID. ‼️This study demonstrates that the E-protein can profoundly hijack mitochondria, resulting in deep and systemic metabolic and redox sabotage that may drive both acute disease severity and long-term pathology. ‼️In conclusion, SARS-CoV-2 is far more than a spike/S-protein problem. As with the N-protein’s multifaceted roles in replication, immune modulation, and pathogenesis, the E-protein’s deep mitochondrial hijacking reveals a virus capable of systemic metabolic sabotage far beyond surface antigens. A multi-layer bodily attack! #AvoidSars2 #AvoidReinfections jbc.org/article/S0021-…
Harry Spoelstra tweet media
English
4
76
177
5.2K
Anti-Imperialist
Anti-Imperialist@ProgressiveCDN·
@JeffEisenach Your country is run by pedophiles, billionaires and fascists. You're in terminal collapse. The world laughs at you as China continues to surpass you and lap you. Radical Islamism? You're the radicals, the fascists. And you lick those fascist boots, clown.
English
2
0
2
144
Jeff Eisenach
Jeff Eisenach@JeffEisenach·
You all consider yourselves nuanced strategic geniuses, and Trump and the Americans to be rubes. And yet you cannot understand the most obvious thing. We want you to build a defense establishment. We want you to spend money on it. And as for selling stuff to you, our issue is not paying for our stuff, it’s building enough of it. So, what you are presenting as an unintended and unfortunate side effect of our policy is precisely what our policy is intended to achieve. My only worry is that by the time you actually achieve a meaningful defense industry your countries will be run by radical Islamists.
English
6
0
28
3.8K
Gandalv
Gandalv@Microinteracti1·
I am not sure the American military establishment has fully grasped what Trump has actually done here. So let me spell it out in language even a Pentagon procurement officer can understand. Europe has been buying American weapons at a staggering rate. In 2024 alone, US foreign military sales notifications to European countries hit $76 billion. Four times the European average since 2008.  F-35s, missile systems, air defence, ammunition. All of it American. All of it coming with decades of service contracts, maintenance agreements, spare parts, software updates and training programmes worth hundreds of billions more over their operational lifetimes. Between 2020 and 2024, the United States supplied 64 percent of all European weapons imports.  That is now over. Europe has an $860 billion defence plan, and American contractors are being frozen out. The goal is 80 percent of all military purchases from European factories by 2030.  Airbus. Rheinmetall. KNDS. Saab. Leonardo. BAE Systems. They are about to receive the largest order book in the history of European defence industry. Because Trump made it politically impossible for any European government to keep writing cheques to Washington. Some European governments have discussed worries that the Pentagon could remotely disable American F-35 fighters or impose restrictions on how US weapons can be used.  When your supplier is also threatening to annex your allies, that is not paranoia. That is basic procurement logic. Trump set out to make America great again. He has succeeded magnificently. For Rheinmetall. Gandalv / @Microinteracti1
MAG🔫1775🇺🇸@realMAG1775

100,000 troops in Europe. Zero help on Hormuz. Bring them home now. No more free rides.

English
401
2.3K
10.6K
1.7M
Anti-Imperialist retweetou
Ryan Grim
Ryan Grim@ryangrim·
Whatever you think of Trump trying to deport these two Iranian women (how will he even get them there?) we can all agree this is not the behavior of a confident man. A military that feels good about its war effort does not need to turn its attention to the random (supposed) grand niece of a guy they assassinated in a drone strike 6 years ago. This is the behavior of losers and cowards and that’s an objective observation, not a judgment.
English
372
1.3K
7.4K
178.6K
Anti-Imperialist retweetou
Cory Archibald
Cory Archibald@CMArchibald·
Hey, whoever is running the thie account, I need you to knock this shit off. Stop nostalgiaposting for the bygone days of indiscriminate drone strikes and persecuting whistleblowers that paved the way for the exact moment we are in. FFS, one of the last things Obama did was expand the surveillance powers of the presidency literally days before Trump was sworn in. Stop pretending it was bunny rabbits and rainbows and get real about the fascist threat we're facing now.
Democrats@TheDemocrats

Better times at the White House.

English
122
1.5K
10.7K
260.4K
Anti-Imperialist retweetou
Lee Fang
Lee Fang@lhfang·
Kids aren’t protesting this war because the Israel Lobby already killed free speech. Over the last two years college students protesting anything tangentially related to Israel faced blacklists from jobs, student group bans, suspensions from school, arrests and deportations.
English
228
2.9K
16.9K
280.6K
Anti-Imperialist retweetou
Robert Barnes
Robert Barnes@barnes_law·
The west torched the law of the seas to seize ships w/ Russian oil, Venezuelan oil or Iranian oil, so, quite literally, that ship has sailed.
Anton Gerashchenko@Gerashchenko_en

Iran is demanding sovereign control over the Strait of Hormuz. If it succeeds in imposing this logic, it will undermine the very foundation of international maritime law. The Strait of Hormuz is an international strait governed by the regime of transit passage: passage cannot be arbitrarily prevented or made selective. If Iran succeeds, it will open a Pandora's box: other states will also decide they can act the same way. Let's look at other straits that are critically important for the global economy: ◾️ The Straits of Malacca and Singapore are the next most dangerous example. The Strait of Malacca is the world's busiest oil chokepoint, as well as one of the main corridors for common trade; studies estimate that about 20% of global maritime trade passes through the Strait of Malacca, amounting to approximately $2.4-2.5 trillion annually. In theory, Indonesia, Malaysia, and Singapore could all seek to exert tighter control here. If even one of these countries were to impose a system of permits, selective inspections, or political restrictions, global trade would suffer. ◾️ Bab-el-Mandeb is another example of how control over a narrow strait can quickly become a tool of war. In 2023, approximately 9.2 million barrels per day passed through it, but following the escalation, flows dropped to about 4.0-4.2 million barrels per day in 2024-2025. Formally, Yemen, Djibouti, and Eritrea may attempt to strengthen their control here, and effectively, armed non-state actors may also be involved. The threat is clear: whoever controls this chokepoint can sever the maritime link between Europe and Asia via the Red Sea and the Suez Canal. ◾️ The Bosphorus and the Dardanelles are a separate case, as they are already subject to a specific regime under the Montreux Convention, and Türkiye has broader authority over military vessels. But that is precisely why this example is important. In the first half of 2025, approximately 3.7 million barrels per day of oil and petroleum products passed through the Turkish Straits, not counting grain and other Black Sea exports. The danger here lies elsewhere: the existing legal exception could become a justification for new exceptions in other straits. ◾️ The Danish straits are a critical exit route from the Baltic Sea. In the first half of 2025, approximately 4.9 million barrels of oil and petroleum products passed through them daily. Formally, Denmark could impose stricter controls here, and in a broader regional sense, so could the states that control the approaches to the Baltic Sea. If Europe ever adopts a policy of selective access through such a strait, it would mean that even within the Euro-Atlantic space, freedom of navigation is no longer considered absolute. This would be a critical moment for maritime law. ◾️ The Taiwan Strait is perhaps the most dangerous case in the long term. According to CSIS estimates, approximately $2.45 trillion worth of goods passed through it in 2022, accounting for more than one-fifth of global maritime trade. There is only one potential contender for political control here - China. If Beijing manages to impose a system where passage depends not on international rules but on Chinese jurisdiction, it will be a turning point. Then, not only regional security would be at risk, but also the very principle that major trade routes cannot be controlled by a single state through political decision. And since the Taiwan Strait is also linked to the risk of a major war between the US and China, maritime law here directly confronts the risk of global escalation. ◾️ Arctic shipping routes demonstrate that this logic now extends beyond traditional straits. Russia regards the Northern Sea Route as a "historic national transport corridor" and demands compliance with the navigation rules established by Moscow; in 2024, the Northern Sea Route Administration issued 1,312 permits for 975 vessels. Canada, for its part, considers the Northwest Passage to be part of its internal waters, while the United States and other states disagree with this approach. Here, the risk is particularly significant for the future: if Arctic routes begin to be established as a licensed passage under the control of coastal states, this will provide yet another strong argument for those who wish to establish their own control in other areas. So, control over sea lanes is becoming a new weapon. If Iran breaks this barrier in the Strait of Hormuz, other states will also begin competing for control of the seas. The next conflict may arise not only over territory, but over the right to determine who has access to global trade, energy, and naval traffic. This is the real danger: the Strait of Hormuz could lay the groundwork for many future wars.

English
51
1.6K
6K
110K