Alarmed

1.4K posts

Alarmed

Alarmed

@Alarmeddd

MBBS '26

Присоединился Şubat 2022
1K Подписки541 Подписчики
Jaseja
Jaseja@PJaseja·
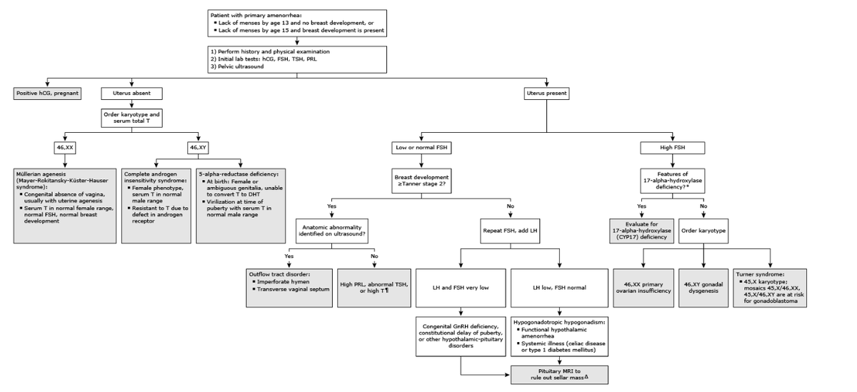
Did it for primary amenorrhea Hypothalamus - Kallman, trauma, infiltrative disorders, Pituitary- Adenoma, tumors Ovary- Turner, Sweyer Uterus - AIS, MRKH Vagina- Agenesis, TVS, Imperforate hymen Add on - adrenal - 17 alpha deficiency
Jaseja tweet media
Jaseja@PJaseja

Endocrine approach Organise causes into the HPO axis, making localisation easy Based on the causes- remember history, physical examination, and lab tests Bingo- you can now make UptoDate-like flowchart yourself...

English
6
1
39
1K
Alarmed
Alarmed@Alarmeddd·
Patient develops rash starting on wrists and ankles → spreads to trunk. This history alone raises the suspicion for one particular disease. Rocky Mountain Spotted Fever Remember to rule out other conditions that involve the palms and soles: Syphilis and Coxsackievirus
Alarmed tweet media
English
2
0
12
384
Alarmed ретвитнул
Dr. Chacón-Lozsán F .'.
Dr. Chacón-Lozsán F .'.@franciscojlk·
🧠 Vasopressors in Septic Shock: Are we still treating numbers instead of patients? A new review in Intensive Care Medicine challenges how we think about vasopressor therapy in septic shock. 🧐The uncomfortable truth We often believe vasopressor management is straightforward: ➡️ Start norepinephrine ➡️ Add vasopressin if needed ➡️ Escalate to reach MAP targets But reality is far more complex. ⚠️ What the paper clearly highlights 1️⃣ Norepinephrine is first-line—but not “one-size-fits-all” Strongest evidence base ✔️ BUT: massive interindividual variability Same dose ≠ same biological effect 👉 Dose escalation may reflect non-responsiveness, not underdosing 2️⃣ Vasopressin: logical, but not proven Added to reduce catecholamine exposure No consistent mortality benefit Possible signal if used early at lower NE doses 👉 We are likely using it too late and too blindly 3️⃣ Angiotensin II: physiologically appealing, clinically uncertain Improves MAP Reduces NE requirements No clear outcome benefit 👉 Probably works… but only in selected phenotypes 4️⃣ Hydrocortisone: underrated tool Reduces vasopressor requirements Likely improves vascular sensitivity 👉 Not just “adjunct”, but essential 🚨 The real paradigm shift This is the most important message: 👉 We are still practicing dose-based vasopressor therapy 👉 Instead of mechanism-based, personalized resuscitation 🧬 Why trials keep being “negative” Not because therapies don’t work. But because: We treat heterogeneous populations Without identifying: Adrenergic responsiveness Vasopressin deficiency RAAS dysfunction 👉 Wrong drug for the wrong patient = neutral trial 🔮 Where we are heading The future is clear: ✔️ Bedside assessment of vascular responsiveness ✔️ Functional hemodynamic phenotyping ✔️ Biomarker-guided vasopressor selection ✔️ Moving from MAP targets → perfusion physiology 🫀 Clinical take-home Start norepinephrine early ✔️ Reassess mechanism before escalating❗ Add vasopressin early, not late Consider hydrocortisone when NE escalates Minimize sedation → reduces vasoplegia 💬 My reflection We mastered how to push vasopressors. Now we need to master when, why, and in whom. 👉 The next leap in septic shock care will not be a new drug. 👉 It will be better patient selection. 📃Intensive Care Med doi.org/10.1007/s00134…
Dr. Chacón-Lozsán F .'. tweet media
English
3
48
180
15.3K
Alarmed
Alarmed@Alarmeddd·
@thenerdnxtdoor2 Chicken pox spares palm and soles. Small pox is eradicated tho but yes it is centrifugal just like Rocky Mountain Spotted Fever
English
1
0
2
38
Alarmed
Alarmed@Alarmeddd·
@PJaseja Lmao I got it correct on 5th step. I'm embarrassed
English
1
0
2
82
Alarmed
Alarmed@Alarmeddd·
@PJaseja It has centrifugal distribution, no? 🤔
English
1
0
1
51
Jaseja
Jaseja@PJaseja·
@Alarmeddd What about scrub typhus rash?
English
1
0
1
75
Cricdoc
Cricdoc@Peroneal_·
@Alarmeddd Yes and there's one more finding
English
2
0
1
70
Cricdoc
Cricdoc@Peroneal_·
@Alarmeddd Alll the best. You will remember everything. Be calm. Eat breakfast properly and stay hydrated!!!!
English
1
0
1
20
Alarmed
Alarmed@Alarmeddd·
Finding the perfect summary table for knee exams only after getting cooked in my sendups viva. Pain 🫠 ©: FirstAid Step 1
Alarmed tweet media
English
1
1
14
219
Alarmed
Alarmed@Alarmeddd·
@Peroneal_ Same tbh. Final exam tomorrow... hope this question gets asked cuz I spent 30 mins just memorizing this 😭
English
1
0
1
33
Alarmed
Alarmed@Alarmeddd·
@DrAkhilX People with Orgasmic headache crying in the corner 🫠
English
0
0
1
106
Dr. AK 🇮🇳
Dr. AK 🇮🇳@docakx·
Sexual activity can cure some headaches.
Dr. AK 🇮🇳 tweet media
English
16
32
398
36.1K
Jaseja
Jaseja@PJaseja·
@stethoandpen Infections can't hit a moving target 😂
English
1
0
6
224
Aishkshk
Aishkshk@stethoandpen·
Stagnation leads to infection Either in medicine or in life !
English
1
1
15
527
Alarmed
Alarmed@Alarmeddd·
@TheKoshurDoc Risk of aspiration. Hydrocarbons are contraindications to lavage
English
1
0
2
25
The Koshur Doc
The Koshur Doc@TheKoshurDoc·
Why do children love to drink kerosene, and why is its poisoning common in children? Kerosene isn’t poisonous per se, but how can it turn deadly? Treatment?
Night Rider@Nightrider32145

@DrMohammadMomin @IranIntl @IranObserver0 @iranianaffairs @MKhamenei_ir @DrAkhilX @iramizraja @ShujaUH @TheKoshurDoc @Khamenei_m @nayeema1 Iran has a very large Sikh community, I think a Sikh doctor saved my life once when drank kerosene by mistake when I was a child. 

English
3
0
7
1.3K
Alarmed
Alarmed@Alarmeddd·
@crazymed12 This is actually Brodie's abscess caused by staph aureus most commonly
English
0
0
0
21
Alarmed
Alarmed@Alarmeddd·
Child with localized pain, minimal fever, normal/mildly raised ESR. Likely Diagnosis? Treatment?
Alarmed tweet media
English
4
0
6
258