Закреплённый твит

Check our latest preprint!
biorxiv.org/content/10.110…
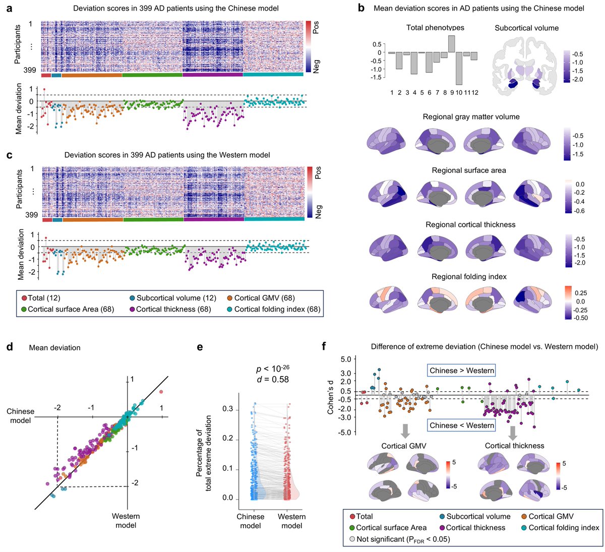
We present the first population-specific brain charts for China, developed through the Chinese Lifespan Brain Mapping Consortium (Phase I) using high-quality MRI data from 43,037 participants (aged 0-100 years,384 sites). (1/6)
English





