پن کیا گیا ٹویٹ
🧐スヌーピー 🧐
79.8K posts

🧐スヌーピー 🧐 ری ٹویٹ کیا

選挙SNS偽情報規制へ法改正論 表現の自由、侵害懸念も
何らかの規制が必要だとの認識はおおむね共通するものの、実際に法規制をする場合、憲法が保障する表現の自由を侵害しかねないとの懸念がある。 47news.jp/14103414.html
日本語
🧐スヌーピー 🧐 ری ٹویٹ کیا

当館ウェブサイトをリニューアルいたしました。
リニューアルに伴い、URLを変更しております。
新URL:eurasia.yokohama-history.org
大変お手数ではございますが、ブックマークやお気に入り登録をされているお客様は、ご変更をお願いいたします。
最新情報は新ウェブサイトでご確認ください。
日本語
🧐スヌーピー 🧐 ری ٹویٹ کیا

【気になる展覧会】
「韓国 手仕事の美事 ― 刺繍、ボジャギ、メドゥプ・・・」
tokyoartbeat.com/events/-/The-B…
📍横浜ユーラシア文化館 (日本大通り)
📅4月25日〜7月5日

日本語
🧐スヌーピー 🧐 ری ٹویٹ کیا

🧐スヌーピー 🧐 ری ٹویٹ کیا

【社説】在留手数料の値上げに慎重な検討を 外国人政策の受益者とは
asahi.com/articles/ASV43…
連載「社説digital」では全文を無料で公開し、毎日1~2本を更新します。
日々のニュースをどう読み解けばよいのか。関連の記事と合わせて読むことができます。
ひと目でわかる「この社説のポイント」もご活用ください。
日本語
🧐スヌーピー 🧐 ری ٹویٹ کیا

困窮の外国人受け入れ5年 神戸・長田のシェアハウス「みんなのいえ」 13カ国51人の自立支援
kobe-np.co.jp/news/society/2…
生活に困って行き場を失った在留外国人が一時的に身を寄せる神戸市長田区のシェアハウス「みんなのいえ」が受け入れを開始して5年が過ぎた。
日本語
🧐スヌーピー 🧐 ری ٹویٹ کیا

「医療資材の切れ目が命の切れ目に」 海峡封鎖で不安広がる現場
mainichi.jp/articles/20260…
原油輸送の要衝、ホルムズ海峡が事実上封鎖され、原油から作られる医療機器や衛生資材が安定供給されるかへの関心が高まっています。日々の診療や患者を前にする医療現場や患者の不安の声を取材しました。
日本語
🧐スヌーピー 🧐 ری ٹویٹ کیا

#推しエスニックといつまでも
チラシのPDFを共有します。
期限は100日に設定しました。
ダウンロードして使ってください。
85.gigafile.nu/0713-bf13d1f29…
埼玉や東京でぼくと直接会う機会がある希望者にはまとまった数のチラシをお分けします。
チラシが最大の周知ツールです。
ぜひよろしくお願いします。


鶴ヶ島たろう@TsuruVoiceNet
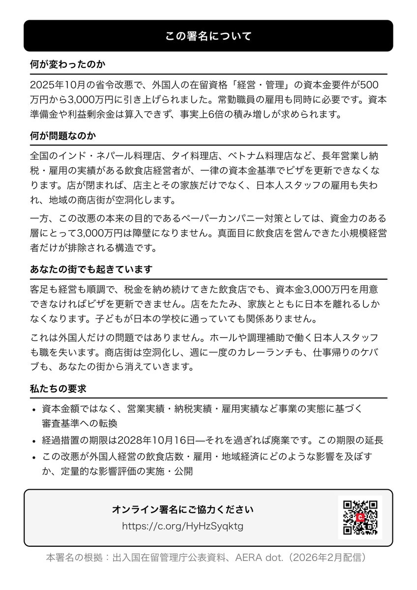
#推しエスニックといつまでも 署名は1万2千筆を超えたあたりから伸び悩んでいます。 外国人の経営・管理ビザの厳格化、知ればきっと問題意識を持っていただけるはずです。 ひとりひとりの拡散が一番効果的です。 ぜひ、まわりの人に伝えてください! c.org/9VVhkbx4R9
日本語

カウンターの声に負けて街宣何も聞こえない。
#京都府知事選 #0404浜田聡プロテスト
#ヘイト候補落選運動
twitcasting.tv/chidaisan/movi…
日本語
🧐スヌーピー 🧐 ری ٹویٹ کیا
🧐スヌーピー 🧐 ری ٹویٹ کیا
🧐スヌーピー 🧐 ری ٹویٹ کیا

韓国政権樹立の過程で起きた済州島での無差別殺戮を描いた映画。スポンサーに口出しされないよう、監督は制作費の半分を個人の借金で賄ったとのこと。自国の負の歴史を正面から伝えようという情熱の詰まった映画でした。ぜひ劇場で。
#済州島四・三事件 ハラン
hallan-movie.com

日本語
🧐スヌーピー 🧐 ری ٹویٹ کیا
🧐スヌーピー 🧐 ری ٹویٹ کیا

外国人が生活保護を気軽に使ってる事実はありません。受給者のうち外国人はわずか3%で内訳は高齢者と障碍者と母子家庭です。どこが「気軽」ですか?
倉田真由美@kuratamagohan
健康保険制度も生活保護も、外国人がライフハックとして気軽に使うための設計はされていない。 設計にない需給を放置していては、「日本は甘い」という情報が広まってしまう。そして破綻に向かうことになる。
Albany, CA 🇺🇸 日本語
🧐スヌーピー 🧐 ری ٹویٹ کیا
🧐スヌーピー 🧐 ری ٹویٹ کیا

ヘイトの矛先は在日コリアンから埼玉クルドに移り、子どもまで狙われ…ヘイトスピーチ解消法10年 なぜ差別が続くのかtopics.or.jp/articles/-/141…
日本語
🧐スヌーピー 🧐 ری ٹویٹ کیا

小泉今日子さんが『Mステ』の生放送に出演。
「世界平和」や「早期終戦」を訴え、反響を呼んでいます。
過去の戦争に関する発信を振り返ります。 huffingtonpost.jp/entry/story_jp…
日本語
🧐スヌーピー 🧐 ری ٹویٹ کیا







