West Laboratory đã retweet

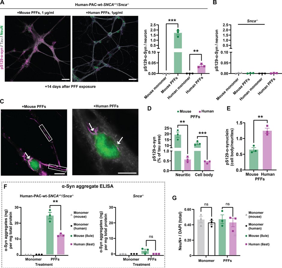
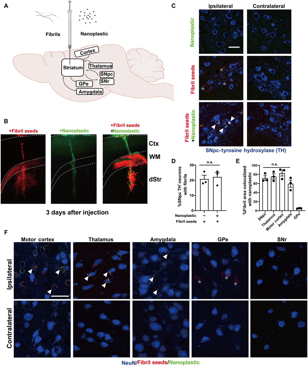
Work led by Arpine Sokratian in Andy West's lab unveils the structural underpinnings of alpha-synuclein pathogenicity: Mouse alpha-synuclein fibrils display unique features compared to humans, impacting disease models. More here: doi.org/10.1126/sciadv…
English






























