Tweet ghim
padmatea🌹
185.6K posts
padmatea🌹
@padmatea
旅&映画♡/H24年一級建築士/R06年一級建築基準適合判定資格者検定合格(未登録)/被災建築物応急危険度判定士/測量士補(未登録)/都市計画・建築史/広島県西条/千葉
Tham gia Temmuz 2009
3.4K Đang theo dõi2.7K Người theo dõi
padmatea🌹 đã retweet

役人からレクチャーをほとんど受けてないのに、週末公邸に篭って、原油・ナフサ不足は誤報・デマとツイートしたのか。。。愚帝ムーブの典型すぎて、マンガみたいになっているw
温泉ペンギン@pen_pen2020
〉高市総理は財務官僚を筆頭に、役人を一切信用していないとされる。そのため、各省庁幹部から直接レクチャーを受ける機会はほとんどない ヤバいヤバいヤバいヤバいヤバい
日本語
padmatea🌹 đã retweet

娘の就活(新卒じゃない)をきっかけに、たくさんの求人を見たけれど、おどろいたのは、給料が30年前に私が探していた時とほとんど変わっていないこと。
この30年本当にこの国はいったい何をしていたんだろう?
正社員でも20万前後が圧倒的に多い。手取りはずっと少なくなっているはずなのに。
東京新聞デジタル@tokyo_shimbun
働く女性の4割超は年収350万円に届かず…全労連「ジェンダー格差是正の取り組みは全く進んでいない」 tokyo-np.co.jp/article/481509/
日本語
padmatea🌹 đã retweet

ダイキンや信越化学、共同でエアコンからレアアース回収 27年から
nikkei.com/article/DGXZQO…
日本語
padmatea🌹 đã retweet

「ふざけるな」と思う人はRPお願いします
憲法は現在の日本ばかりでなく、遠い将来の日本を縛るものである。
そもそも憲法は政治権力を縛るものなのに、政治権力側が自分に都合よく改正するというのは違和感でしかない
x.com/YahooNewsTopic…
Yahoo!ニュース@YahooNewsTopics
【改憲発議「1年以内」首相発言波紋】 news.yahoo.co.jp/pickup/6576192
日本語
padmatea🌹 đã retweet
padmatea🌹 đã retweet
padmatea🌹 đã retweet
padmatea🌹 đã retweet
padmatea🌹 đã retweet

なんで政府より海外から先に、中東情勢でこの夏の国内の電力供給が危ういって警告が入るんだろうね〜。
まじでこの政府は何一つ政府が批判されそうなことを国民に伝える気がないな。
Reuters@Reuters
Japan risks summer power crunch due to Middle East LNG disruptions -IEEJ analyst reut.rs/4tifSiP reut.rs/4tifSiP
日本語
padmatea🌹 đã retweet
padmatea🌹 đã retweet

円が主要通貨で「一人負け」 対ユーロで最安値、利上げ姿勢で明暗
nikkei.com/article/DGXZQO…
日本語
padmatea🌹 đã retweet

padmatea🌹 đã retweet

🆕土浦亀城邸で対話型コンサートシリーズ「建築家が聴いた音楽」が開催。6つの建築的視点をテーマに6つの演奏を聞く
tokyoartbeat.com/articles/-/kam…
公演は全6回。各回とも昼・夜の2部制となる

日本語
padmatea🌹 đã retweet
padmatea🌹 đã retweet
padmatea🌹 đã retweet
padmatea🌹 đã retweet

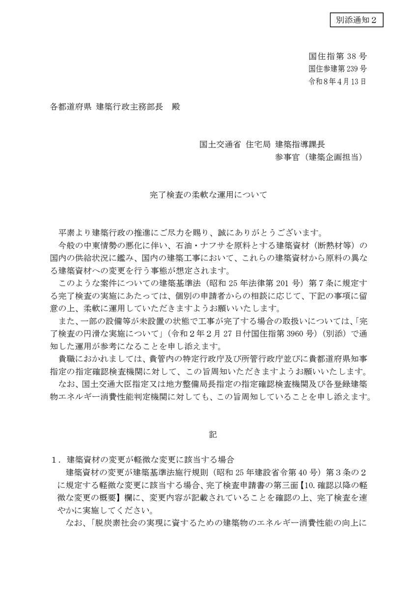
【国土交通省からの通達②】
断熱材などの確保が困難な場合の「完了検査」について、現場が最も助かる具体的なルール緩和の内容です 。
【手続きが大幅にスムーズに】
①代替品への変更を容認:石油系資材の不足に伴い、原料の異なる資材へ変更しても完了検査を柔軟に実施 。
②「軽微な変更」なら即検査:変更内容が基準法上の軽微な範囲であれば、申請書の備考欄に記載するだけで速やかに検査OK 。
③設備未設置でも完了可能:トイレやキッチン等の設備が未納品で付いていなくても、完了検査を通せる過去の特例を準用 。
【注目!】
一定の条件(熱貫流率が変わらない等)を満たして「発泡プラスチック系」から「無機繊維・木質系断熱材」へ変更する場合、省エネ計画の変更手続きは不要と明記されました 。
工期遅延を最小限に抑えるための強力なバックアップです。
詳細は画像(別添通知2)をチェック👇
#住宅 #断熱材 #ナフサショック #国土交通省 #完了検査


日本語
padmatea🌹 đã retweet
padmatea🌹 đã retweet
padmatea🌹 đã retweet

















