Geoff Nunes

45 posts

Geoff Nunes banner
Geoff Nunes

Geoff Nunes

@gnuphysics

Beigetreten Temmuz 2018
14 Folgt81 Follower
Mario Carrillo
Mario Carrillo@carrillophysics·
Does anyone have experience teaching AP physics c mechanics and e&m in one year? I’m not quite sure how to pace the two courses into one year. Any insight would be appreciated! 😁 #iteachphysics
English
6
1
3
817
Geoff Nunes
Geoff Nunes@gnuphysics·
@msruggerio Well, not quite zero from PA, because I was there!
English
0
0
0
19
Geoff Nunes
Geoff Nunes@gnuphysics·
@joel120193 @ChatPhysics They should ask "Can it be one thing? Or does it need two?" Force always involves two objects: this pushes that. It can never just involve one thing. Energy can be just one thing: this object is hot/high up/moving.
English
0
0
2
373
Joel Kenyon
Joel Kenyon@joel120193·
KS3 Physics teachers. How do you address the misconception that Energy and Force are the same? How do you ensure pupils can distinguish between the two? Any advice would be great! @ChatPhysics
English
11
2
13
8.5K
Geoff Nunes
Geoff Nunes@gnuphysics·
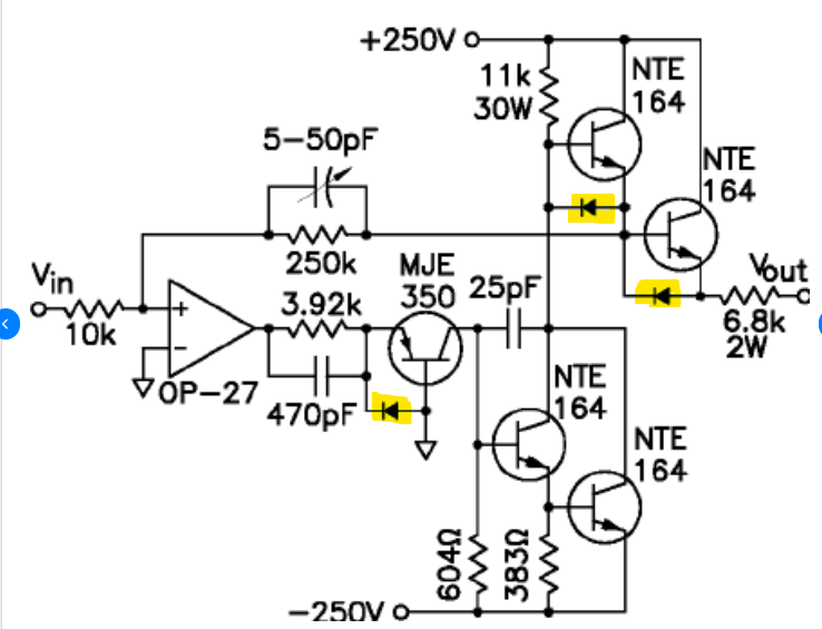
@Prockwell4 Hmm... That circuit actually designed and built by my grad student, Denis Pelekhov, about 30 years ago. I don't think I ever knew the answer to your question. (That's the good thing about good grad students!)
English
0
0
0
4
PugsAreEpic
PugsAreEpic@Prockwell4·
@gnuphysics Ive read your paper on a Atomic force microscope for operation in high magnetic fields at millikelvin temperatures. i wish to construct the high voltage amplifier. i want to ask if the diodes in the circuit need to be rated at the same high frequency as the NTE164.
PugsAreEpic tweet media
English
2
0
0
84
Bree BarnettDreyfuss
Bree BarnettDreyfuss@BarnettDreyfuss·
More found antiques. The ends seem to go the wrong way for forceps, no pencil point so not a compass? Any ideas #iteachphysics?
Bree BarnettDreyfuss tweet media
English
5
1
9
2.2K
Geoff Nunes
Geoff Nunes@gnuphysics·
@aronczyk Loved the show on the cheese racks, but surprised none of your experts mentioned demurrage charges... See e.g. the compressed gas business.
English
0
0
1
29
Geoff Nunes
Geoff Nunes@gnuphysics·
@nickbakerqes @kilroi22 Sorry. Written to work on a chromebook. I think that writing stuff like this to work on both a laptop and a phone would require an actual software engineer instead of a high school physics teacher.
English
0
0
1
0
Nick Baker MCCT MInstP
Nick Baker MCCT MInstP@nickbakerqes·
@kilroi22 This looks so good, but doesn't seem usable on a mobile device. Any advice? I can't see the whole screen and so can't access the buttons on the left. 😕
English
2
0
0
0
Dan Burns
Dan Burns@kilroi22·
Geoffrey Nunes created a web-based video analysis program called Sigmund. It is easy to use, very useful, and works within a browser. I used it for the 1.85 m tall Apollo astronaut jumping on the Moon and got g = 1.75 m/s/s. Try it out for yourself: noragulfa.com/sigmund/
English
4
9
46
0
Geoff Nunes
Geoff Nunes@gnuphysics·
V5.7 of nPlot is out. Basics are the same, but now you can edit annotations, and saving a graph saves all curves plus annotation as a single file. Plus, it almost has a user manual. noragulfa.com (open to all, no ads, no tracking!) #iteachphysics
Geoff Nunes tweet media
English
2
1
15
0
Geoff Nunes
Geoff Nunes@gnuphysics·
Teaching about oscillators and suddenly need my students to plot five force vs. distance graphs at once. So nPlot now supports 5 curves instead of 3. Free and available to all! noragulfa.com #iteachphysics #nPlot
Geoff Nunes tweet media
English
0
2
7
0
Geoff Nunes
Geoff Nunes@gnuphysics·
@mrpauller Found notes for dropping a bare egg into a structure on the floor. If a first drop was successful, they try from the next height. Budget: it doesn't matter. Make sure they can "buy" enough to be successful if thoughtful. You are only trying to force them to make choices.
Geoff Nunes tweet media
English
0
0
1
0
🧬Noel Pauller🧪
🧬Noel Pauller🧪@mrpauller·
@gnuphysics I like the budget idea! Do you happen to have any documentation or ideas for suggested prices of different items?
English
1
0
1
0
🧬Noel Pauller🧪
🧬Noel Pauller🧪@mrpauller·
Looking for help from #iteachphysics! My #STEM students talked me into doing the egg drop challenge for their final project. I've never done this one, so I'm looking for some help with contest rules, rubrics, and other sage advice... 🙏
English
1
0
1
0
Geoff Nunes
Geoff Nunes@gnuphysics·
In class today: Me: "1 noether = 1 kg m/s" Student: "If I use noethers in college, will they think I am crazy?" Me: "Yes." Student: "Good." #iteachphysics #noethers
English
0
0
5
0
Geoff Nunes
Geoff Nunes@gnuphysics·
@vincent_grgoire I'm leaning towards noe. We have a few other units with 3 letter symbols (think mol). Avoiding confusion with, say, newtons, seems worth the extra ink.
English
1
0
1
0
Vincent Grégoire
Vincent Grégoire@vincent_grgoire·
@gnuphysics Just start using it and people will join :p What would its symbol be 🤔?
English
1
0
0
0
Geoff Nunes
Geoff Nunes@gnuphysics·
Teaching momentum again, and still bothered by no named unit. There are 19 SI units named for men, none for women. It is time for the noether! Equal to 1 kg m/s and named in honor of Emy Noether and her theorem. Hey #iteachphysics, how do we make this happen?
English
8
11
83
0
Geoff Nunes
Geoff Nunes@gnuphysics·
@maalmeida85 Or maybe abbreviate as a noe. 3.6 noe is less of a mouthful, and at the same time offers the possibility of amusing confusion.
English
0
0
2
0