
@WaidanNoChinpo @JpAcceleration2 同じ箱に押し込められてるだけでイコールというわけではないです……がそこははっきりさせたほうがいいですね
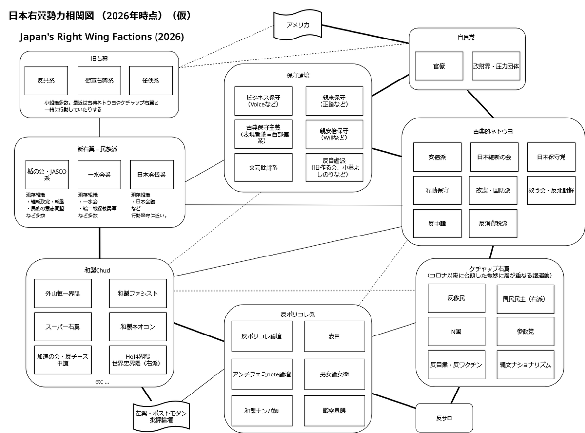
この図の真の目的は外人相手にホラを吹くことなので、少しでも左下っぽいものがあればドシドシ入れてます
日本語
第二ファシンテルン下北沢支部▐┛
2.6K posts

@810th_Inter
強さのみが生き残る力になる - 野獣先輩







ヤバい奴が子を生むことで出生率が1.5倍になることと引き換えに被虐待児や貧乏児の数が2倍になることを許容できないなら、人間牧場でコーディネーターを生産する他ない



『ドリュになった気分で』***** いろんな人々がいる。私はドブネズミ系・ボウフラ系・「楯の会」ヒラ会員系に対する嫌悪感が強い。


