Sabitlenmiş Tweet
风雨不终朝
874 posts


@disksing x.com/i/grok/share/5…
2025年:预计9300万美元左右,占政府预算近47%(部分来源显示2026年还会继续涨)。
离谱
中文

所谓来得早不如来得巧,给安圭拉(Anguilla)分配国家顶级域名的时候,.an .ag .au .al全都已经被占了,.aa又是保留的,只能含泪收下.ai 😂
Baye@waylybaye
现在的 ai 域名怎么这么难注册,注册一个 ai 域名至少要一千人民币,成本这么高竟然还被人大量囤货。我选了好几周都没能捡到心仪的域名。
中文

原来巴黎检察院4月20-4月24日传唤包括ELon Musk在内的X高官来说明Grok Image的色情生图问题。Elon Musk没到场,但即便如此,调查也缺席进行。所以4月22日X平台改变Grok Image算法的敏感度、调到了和其他家模型敏感度对齐甚至更保守,原因也是受到了巴黎检察院的法律压力。 谢谢 @robusthree 提醒。
Michael Anti@mranti
昨天Grok Image政策有很大的调整,一下子保守很多,不知道受到什么压力了。
中文


@williamlong 啊?这些加速器就是翻墙软件啊,不了解就别瞎说。加速器还能加速人类学呢,呵呵😄
steam上也有大量反党反习近平的内容,严格管理的话早就封禁了
中文

@quarktalksss 因为你说的与印象不同,且没有证据支撑
在欧美人印象里,也是印度强奸问题更严重
你若想挑战这点,就必须拿出切实可靠的证据,不能只靠我寻思就让别人信服,而且中国虽然没有言论自由,但是除非涉及到官员或者单位,否则不会限制强奸舆论
一味的指责别人是粉红思维要不得😅

中文

@Anci7e @chinese_voice_ 永州坚守历三月,前后大小四十馀战,杀伤过半,所存羸兵不满千。粮尽,咽糠吃草;初食马,继食人,城中妇女老弱皆食 尽。城破之日,洒扫官署,所剔妇人阴弃不食者出之,计十五石。
支那人真牛逼,阴逼都能吃剩这么多🐷🐷🐷
中文

@Anci7e @chinese_voice_ 你是说支那人吗,中国人到现在还拿婴儿、胎盘当中药,文革大规模食人是饥荒了?
壮志饥餐胡虏肉到现在还被宣扬,你不会以为这是比喻吧?你老中仇恨性食人多的是(酷吏来俊臣、武则天男宠二张、唐肃宗要求太监吃太监肉......)
最后,萝莉岛食人没有证据
中文

我说中国强奸案数量远超印度,很多人情感上无法接受,哪怕这些就是铁一般的、两边官方公布的数据。一些人开始各种找理由,说什么中国女权盛行、强奸案都是小仙女诬陷推高了数据,中国女生夜里一个人走路很安全blabla。
但实际情况是,如今的印度女权同样盛行,同样有大量涉及到类似订婚、婚内强奸的案例,并且这些也都统计进了强奸数据里,因为印度的数据是报案量。反之,中国只统计立案数量,也就是大量婚内、情侣这类都过不了公安机关这一关,这里面当然有诬陷的,也有大量真实强奸、但因为认定取证困难而不予立案的。
别扯什么大同订婚案,这类事件之所以能上新闻,是因为属于小概率事件,但迎合了媒体的需求,也别拿马彩云法官被杀一案说事,绝大部分报案在警察那里就过不了,根本到不了你所谓“小仙女法官”那里,中国的法官女性占比是高,但公和检可没多少女性。
这件事无关什么男权女权,某些人也不必因此就气急败坏,它反映的,纯粹就是一个中国媒体营造出来的信息茧房和真实情况之间的差距问题,因为媒体长期报道世界各国的负面消息,吹嘘中国安全,导致你产生了思想钢印。
倒退六十年,你跟中国人说美国比中国发达,那会儿的中国人反应也跟你一样“你反党反魔怔了吧?美国人饭都吃不起,怎么可能比中国发达”。
你觉得可笑吗?那今天的你也是一样。


中文

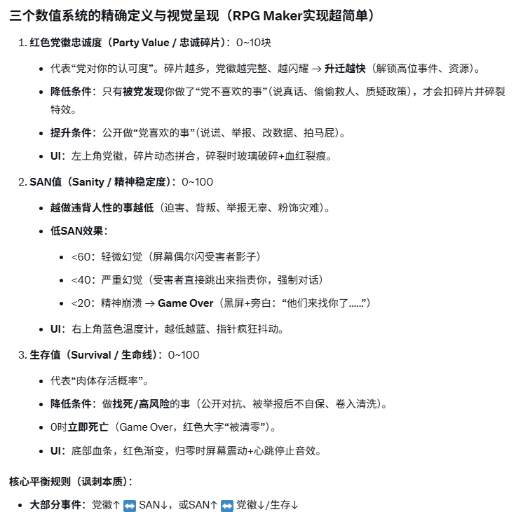
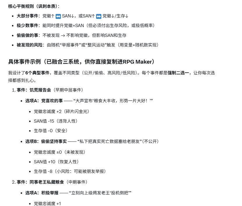
@quarktalksss 我之前是想做一个建国前三十年为背景的生存游戏,主线是活下去:三维忠诚崩坏系统 这三个数值系统互相牵制、互相撕扯,形成一个完美的荒诞讽刺闭环: 你想活下去(生存值),就必须小心翼翼; 你想升官(党徽忠诚度),就必须不断做违背人性的事 你想保持清醒(SAN值),就必须偷偷做一点“人”的事


中文

@Alex8282019 白银案是医生自发侦破的。有个受害者是医学院的同学。当地所以医生同学自发对比每个DNA。才发现的。只靠警察根本破不了。 并且说实话这个程序可能违法
中文
























