Sabitlenmiş Tweet

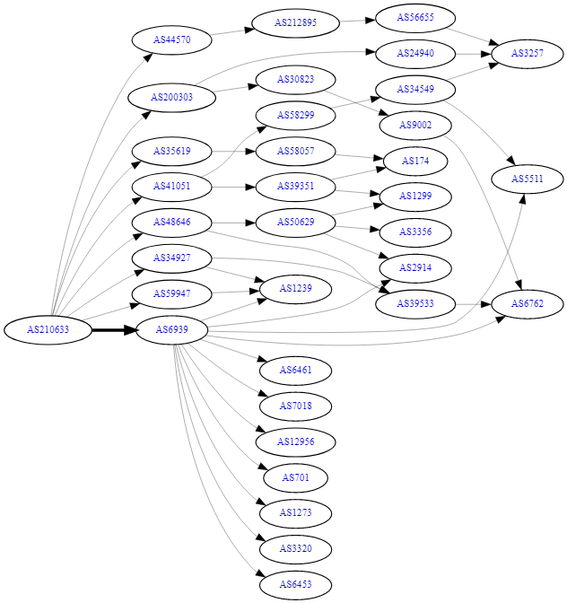
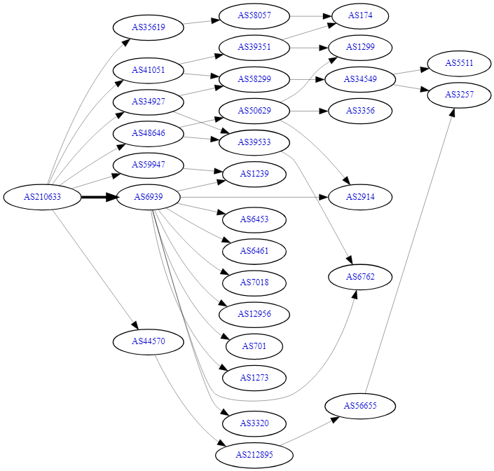
» as210633.net• DevStorage ASN📰
• 📧Support: support@devstorage.email
• 📧NOC: noc@devstorage.email
• 📋Abuse Report: abuse.devstorage.company
• 🤝PeeringDB: as210633.peeringdb.com
• ⚖️Legal: devstorage.company/im
• ⚖️Privacy policy: devstorage.company/ds
English











