AlexLPD

42.2K posts

AlexLPD banner
AlexLPD

AlexLPD

@AlexLPD

Vida Inteligente? N-Polar, curioso, critico, metódico, ecléctico. Y cuando me vaya de esta vida me recordaran como: The man, the legend himself

Katılım Nisan 2008
1.4K Takip Edilen675 Takipçiler
AlexLPD retweetledi
Samuel 🇲🇽
Samuel 🇲🇽@resisres·
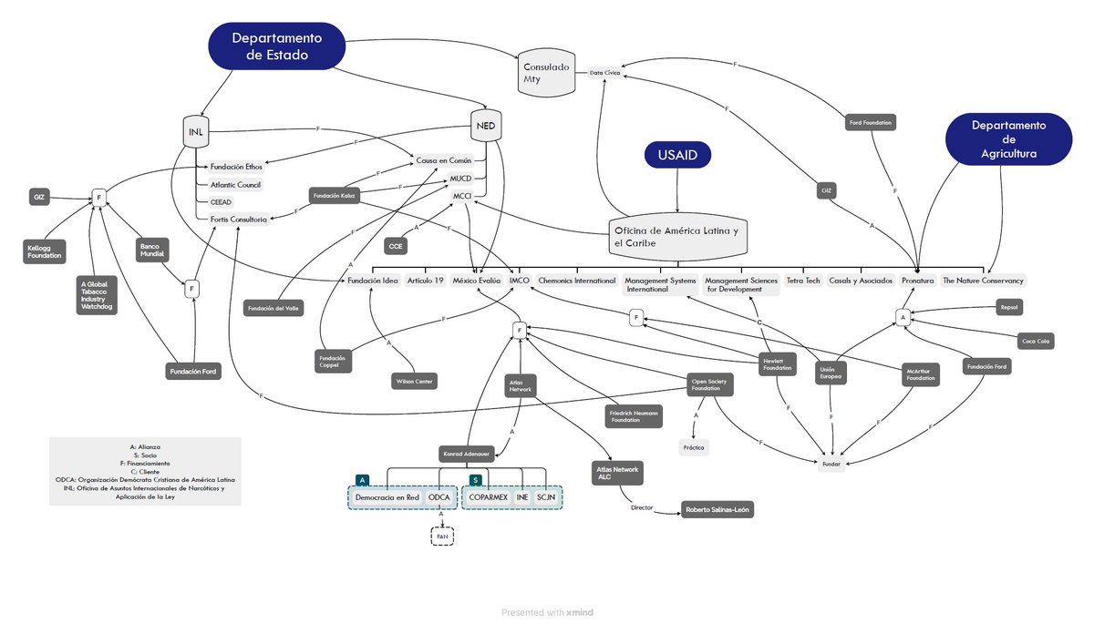
🚨 BREAKING — SHEINBAUM NUKES NGOs Mexico's SAT just CANCELLED the permits of more than 300 NGOs to receive DONATIONS and deduct taxes, including: @MxVsCorrupcion, @imcomx, @mexevalua, and @Mexicanos1o — the most corrupt "civil society" organizations in the country. $1.5 BILLION in U.S. government money has been funneled to Mexican NGOs through USAID and the Atlas Network during the Fourth Transformation in an effort to undermine it. The grift is over. 🇲🇽
Samuel 🇲🇽 tweet mediaSamuel 🇲🇽 tweet media
English
82
983
3.5K
90.8K
AlexLPD retweetledi
OVEJA NEGRA 🇦🇷
OVEJA NEGRA 🇦🇷@talibanSmartin·
⏬🔥💥🚨 Se acuerdan cuando decían, uds se pasan de conspiranoicos, el Plan Andinia no existe. MIRA 👇
OVEJA NEGRA 🇦🇷 tweet media
Español
118
2.2K
7.6K
136.1K
AlexLPD retweetledi
Jay Anderson
Jay Anderson@TheProjectUnity·
If you want to sit back and watch almost 2 hours worth of some of the highest quality video documenting of some of the most mysterious ancient sites in Peru, i've got you covered. Shot, Narrated & Edited by me. The Sacred Valley of Peru like you have never seen it before!
English
55
565
6.2K
220.1K
AlexLPD retweetledi
Dr. Paul Wilhelm | Advanced Rediscovery
🎯 "Scalar waves are pseudoscience." You've heard this. Electromagnetic waves without a magnetic field. Supposedly impossible. Is that so? The Stueckelberg Lagrangian predicts them. Woodside's uniqueness theorems prove the formalism. Four independent derivations derived them. A NASA-funded program investigated potential signatures — though experimental status remains contested. The only reason they're "pseudoscience" is that the Lorenz gauge (a convention, not a law) removes the degree of freedom that generates them. Remove the convention. The physics returns. That's not pseudoscience. That's physics in the wrong frame. 45+ sources in my paper "The Deleted Degrees of Freedom." Pinned on my profile.
English
13
26
168
7.3K
AlexLPD retweetledi
Zero Point Energy Disclosure
Zero Point Energy Disclosure@ZPEdisclosure·
People who took zero-point energy seriously enough to study it publicly: — The CIA (funded Puthoff for 13 years) — The DIA (commissioned 38 research papers) — The Navy (granted 4 patents based on it) — NASA (Breakthrough Propulsion Physics program) — ARPA-E (funded LENR research in 2024) — Toyota ($40M investment) — Google ($10M investigation) — Robert Bigelow (hundreds of millions) These aren't conspiracy theorists with podcasts. These are the most powerful institutions on Earth.
English
11
49
235
4.1K
AlexLPD retweetledi
China live
China live@ChinaliveX·
Confirmed: Iran has completely destroyed the Haifa oil refinery in Israel, leaving it without the vital fuel for its war machinery.
English
987
11.6K
50.6K
1.2M
AlexLPD retweetledi
Malamente®
Malamente®@MalaMalamente·
¿Os acordáis de aquel momento en que las Fuerzas de Defensa de Israel atacaron a los fieles palestinos dentro de la mezquita de Al Aqsa durante las oraciones del Ramadán? Por supuesto que no, porque los principales medios de comunicación occidentales han hecho un trabajo excelente para asegurarse de que permanezcas en la ignorancia...
Español
115
8.3K
12.1K
131.9K
AlexLPD retweetledi
Mauricio Quintero
Mauricio Quintero@quinteromau_·
5 años - ¡Papá lo sabe todo! 7 años - Papá lo sabe. 10 años - ¡¿Quizás papá no lo sabe?! 12 años - Papá no lo sabe. 14 años - ¡Papá se ha vuelto loco! 16 años - No puedo tomar a papá en serio. 18 años - ¿Qué sabe papá? 22 años - ¡Papá dice tonterías! 24 años - ¡Sé más que papá! 26 años - Parece que papá sí sabe algunas cosas después de todo. 30 años - ¿Debería preguntarle a papá sobre esto? 40 años - ¡Es increíble cómo papá pasó por todo esto! 45 años - Papá siempre tuvo razón. 50 años - Si papá estuviera aquí, podría haber aprendido mucho de él. Tu padre es el único hombre que se enorgullece de verte triunfar más que él.
Español
78
1.5K
5.4K
315.6K
AlexLPD retweetledi
Laura
Laura@UlaVaz·
Urge un @TrackAIPAC mexicano. Rastreo y repositorio de exposición y divulgación sobre instituciones, medios y figuras públicas en México que apoyan y reciben fondeo de la entidad sionista de Israel. Si no les da pena hacerlo, que no les de pena que sepamos ¿Quién jala?
Perla@PerlaRomOk

@KamatariEd100 @UlaVaz Acá en Chihuahua no se ven muchas pintas pero si han hecho reuniones o marchas. Por desgracia también tenemos asociaciones israelies haciéndose cargo de nuestra agua y periódicos lavandoles la imagen sobre lo buenos que son haciéndolo.

Español
39
370
1.3K
16.2K
AlexLPD retweetledi
Saul Goodman
Saul Goodman@BronchalSanti·
@Maria_Bastia20 @MarkDeReborn11 Los empresarios hoteleros que tenían allí sus "resorts", colaboradores necesarios, entre ellos algunos españoles
Español
3
14
155
13.9K
AlexLPD retweetledi
Brian Roemmele
Brian Roemmele@BrianRoemmele·
Public Transportation. He ain’t asking permission…
English
162
472
12.6K
1.2M
AlexLPD retweetledi
Santo Tlatoani
Santo Tlatoani@SantoTlatoanimx·
El loco ese merece la cárcel, pero la rubia aprendió a volar en una sola lección.
Español
572
973
16.4K
1.5M
$Kyoto$
$Kyoto$@KyotoIA·
Hace 70 años, una mujer descubrió la estructura del ADN. Pero dos hombres de Cambridge robaron su trabajo y ganaron el Premio Nobel. Fue borrada de la historia y murió de cáncer. Así fue como el mayor robo de la ciencia enterró el nombre de Rosalind Franklin en la historia… 🧵
$Kyoto$ tweet media
Español
87
4.6K
8.2K
83.2K
AlexLPD retweetledi
nachos2d
nachos2d@NACHOS2D_·
Hollywood got cooked. AI Seedance 2.0 just dropped a Hancock vs Homelander in a matter of days $1,000,000-level quality.
English
3.3K
9.7K
124.7K
6.5M