Sabitlenmiş Tweet
Algorithms MDPI
3.4K posts

Algorithms MDPI
@Algorithms_MDPI
An #OpenAccess journal on #algorithms and applications | published by @MDPIOpenAccess | indexed in #ESCI, #Ei | Editor-in-Chief: Prof. Dr. Frank Werner
Basel, Switzerland Katılım Temmuz 2017
560 Takip Edilen942 Takipçiler
Algorithms MDPI retweetledi

📋 Share Your Insights on Academic Encyclopedias
Help Encyclopedia MDPI understand what researchers truly need—and contribute to building better tools for the entire academic community. 🔍
🔗 Take the 3-minute survey here: tinyurl.com/EncyclopediaMD…
#ScholarlyCommunication

English

#DailyShare
Welcome to read and share the newly published paper "Embedding-Based Detection of Indirect Prompt Injection Attacks in Large Language Models Using Semantic Context Analysis" by Mohammed Alamsabi, Michael Tchuindjang and Sarfraz Brohi.
🔗 brnw.ch/21x0Kgf

English

Welcome to read and share the Highly Accessed Article in 2024.
📢 Title: Improved Bacterial Foraging Optimization Algorithm with Machine Learning-Driven Short-Term Electricity Load Forecasting: A Case Study in Peninsular Malaysia
📢 Paper link: brnw.ch/21x0Hqq

English

🚀 Final Invitation: Special Issue “Hybrid Intelligent Algorithms (2nd Edition)” – Deadline: 30 June 2026 ⏳
Guest Editor: Prof. Dr. Grigorios Beligiannis
Full details and submission guidelines:
brnw.ch/21x0HeU

English

#DailyShare
Welcome to read and share the newly published paper "Path Planning in Sparse Reward Environments: A DQN Approach with Adaptive Reward Shaping and Curriculum Learning" by Hongyi Yang, Bo Cai and Yunlong Li.
🔗Read via: brnw.ch/21x0HaQ

English

📚Call for Reading:
The reprint of the #specialissue "Algorithms for Feature Selection (2nd Edition)" is now online.
Edited by Dr. Muhammad Adnan Khan.
🔗Welcome to read and share:
brnw.ch/21x0FpQ

English

🚀 Call for Papers: Special Issue on "Reinforcement Learning Algorithms for Intelligence Enhancement and Continual Learning" 🧠
📚 Guest Editor: Dr. Mehmet Aydin
🔍 Explore the full details and submission guidelines here:
brnw.ch/21x0FbF

English

#DailyShare
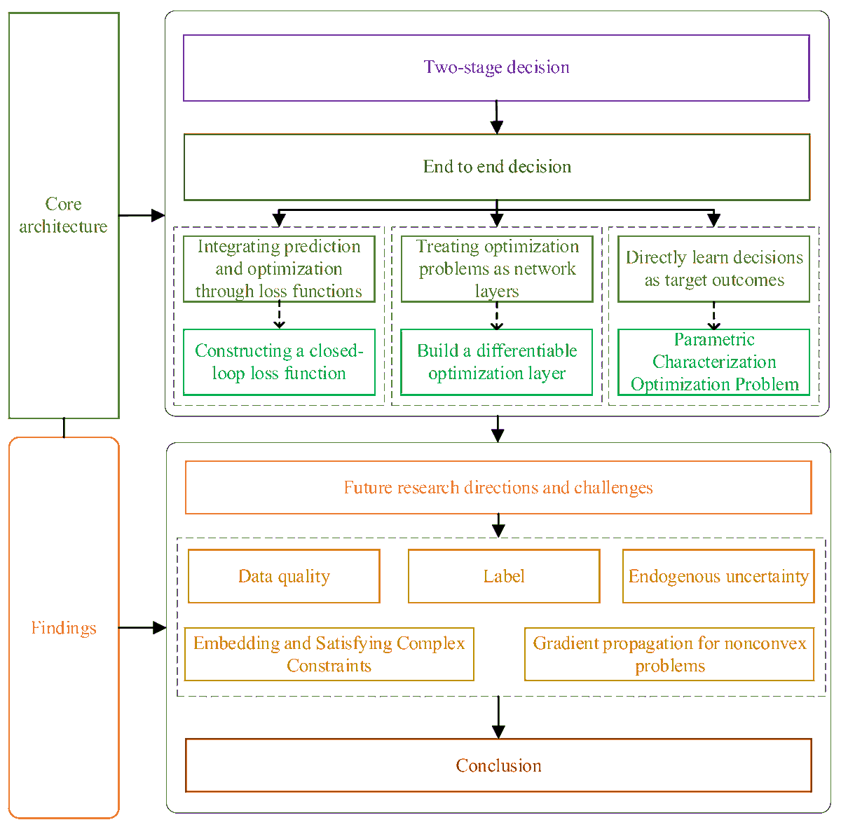
Welcome to read and share the newly published paper "A Review of End-to-End Decision Optimization Research: An Architectural Perspective".
This excellent paper is written by by Wenya Zhang and Gendao Li.
🔗Read via: brnw.ch/21x0F6U

English

Highly Accessed Article in 2024
📢 Title: A Comprehensive Review of Autonomous Driving Algorithms: Tackling Adverse Weather Conditions, Unpredictable Traffic Violations, Blind Spot Monitoring, and Emergency Maneuvers
Authors: Cong Xu and Ravi Sankar
🔗 brnw.ch/21x0Dl1

English

We invite you to submit your excellent paper to #specialissue "Algorithmic Approaches to Control Theory and System Modeling" edited by Prof. Dr. Ramiro Barbosa, Dr. Paulo Moura Oliveira and Prof. Dr. Isabel Jesus.
Extended deadline: 30 September 2026.
🔗 brnw.ch/21x0D9X

English

#DailyShare
Welcome to read and share the newly published paper "An Iterative Reinforcement Learning Algorithm for Speed Drop Compensation in Rolling Mills".
This excellent paper is written by Shengyue Zong, Jiwei Chen, Yanpeng Hu and Jinyan Li.
🔗 brnw.ch/21x0D5t

English

📚Call for Reading:
The reprint of the #specialissue "Metaheuristic Algorithms in Optimal Design of Engineering Problems" is now online.
Edited by Dr. Łukasz Knypiński, Dr. Ramesh Devarapalli and Dr. Marcin Kaminski.
🔗Welcome to read and share:
brnw.ch/21x0BjT

English

🚀 Call for Papers: Special Issue on "Algorithms for Feature Selection and Feature Reduction" 🧠
📚 Guest Editor: Dr. Artur Ferreira
🔍 Explore the full details and submission guidelines here:
brnw.ch/21x0B8y

English

#DailyShare
Welcome to read and share the newly published paper "A Lightweight Embedded PPG-Based Authentication System for Wearable Devices via Hyperdimensional Computing" by Ruijin Zhuang, Haiming Chen, Daoyong Chen and Xinyan Zhou.
🔗Read via: brnw.ch/21x0B3J

English

Welcome to read and share the Highly Accessed Article in 2024.
📢 Title: Impact of Sliding Window Variation and Neuronal Time Constants on Acoustic Anomaly Detection Using Recurrent Spiking Neural Networks in Automotive Environment
📢 Paper link: brnw.ch/21x0zm1

English

🚀 Call for Papers: Special Issue on "Next-Generation Physics-Informed Neural Network Approaches for Engineering Applications: Theory, Algorithms, and Simulations" 🧠
📚 Guest Editors: Dr. Aliki D. Mouratidou and Prof. Dr. Georgios Ε Stavroulakis
🔍 brnw.ch/21x0zcj

English

#DailyShare
Welcome to read and share the newly published paper "Physics-Aware Deep Learning Framework for Solar Irradiance Forecasting Using Fourier-Based Signal Decomposition" by Murad A. Yaghi and Huthaifa Al-Omari.
🔗Read via: brnw.ch/21x0z7X

English

🚀 Call for Papers: Special Issue on "Algorithmic Foundations for Blockchain-Enabled AI, Data Governance, and Secure Distributed Systems" 🧠
📚 Guest Editor: Dr. Mansoor Ahmed
🔍 Explore the full details and submission guidelines here:
brnw.ch/21x0vdR

English

🎉 Algorithms is celebrating 2000 followers on LinkedIn 🎉
Follow us on social media to find out more about our latest journal news, including our feature papers, new publications, special issues, etc.
🔗 Journal website: brnw.ch/21x0v23
(Social media links 👆)

English

#DailyShare
Welcome to read and share the newly published paper "Hybrid Optimization Technique for Finding Efficient Earth–Moon Transfer Trajectories" by Lorenzo Casalino, Andrea D’Ottavio, Giorgio Fasano, Janos D. Pintér and Riccardo Roberto.
🔗 brnw.ch/21x0uZE

English
