Alok Jha

7K posts

Alok Jha

Alok Jha

@AlokGene

Always thinking!

Katılım Mayıs 2013
1.4K Takip Edilen359 Takipçiler
Alok Jha
Alok Jha@AlokGene·
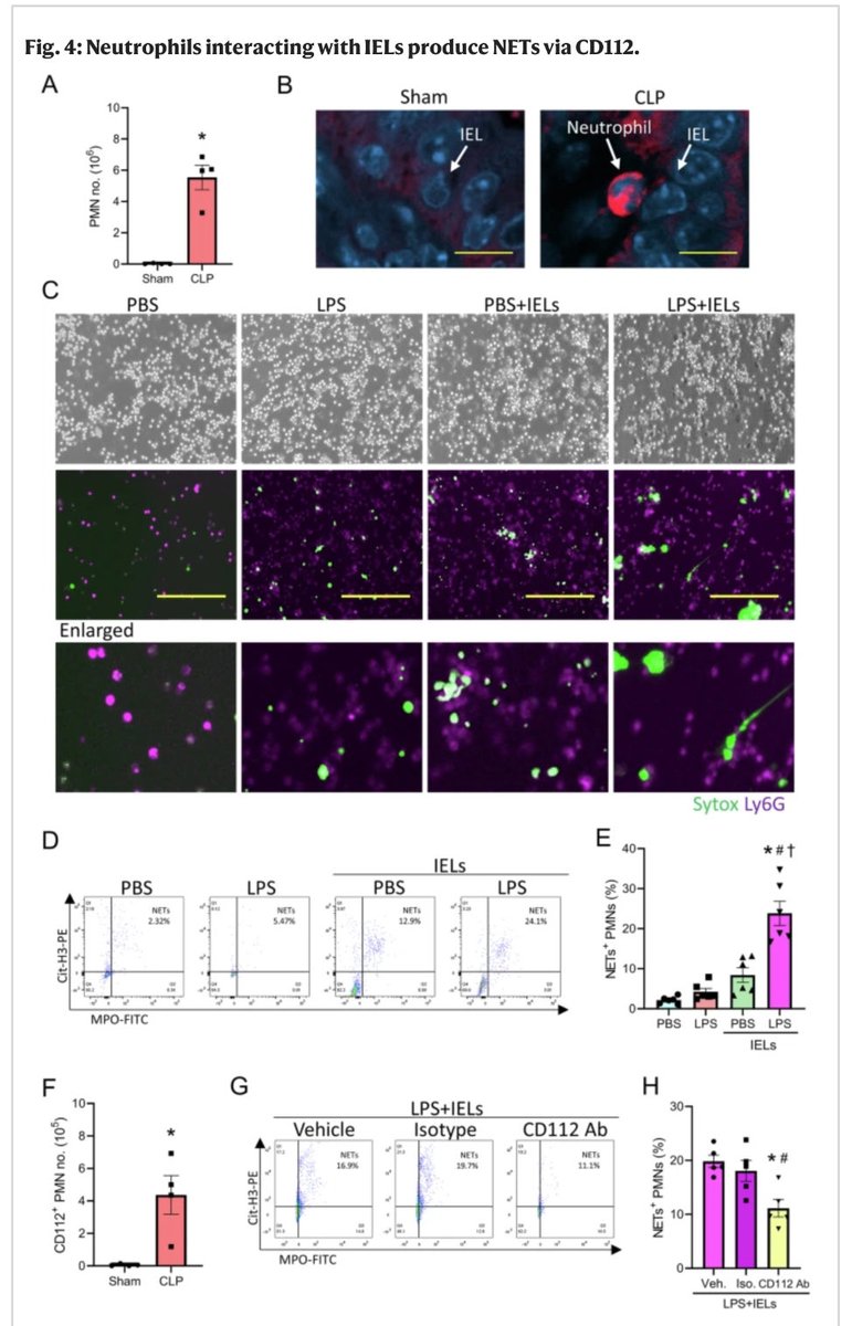
My recent publication in Molecular Medicine “A novel CD112-derived peptide targeting gut-primed neutrophils to attenuate deadly hepatic injury”. link.springer.com/article/10.118…
English
2
6
18
2K
Alok Jha retweetledi
Journal of Clinical Investigation
Journal of Clinical Investigation@jclinicalinvest·
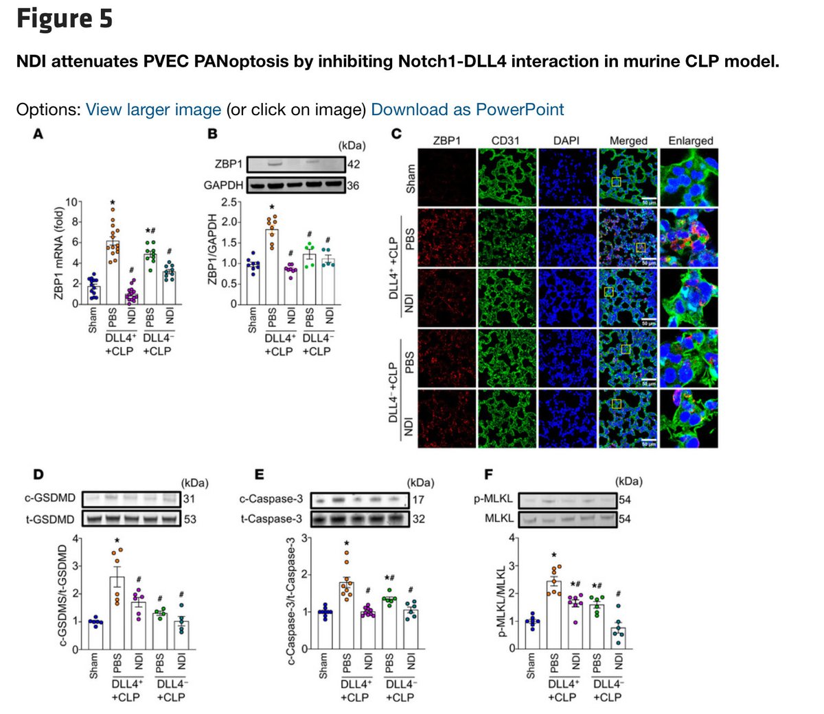
Can we disrupt the amplification of systemic inflammation in #sepsis? Alok Jha @AlokGene, Ping Wang & team @NorthwellHealth find a unique neutrophil subpopulation expressing high DLL4 induces pulmonary endothelial cell PANoptosis, exacerbating acute lung injury. And treatment with a notch inhibitor in septic mice… 👇 doi.org/10.1172/JCI194… Image (1/2) shows mouse lung tissue with elevated damage (indicated by ZBP1, red) in tissue from sepsis mouse models with DLL4+ neutrophil injections; and survival rates (2/2) in septic mice following treatment.
Journal of Clinical Investigation tweet mediaJournal of Clinical Investigation tweet media
English
3
10
38
2.8K
Alok Jha
Alok Jha@AlokGene·
My recent publication in “The Journal of Clinical Investigation (JCI)” “DLL4+ neutrophils promote Notch1-mediated endothelial PANoptosis to exacerbate acute lung injury in sepsis”. jci.org/articles/view/…
Alok Jha tweet mediaAlok Jha tweet mediaAlok Jha tweet mediaAlok Jha tweet media
English
2
5
31
4.2K
Alok Jha
Alok Jha@AlokGene·
My recent publication in Nature Communications “ Gut-primed neutrophils activate Kupffer cells to promote hepatic injury in mouse sepsis” nature.com/articles/s4146…
Alok Jha tweet mediaAlok Jha tweet mediaAlok Jha tweet mediaAlok Jha tweet media
English
1
2
9
258
The Nobel Prize
The Nobel Prize@NobelPrize·
BREAKING NEWS The 2025 #NobelPrize in Physiology or Medicine has been awarded to Mary E. Brunkow, Fred Ramsdell and Shimon Sakaguchi “for their discoveries concerning peripheral immune tolerance.”
The Nobel Prize tweet media
English
460
11.8K
28.6K
4.2M
Alok Jha
Alok Jha@AlokGene·
My recent publication in “Advanced Science”- “Critical Role of IL1R2‐ENO1 Interaction in Inhibiting Glycolysis‐Mediated Pyroptosis for Protection Against Lethal Sepsis” - Advanced Science - Wiley Online Library advanced.onlinelibrary.wiley.com/doi/10.1002/ad…
English
1
1
9
656
Alok Jha
Alok Jha@AlokGene·
My recent publication “Identification of a multiple DAMP scavenger mimicking the DAMP-binding site of TLR4 to ameliorate lethal sepsis” frontiersin.org/journals/immun…
English
1
6
10
933
Alok Jha retweetledi
World Governments Summit
World Governments Summit@WorldGovSummit·
@AlokGene Day 3 | World Governments Summit 2025 – Ministerial meetings, future solutions, and exceptional opportunities for governments. Global leaders are presenting new insights. Join the Conversation. #WorldGovSummit #WGS25
English
0
1
4
80
Alok Jha retweetledi
World Governments Summit
World Governments Summit@WorldGovSummit·
@AlokGene Day 2 | World Governments Summit 2025 – Discussions happening now! Artificial intelligence, government efficiency, and emerging economies. Join the Conversation. #WorldGovSummit #WGS25
English
0
1
3
61
Alok Jha retweetledi
World Governments Summit
World Governments Summit@WorldGovSummit·
@AlokGene Day 1 | World Governments Summit 2025 | More than 30 heads of state and government, 400 ministers, and top global business leaders are gathering to envision a better future for humanity. Join the Conversation. #WorldGovSummit #WGS25
English
0
1
3
46
Alok Jha retweetledi
World Governments Summit
World Governments Summit@WorldGovSummit·
@AlokGene You're now set to receive daily insights as we gear up for #WGS2025 Stay tuned for key discussions on Shaping Future Governments Feb 11-13, Dubai, UAE | Join the Conversation! #WorldGovSummit Reply #Stop to opt-out
English
0
1
3
35