ANanda Panuntun
283 posts


I built 7 Claude Skills that replaced 6+ hours of weekly marketing work.
Now I’m giving them all away.
The Founder Skills Vault:
→ Viral Content Generator
→ Content Pillar Generator
→ LinkedIn Content Analyzer
→ Lead Magnet Idea Generator
→ LinkedIn-to-X Converter
→ Warm DM Strategist
→ Lead Qualifier
This isn’t a prompt pack.
These are production-grade tools that run inside Claude.
It’s the same system I used to grow 7,000+ followers in 3 months.
Want it?
→ Like + RT
→ Comment “FOUNDER”

English

Newly added feature in Gemini is game changer for Faceless Youtubers 🔥
No More AI scripts that sound robotic.
Using the leverage of NotebookLM inside Google gemini will make script writing with AI 10X powerful.
Now you don't need to write a super long prompt to train your AI to give better script output each time. The process can be tiring sometimes.
By simply creating a NotebookLM project, then feeding all the relevant info, guidelines, tips, etc. you can generate scripts that are tailored for high retention according to your niche.
In our workflow, we use this method for writing scripts that actually work and can make videos go viral.
If you want my workflow, template and process, reply with "Gemini".

English
ANanda Panuntun retweetledi

@KiiChain x @Galxe : The Mysterious Genesis Awaits!
Complete the Galxe quests and earn your Genesis NFT WL Spot + a share of $500 USDC.
🔗 app.galxe.com/quest/KiiChain…
Rumor says some NFTs hold powers beyond the ordinary...
- Enhanced allocations.
- Exclusive raffles.
- Secret boosts hidden in the code.
🚨The mint is getting closer, and WL Spots are running out fast, don’t miss yours.

English

Stablecoins Are Stuck and How Falcon Unlocks Their Future 🦅
Stablecoins are now worth more than PayPal every year. Stablecoins have become crucial in DeFi, but most current stablecoin models are centralized and offer little to no yield. This is a major problem.
With Falcon Finance, the basic idea is simple: create a robust, universal collateral infrastructure that can be used across assets and can support billions in liquidity — from DeFi, TradFi, to tokenized assets.
Here’s everything you need to know 👇
📌 Key Highlights
• Why stablecoins are currently limited
• What is and how it works
• $1.7B USDf supply and 9.3% yield
• How Falcon is changing the ecosystem (users, institutions, builders,
• DeFi integrations & adoption
• presale on buidlpad and
• Risks and roadmap falcon finance
💡 Why Stablecoins Are Limited ?
Stablecoins currently surpass PayPal and Visa in terms of volume, with a total market capitalization of around $289 billion. Stablecoins have become a crucial foundation for the crypto ecosystem.
but, the current model have clear limitations:
• USDC/USDT → dominates the stablecoin market currently but lacks decentralization.
• DAI → originally designed to be decentralized, but now relies on USDC reserves.
• Algorithmic stablecoin → difficult to stabilize in practice. (e.g., Terra).
Each model has its own weaknesses. Some prioritize stability but fall short in decentralization or scalability, and vice versa. Falcon aims to address these challenges with a decentralized system that supports multiple collateral types and can generate returns.
🦅 What is Falcon Finance?
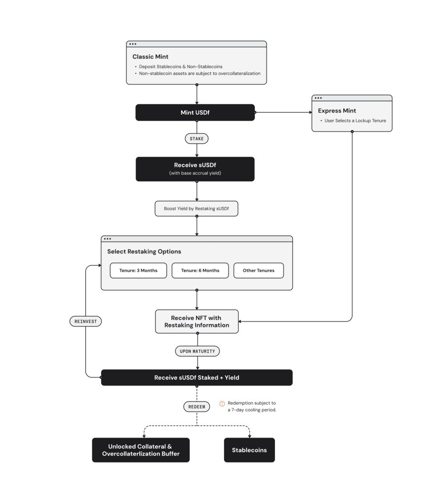
Falcon Finance is a decentralized stablecoin protocol launched in 2025, created to unlock liquidity and create productive stablecoins through a dual token system, that is USDf and sUSDf.
• USDf → A stablecoin issued at a 1:1 ratio when users deposit stablecoins like USDT, or over-collateralized with assets like BTC, ETH, and others. This stablecoin supports a wide range of collateral, including stablecoins (USDT, USDC, FDUSD) and crypto assets like BTC, ETH, XRP, SOL, TRX, POL, NEAR, DEXE, and TON.
• sUSDf → An interest-bearing token earned when users stake USDf. The number of sUSDf tokens is based on the current sUSDf to USDf ratio, which reflects supply, demand, and the protocol's accumulated yield. sUSDf can also be re-staked: the system then generates an ERC-721 NFT representing the staked amount and lockup period—with higher yields for longer commitments.
These are not “miracle yields,” but rather real returns — derived from structural opportunities like funding-level arbitrage, cross-exchange spreads, native staking, and liquidity pools.
📊 Falcon’s Growth So Far
Since its beta launch in February 2025, Falcon has grown even faster with:
• USDf supply of $1.70 billion
• 9.32% APY on sUSDf and
58,000+ monthly active users
Currently Usdf is only available on Ethereum and BNB Chain (expansion to Tron & XRP EVM is in progress), just 7 months, USDf's supply has surged from $0 to $1.7 billion, making it one of the fastest-growing stablecoins in history.
🌍 How Falcon Changes the Ecosystem
Falcon is not just a simple stablecoin project, real impact to all people in ecosystem. from DeFi users, Tradfi, developers, and even the DeFi protocols.
🧑💻 For DeFi Users
• A truly decentralized stable asset
• Earn passive yield with sUSDf — stable and productive in one
• Use it across lending, borrowing, trading, and liquidity pools
🏦 For TradFi Institutions
• Tap into tokenized treasuries and real-world assets as collateral
• A safer, compliance-friendly way to enter crypto
• Global liquidity without relying on middlemen
👷 For Builders
• A universal stablecoin platform for dApps
• sUSDf is a yield-generating token that plugs into DeFi protocols
• Early devs can access grants and incentive programs
🔗 For DeFi Protocols
• Liquidity available on Uniswap, Curve, Balancer, PancakeSwap
• $273M+ TVL on Pendle, with integrations on Spectra & Napier
• Connected to top money markets: Morpho, Silo, Euler, Gearbox
• Backed by a $10M strategic investment from World Liberty Financial
Falcon isn’t just a token — it’s becoming a key part of the DeFi foundation.
USDf and sUSDf are quickly turning into core building blocks across the ecosystem.
💰 Buidlpad FF token sale
Falcon Finance Launches FF Token Community Sale on BuildPad
details and information public sale check out the x.com/buidlpad/statu…
⚠️ Risks to Keep in Mind
Risks to Consider :
• Regulation: Stablecoins are still facing strict global security.
• Collateral Volatility: Price swings in BTC and ETH could impact the value of reserves.
• Adoption Competition: Established players like USDC, USDT, and DAI have strong market positions and won’t give up easily.
🌍 The Road Ahead
Falcon is aiming much higher than billions. Its roadmap points to supporting trillions of dollars in crypto and tokenized assets.
The first era of stablecoins gave us stability.
Falcon’s goal is to give us productivity — money that doesn’t just sit, but works.
Join the falcon finance Discord: discord.com/invite/falconf…
Follow on X: @falconfinance
@buidlpad as the official $FF Community Sale platform




English
ANanda Panuntun retweetledi

🦠 The Lab just went LIVE.🦠
lab.fighthervirus.xyz
For those who can crack the 4-digit code…
There’s a surprise locked inside the system. 🦠
🎟️ 🦠 FREE Mint Pass claims opening soon.
Stay alert. Stay healthy. Stay tuned.
The virus is spreading. 🦠
GIF
English
ANanda Panuntun retweetledi

SAVE THE DATE! - WOP MINT📜
Writ of Passage Mint on June 28th!📅
You have three days left to participate in the WL raffle!
After that, you can still get rewards in The New Frontiers Quest, but you will not be eligible to get a WL Spot.
Info & Details👇
discord.com/channels/95142…

English

I just completed The Story Path of The New Frontiers Quest! nfq.thebeacon.gg/missions/story…
English

I activated The Ancient Elevator in The New Frontiers Quest! nfq.thebeacon.gg/missions/story…
English

I solved the Mysterious Merchant's riddle in The New Frontiers Quest! nfq.thebeacon.gg/missions/story…
English

I helped clear the mess at The Trinket Stand on The New Frontiers Quest! nfq.thebeacon.gg/missions/story…
English

I'm now eligible to win a Whitelist spot for the upcoming mint of The Beacon's Writ of Passage! You have until Wednesday 26th to participate! nfq.thebeacon.gg/missions/share…
English

I tried the fabled Hammer Stout in the New Frontiers Quest! nfq.thebeacon.gg/missions/story…
English
ANanda Panuntun retweetledi

The New Frontiers Quest is now LIVE!
The Beacon's latest Play2Airdrop and Play2Whitelist experience is here.
Jump right in👇
nfq.thebeacon.gg
English

I braved the toughest dungeon and completed the Combat Path in The New Frontiers Quest! nfq.thebeacon.gg/missions/comba…
English

I dodged for my life and made it through the bullet hell dungeon in The New Frontiers Quest! nfq.thebeacon.gg/missions/comba…
English

I passed the first Combat Trial for The New Frontiers Quest! nfq.thebeacon.gg/missions/comba…
English

good luck
Bybit@Bybit_Official
🔥 #Bybit x #MerlinStarter: 8,900,000 $MSTAR Up for Grabs! To do: 1. Follow the @Bybit_Official and @Merlin_Starter 2. Quote/Re-tweet this post. 3. Follow the steps in Event 1 in the announcement link to win 💫 Join Event: i.bybit.com/abTGxOh #TheCryptoArk #BybitListing
English
ANanda Panuntun retweetledi

🔥 #Bybit x #MerlinStarter: 8,900,000 $MSTAR Up for Grabs!
To do:
1. Follow the @Bybit_Official and @Merlin_Starter
2. Quote/Re-tweet this post.
3. Follow the steps in Event 1 in the announcement link to win
💫 Join Event: i.bybit.com/abTGxOh
#TheCryptoArk #BybitListing

English

good luck guys
Bybit@Bybit_Official
🔥 #Bybit x Arcana Network: 13,000,000 $XAR Up for Grabs! To do: 1. Follow the @Bybit_Official and @ArcanaNetwork 2. Quote/Re-tweet this post. 3. Follow the steps in Event 1 in the announcement link to win 💫 Join Event: i.bybit.com/1abWJNp6 #TheCryptoArk #BybitListing
English


