Sabitlenmiş Tweet
Autonomous Dev
745 posts

Autonomous Dev
@AutonomousAIDev
Mettalex || https://t.co/rxdr4Rp6gl || Software Test Engineer || Blockchain || GenAI
India Katılım Mayıs 2023
51 Takip Edilen231 Takipçiler
Autonomous Dev retweetledi

Did some experiments with @Fetch_ai agent tech + @openclaw to test interoperability between the two systems.
The idea: Fetch agents handle discovery, identity, and messaging across a decentralized network.
OpenClaw handles safe local execution with policy enforcement and sandboxing. What if you connect them?
So I built a reference integration. A Fetch agent (uAgents + Agentverse + ASI:One) receives natural-language requests, plans tasks using the ASI:One LLM, signs them with Ed25519, and dispatches to an OpenClaw connector running locally. The connector verifies the signature, checks local policies, executes the work, and returns results back through the Fetch network.
To test the integration, I wired up a GitHub repo analyzer as a sample workflow. You can type "Analyze github.com/cmaliwal/fetch…" on ASI:One and get back a real health report with actual line counts, git stats, test detection, and dependency audit. No hallucinated numbers, real tool execution.
What made the two technologies click:
- @Fetch_ai gives you agent identity, Almanac discovery, @Agentverse_ai mailbox (local agent, global reach), AgentChatProtocol for ASI:One, and an LLM API for intelligent planning
- OpenClaw gives you sandboxed execution, declarative task plans, action allowlists, path sandboxing, and cryptographic request verification
- Together: dual policy enforcement where neither side can bypass the other
The whole thing is open source with a full technical blog covering the architecture, code snippets from every layer, the security model, and a step-by-step walkthrough.
Sample chat on ASI:One: asi1.ai/chat/f7ccb160-…
Full blog: github.com/cmaliwal/fetch…
Repo: github.com/cmaliwal/fetch…
Excited to see what others build with Fetch agent tech. The interoperability story is solid.
English
Autonomous Dev retweetledi

I've been sitting with a question for a while:
Why is there no standard way to know what an AI agent can do without executing it?
We have OpenAPI for APIs. We have an MCP for model tools. We have plugin manifests locked to specific platforms.
But there's nothing at the agent level. No structured, machine-readable way for an agent to say: "Here's what I do, here's what I take as input, here's what I return, here's what I cost."
So I started building something.
Agent Capability Declaration SDK (ACDS): a lightweight spec and SDK where agents declare their capabilities in a simple JSON manifest.
The idea is straightforward:
• Agent publishes an agent.capabilities.json file
• It lists capabilities with inputs, outputs, pricing, and latency class
• Any system can read and validate it; no execution, no LLMs, no network calls
This isn't a runtime framework. It's not an orchestrator. It's not a marketplace.
It's a pre-execution contract. A claim, not a guarantee.
Why does this matter?
→ Orchestrators can select agents by capability instead of guessing
→ Marketplaces can index and compare agents automatically
→ Enterprises can review what an agent declares before approving it
→ Developers can validate inputs before making a call
It's early. This is the raw v1 schema, Python + TypeScript validators, a CLI tool, and a couple of example manifests. Zero runtime dependencies.
I'll be iterating on this in the open. If you're building agent infrastructure, working on multi-agent systems, or thinking about agent interoperability, I'd genuinely love your feedback.
github.com/cmaliwal/agent…
#AIAgents #OpenSource #AgentInfrastructure #DeveloperTools
English
Autonomous Dev retweetledi

🤝 #Mettalex x #SentismAI
We’re excited to partner with @Sentism_ai, the sentiment layer powering autonomous agent decision-making in #DeFi.
By integrating real-time sentiment signals into Mettalex, agents can trade on more than just price, but based on how the market feels.
This partnership unlocks a new frontier of intelligent, agent-based trading.

English
Autonomous Dev retweetledi

Naming shouldn’t take days.
💡 Find a name → ❌ Domain taken → 😩 Repeat.
Try Nameflux → Powered by ASI:One (@Fetch_ai).
AI generates names from your business idea + checks domains live.
✨ Faster decisions. Better brands.
👉 nameflux.xyz
English

🎉 Just released: aiagent_payments – a plug-and-play #Python SDK for monetizing AI & autonomous agents!
Supports Stripe, PayPal, Crypto (USDT ERC-20), and more!
Flexible storage: in-memory, file, or database
Usage-based billing, subscriptions, and freemium models
Repo: github.com/cmaliwal/aiage…
Try it, give feedback, and ⭐️ star the repo!

English
Autonomous Dev retweetledi

Our Q2 2025 #Mettalex Quarterly Update is here!
Explore our refreshed public beta UI, technical enhancements, and the release of Mettalex Vision Paper and more.,
Check it out: mettalex.ai/blog/mettalex-…
Mettalex.ai | Powered by @Fetch_ai@Mettalex
English

Stay tuned! A parameter change aligning the ASI Mainnet (previously Fetch.ai Mainnet) with Dorado testnet is on the horizon—pending approval of a forthcoming governance proposal. Read our short thread below to stay informed.. 🧵
This improvement will align block limit parameters with the Dorado testnet, supporting smoother transitions for deployments and enabling more complex smart contract based applications.
Why This Matters?
This upgrade will strengthen the Fetch.ai ecosystem by ensuring solutions tested on Dorado can deploy directly to Mainnet without changes, addressing current constraints and accommodating more complex contract-based solutions. Only $FET delegators on the ASI Mainnet (Previously Fetch.ai mainnet) can vote, while those on Ethereum, BSC, or Cardano remain unaffected.
✨ Key Changes
✅ Max Gas Limit – Increased from 3,000,000 to 6,000,000 gas per block, enabling more gas-intensive executions.
✅ Max Bytes Limit – Increased from 300,000 to 600,000 bytes per block, supporting larger codebases and transactions.
🔗 Monitor for the upcoming proposal and prepare to vote: mintscan.io/fetchai/propos…
🔗 Guide on participating in governance: network.fetch.ai/docs/guides/as…
English
Autonomous Dev retweetledi
Autonomous Dev retweetledi

“We’re not just DeFi. We’re DeFAI.”
Discover the principles behind #Mettalex's shift to agentic, autonomous, cross-chain trading, straight from our CEO @HMsheikh4
🧾Read the full Vision Paper → mettalex.ai/blog/mettalex-…

English

Fetch just keeps shipping.
Now their agentic LLM runs on your phone.
Cosmos infra → powering private, intelligent agents in your pocket 👇
Fetch.ai@Fetch_ai
🚨 It’s official - ASI:One has gone mobile. Fetch.ai’s agentic LLM is now in your pocket. The same powerful intelligence, redesigned for the real world. Download the app now 👇 Android: play.google.com/store/apps/det… iOS: apps.apple.com/in/app/asi-one…
English

@cryptoF0XXY let's make a video on @Mettalex ! world first agent based DEX powered by @Fetch_ai and using Fetch agent tech.
English

FET / ASI Crypto Offers More Utility Than 99.9% of Crypto Projects!
Fetch ai & The Artificial Superintelligence Alliance (ASI) is providing more utility than MOST other crypto projects out there! Especially in AI.
Grayscale has come out and acknowledged some of the best in the crypto sector and ASI / $FET is included.
@Fetch_ai @ASI_Alliance
English
Autonomous Dev retweetledi
Autonomous Dev retweetledi
Autonomous Dev retweetledi

⏳ Just 4 hours to go!
Get ready to join us for an insightful Twitter Spaces session. We’ll be diving into product updates, the future of Mettalex and more.
See you soon! 🚀
Mettalex.ai | Powered by @Fetch_ai@Mettalex
📢Join @HMsheikh4, CEO of #Mettalex, for an exclusive X Space conversation about product updates, our roadmap, vision, and recent progress. 🗓️ Thursday, May 15th 2025 🕒 16:00 to 17:00 UTC (9:30 to 10:30 PM IST), 📌 x.com/i/spaces/1vOxw…
English
Autonomous Dev retweetledi

Medical imaging models are powerful, but meaningless if users don’t understand them.
That changes now.
LIVE on asi1.ai: AI agents that read medical images, and explain them. ⚡
Powered by QBio, our ASI inference agents now perform breast density classification and deliver a transparent medical report.
Watch now 👇
English
Autonomous Dev retweetledi

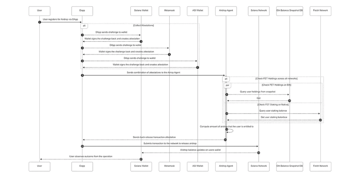
Check out our latest article to see how to power cross-chain airdops with uAgents + @Fetch_ai tech stack.
See how agents handle airdrop distribution autonomously to verify wallet ownership, execute drops, and prevent fraud.
Read @chiragmaliwal3's article here: @chirag.maliwal/agent-based-airdrops-across-chains-9c521e3a2205" target="_blank" rel="nofollow noopener">medium.com/@chirag.maliwa…

English
Autonomous Dev retweetledi

@Mettalex — Transforms DeFi trading with an AI-powered platform for easy cross-blockchain trades, which is currently in a public testing mode.
Their AI agents speed up trade by solving issues like slow swaps and limited access to funds across chains. The system runs on various devices for better security and reliability, using Fetch.ai’s tech to ensure smooth, safe trading.

English





