Ed 加密貨幣分析@BTCblockCoin·15 Araeth短線操作:eth 1330-1350區間附近埋伏短線空 看1290-1260 eth1375-1400區間附近第二批次埋伏穩健大膽空 看到1330-1300 風控1425 eth1260-1280區間附近埋伏短線多看到1320-1350風控1240 #以太坊行情分析Çevir 中文10674
Ed 加密貨幣分析@BTCblockCoin·16 Kas韭菜們確實挺累的,前段時間幾個狗打架製造恐慌,後面出來立牌坊,回補行情,當韭菜們剛剛看到希望的時候開始,灰度要暴雷,還好灰度出來辟謠,緊接著開始有不知名的小機構說做空以太,我去踏馬的,做空以太不怕被狙擊! #以太坊分析Çevir 中文0010
Ed 加密貨幣分析@BTCblockCoin·16 Eyl跟上的朋友吃飽肉了 進群私訊 #比特幣 #以太坊 #區塊鏈 #btc #eth #nft #加密貨幣 #元宇宙 #投資 #cryptonews #幣圈Çevir 中文0040
Ed 加密貨幣分析@BTCblockCoin·15 Eyl早上策略群五單全部盈利,跟單的朋友都吃到肉了。 #比特幣 #以太坊 #區塊鏈 #btc #eth #nft #加密貨幣 #元宇宙 #投資 #cryptonews #幣圈Çevir 日本語1020
Ed 加密貨幣分析@BTCblockCoin·14 Eyl昨晚的大瀑布策略群已經提前佈局,一覺睡醒群裡的小夥伴已經吃肉了。 #比特幣 #以太坊 #區塊鏈 #btc #eth #nft #加密貨幣 #元宇宙 #投資 #cryptonews #幣圈Çevir 中文0010
Ed 加密貨幣分析@BTCblockCoin·12 Eyl昨日策略群連續盈利,勝率超高。免費跟單免費進群,了解更多請私訊我~ #比特幣 #以太坊 #區塊鏈 #btc #eth #nft #加密貨幣 #元宇宙 #投資 #cryptonews #幣圈Çevir 中文0050
Ed 加密貨幣分析@BTCblockCoin·11 Eyl9.11比特幣、以太坊行情分析與思路 #比特幣 #以太坊 #區塊鏈 #btc #eth #nft #加密貨幣 #元宇宙 #投資 #cryptonews #幣圈Çevir 中文0010
Ed 加密貨幣分析@BTCblockCoin·10 Eyl中秋快樂!記得吃月餅 #比特幣 #以太坊 #區塊鏈 #btc #eth #nft #加密貨幣 #元宇宙 #投資 #cryptonews #幣圈Çevir 中文0010
Ed 加密貨幣分析@BTCblockCoin·10 Eyl美參議員就加密貨幣欺詐問題質問紮克伯格 包括參議員伊麗莎白·沃倫在內的多名參議員在一份信中寫道:“根據最近其他社交媒體平臺和應用程式上的詐欺報告,我們擔心Meta為加密貨幣欺詐提供了溫床,併對消費者造成了重大傷害。” #比特幣 #以太坊 #區塊鏈 #btc #eth #nft #加密貨幣 #元宇宙 #投資Çevir 中文0020
Ed 加密貨幣分析@BTCblockCoin·10 EylLUNC 十天飆漲超過 300%!躋身「前 30 大加密貨幣」 #比特幣 #btc #eth #加密貨幣 #虛擬貨幣 #投資 #cryptonews #幣圈 #nft #區塊鏈Çevir 中文0020
Ed 加密貨幣分析@BTCblockCoin·8 Eyl今日帶單收益,收工,各位晚安😴 最近行情震盪,如果自己拿不準可以找個專業信任的人帶,會省下很多麻煩。 #比特幣 #以太坊 #區塊鏈 #btc #eth #nft #加密貨幣 #元宇宙 #投資 #cryptonews #幣圈Çevir 中文1020
Ed 加密貨幣分析@BTCblockCoin·8 Eyl空軍必勝,有吃肉的朋友嗎? #比特幣 #以太坊 #區塊鏈 #btc #eth #nft #加密貨幣 #元宇宙 #投資 #cryptonews #幣圈Çevir 中文2000
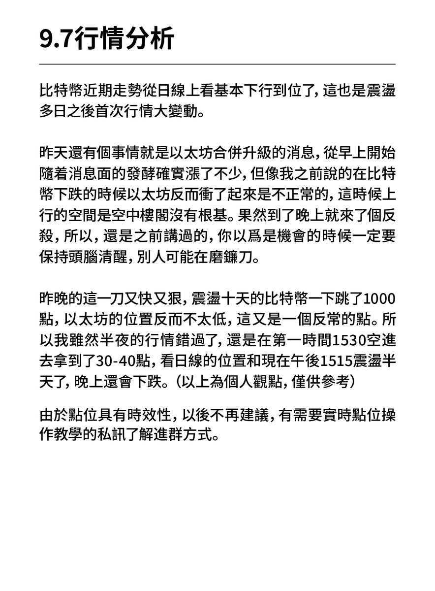
Ed 加密貨幣分析@BTCblockCoin·7 Eyl9.7 行情分析與思路 #比特幣 #以太坊 #區塊鏈 #btc #eth #nft #加密貨幣 #元宇宙 #投資 #cryptonews #幣圈Çevir 日本語1020
Ed 加密貨幣分析@BTCblockCoin·7 Eyl過去12小時爆倉3.08億美元 Coinglass數據顯示,過去1小時爆倉3065萬美元,過去12小時爆倉3.08億美元。其中,BTC過去12小時爆倉1.15億美元,ETH過去12小時爆倉8656萬美元。 #比特幣 #以太坊 #區塊鏈 #btc #eth #nft #加密貨幣 #元宇宙 #投資 #cryptonews #幣圈Çevir 中文0060
Ed 加密貨幣分析@BTCblockCoin·7 EylV神:合併仍預計在9月13日至15日左右發生 #比特幣 #以太坊 #區塊鏈 #btc #eth #nft #加密貨幣 #元宇宙 #投資 #cryptonews #幣圈Çevir 中文0020
Ed 加密貨幣分析@BTCblockCoin·7 Eyl大早上來點刺激的,安森老師真的很厲害。電報策略群五位分析師平均每天發布10單以上,進群私訊。 #比特幣 #以太坊 #區塊鏈 #btc #eth #nft #加密貨幣 #元宇宙 #投資 #cryptonews #幣圈Çevir 中文0020
Ed 加密貨幣分析@BTCblockCoin·6 Eyl既然Bitget今天晉升為第三大交易所 那我來秀一下帶單數據吧🤣 近三週勝率94% #比特幣 #以太坊 #區塊鏈 #btc  #eth #nft #加密貨幣 #元宇宙 #投資 #cryptonews #幣圈Çevir 中文0010
Ed 加密貨幣分析@BTCblockCoin·6 Eyl下午這個多單群裡分析師完美預判,晚間暴漲,跟上的朋友都吃上肉了 #比特幣 #以太坊 #區塊鏈 #btc  #eth #nft #加密貨幣 #元宇宙 #投資 #cryptonews #幣圈Çevir 中文1010
Ed 加密貨幣分析@BTCblockCoin·6 Eyl9.6行情趨勢分析 #比特幣 #以太坊 #區塊鏈 #btc #eth #nft #加密貨幣 #元宇宙 #投資 #cryptonews #幣圈Çevir 日本語1030