Ben Ewen-Campen
10.1K posts

Ben Ewen-Campen
@BenForWard3
City Councilor @SomervilleCity. Progressive, Biologist @harvardmed, working for a city that works for all of us✊







🔬New paper! This has been my personal favorite project I’ve ever done - also, the only one that the President of the United States has tried to destroy by 100% defunding our lab & institution. Please enjoy: biorxiv.org/content/10.110… #drosophila #proventriculus #preprint

Trendlines: With Arthur T. Demoulas out as CEO, it’s a reasonable bet that 10 years from now, maybe sooner, Market Basket will be controlled not by the Demoulas family, but by a private equity firm or another grocery-store operator, writes @GlobeNewsEd. trib.al/rCjj7BO





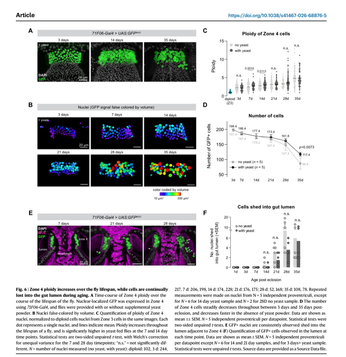
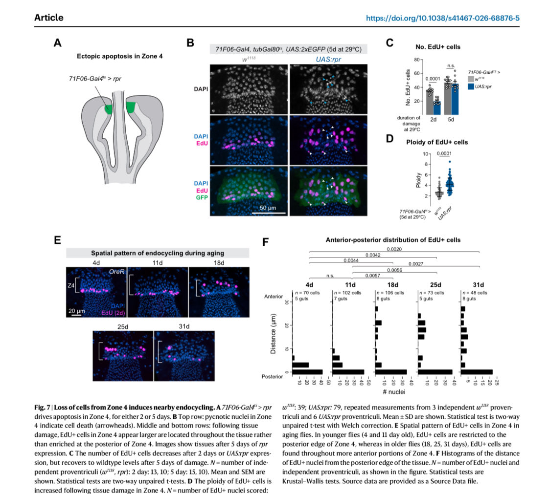
New paper: Ben Ewen-Campen, Weihang Chen, Sudhir Gopal Tattikota, Ying Liu, Yanhui Hu, Norbert PerrimonThe Drosophila proventriculus lacks stem cells but compensates for age-related cell loss via endoreplication-mediated cell growth doi: doi.org/10.1101/2025.0…


In private, Trump has said in conversations that Gaetz has less than even odds of getting confirmed. But he's pushing ahead, making calls and sticking with him in a move that speaks volumes about his second-term mindset @jonathanvswan me nytimes.com/2024/11/18/us/…


The new protected bike lanes on Summer St. and Central St. are really extraordinary. Very much still under construction, but this gives a taste of what safe neighborhood cycling will be as our bike network continues to expand. @SomervilleInfr1 @SomervilleCity


This morning @somfdlocal76 responded to a building fire on Raymond Ave, on arrival companies had heavy smoke and fire showing and a 2nd alarm was ordered, followed quickly by the 3rd alarm. A victim was rescued via Ladder 3's aerial from the 3rd floor, and transported to an area hospital. Conditions started to deteriorate rapidly and companies went into a defensive posture. Crews battled the stubborn fire well into the afternoon, with a majority of the 3rd-floor roof caving in. The cause of the fire is now under investigation. boston492.smugmug.com/Emergency-Inci…














