Sabitlenmiş Tweet
きりむら@SIer就活
6.2K posts

きりむら@SIer就活
@CareerSelect2
SIer就活情報を毎日発信🔥|関関同立卒のINFJ|年間300名以上のES添削・面接対策|IT就活の攻略プレゼントは固定ツイートで配布
公式LINEでは個別で就活相談してます🙋♀️→ Katılım Nisan 2022
670 Takip Edilen10.1K Takipçiler

就活なんてものは自信を失いまくるもんだと思ってます!
これからの人生でたくさん自信を失うことあるし
就活という【終わりがある試練】でたくさん自信失っておくのもありかと!(?)
結論、承諾期限により…
(残り121文字)
#mond_CareerSelect2
mond.how/ja/topics/yz2k…
日本語

テストの内容によるけどばれることはそんなになさそう、、
ただ周りの新入社員はみんな実力でそのテスト合格して入ってるとしたら
入社後はその水準を求められるだろうしそういった意味でばれるというか
「よくテ…
(残り224文字)
#mond_CareerSelect2
mond.how/ja/topics/8wkh…
日本語

個人的にですがミニマム1年かなと思いますね、、
1年未満だと
「うち入ってもすぐ辞めちゃうかな」
「打たれ弱いのかな」
みたいな印象持たれること多いしせっかくなら1年くらいがっつり研修は受けて
最低限…
(残り181文字)
#mond_CareerSelect2
mond.how/ja/topics/lp05…
日本語

mondで匿名メッセージ・質問を募集しています。何でも送ってね! #mondで質問募集中
こんな質問に回答しています
・配属ガチャがあるのは承知の上で、その中でも…
・企業研究をどうやって志望動機に落とし込むの…
・NTTデータフィナンシャルテクノロジーに内…
mond.how/ja/CareerSelec…
日本語

3月、終わりましたね。
ここから4月、5月と
受けられる企業はどんどん減っていきます。
今月に
・受けたいと思う企業が特にない
・何社か受けたけどお見送りばかり
ならそのまま就活を進めるとなかなか厳しい結果が待っています。
今月受けたいと思う企業と出会えなかったら
来月以降さらに難しくなります。
企業からお見送りをもらうということは
①企業があなたと合っていない
②あなたのES、面接が規定ラインに達していない
のどちらかです。
そのまま就活を進めても4月以降急激に内定をもらうことは可能性として低いです。
だから3月「うまくいかなかった」と感じているなら
今すぐ行動してほしいです。
4月以降特にスピードが重要になります。
説明会は枠数が埋まれば参加できません。
何したらいいのかわからないならプロに相談してみてください。
エージェントは無料でオンラインで相談できるし、
紹介去れた企業を受ける・受けないは自由です。
IT業界/エンジニア職なら自信あるので
公式LINEから面談予約してね↓
liff.line.me/2005550558-yqV…
日本語

ブラック企業を見抜くポイント10選
① 平均残業時間が異常に少ない
・20時間以下なのに忙しい業界 → サビ残の可能性
② 離職率を公開していない
・隠している企業は要注意
③ 若手から活躍できます!を連呼
・裏を返すと「人がすぐ辞める」
④ 説明会でやたら精神論
・「成長」「挑戦」「覚悟」ばかり
⑤ 選考が異常に早い
・説明会→面接→即内定
⑥ 口コミが極端に荒れている
・特に退職理由は参考になる
⑦ 面接官が自社の不満を言う
・内部の雰囲気が悪い可能性
⑧ 質問に具体的に答えない
・残業・配属・評価制度を濁す
⑨ 固定残業代が異常に多い
・40〜80時間みなし残業など
⑩ 社員の表情が暗い
・説明会で意外とわかる
日本語

これまとめてるけど実働7時間の企業って意外とあるんだな~いいな~という気持ち
x.com/CareerSelect2/…
きりむら@SIer就活@CareerSelect2
「~(企業名)どう思いますか?」系の質問多すぎるので、 聞かれた企業全部の情報まとめます! 下記企業はすでにリストいれてるので 下記にないものリプでもmondでもいいので入れておいてください~~~
日本語

既に質問箱いれてくれた企業↓
ANAシステムズ
HPE
JALデジタル
JBCC
JEIS
KCCS
ms&adシステムズ
MUIT
NECソリューションイノベータ
NECネッツエスアイ
NECフィールディング
NFT
NSW
NTTインテグレーション
NTTデータMHIシステムズ
NTTデータMSE
NTTデータフィナンシャルテクノロジー
NTTデータルウィーブ
NTTデータ関西
NYK Business Systems
SHIFT
SOMPOシステムズ
TDCソフト
TIS
TOPPAN
アビームシステムズ
インフォテクノ朝日
オージス総研
オービック
キャノンITS
コムチュア
さくら情報システム
スミセイ情報システム
データアイ
ニッセイIT
パナソニックインフォメーションシステムズ
フコク情報システム
株式会社エクサ
三井情報
三菱UFJトラストシステム
三菱電機ソフトウエア
大樹生命アイテクノロジー
大和総研
第一生命テクノクロス
電通総研テクノロジー
日興システムソリューションズ
日本総研
日立システムズ
日立ソリューション
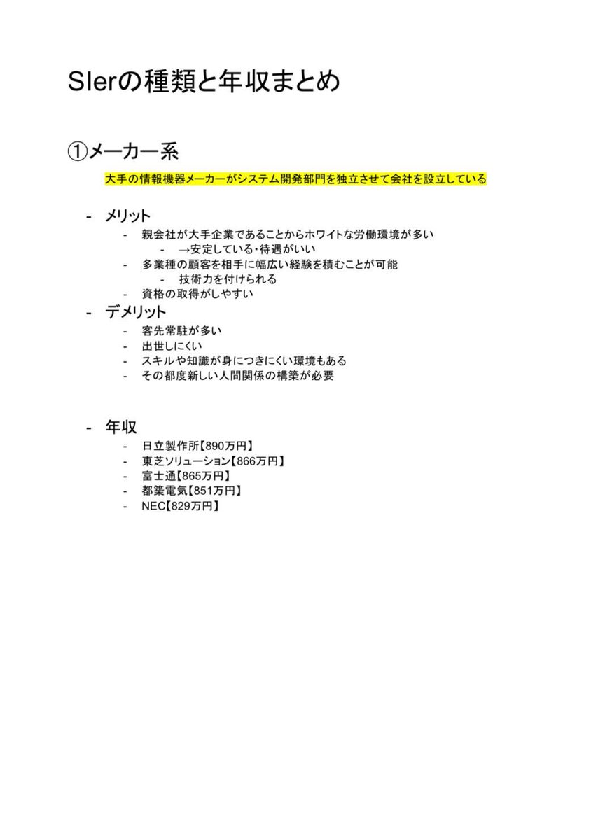
日立製作所
富士ソフト
明治安田システムテクノロジー
日本語

うおおおよく頑張ってるよ本当に、、、(;;)
私、友だちが保育士多いのでよく話聞きますが、
まず配属でかなり変わるしそもそも古い考え方のとこが多かったり悪い意味の女社会みたいなとこもあって
ほんとに大…
(残り754文字)
#mond_CareerSelect2
mond.how/ja/topics/hyto…
日本語

給与とWLBで考えて結論かなり良いかなと思います✨
30歳で650~750万くらい狙えそうで
月残業は凄く少ないわけではないけど年間休日125日だし
実働7時間20分も魅力的だし!
懸念点としては…
(残り35文字)
#mond_CareerSelect2
mond.how/ja/topics/k2zi…
日本語













