Context3D
16 posts

Context3D
@Context3D
Powered by #MCP, Driven by Imagination Powered by @funlabs_
Solana Katılım Ekim 2024
6 Takip Edilen50 Takipçiler

🔊 sound on
comments, boosts, filters, language support...
and yeah — quick buy too
→ believepad.app
English

$CTX TOKEN BENEFITS
✅Download high-quality 3D models or complex texture models (free for everyone)
✅Unlock premium features - Access advanced #AI versions, special export formats or integration with design tools
✅Unlimited use of #MCP Server
👉Install MCP Server + Claude for a more in-depth experience: docs.context3d.ai/claude-x-mcp-s…
👉Join the group (t.me/Context3D) to experience the available Text to 3D Model feature with the command: /text "prompt"
English

$CTX completes bonding curve on @launchcoin and is listed on @MeteoraAG
CA: 2vhDi81McQqwHXNfZcUkpqUg47DNit6yYjG2VDMaURAF
Launch Coin on Believe@launchcoin
@funlabs_ Your coin 'Context3D' (CTX) is live! Link: believe.app/coin/2vhDi81Mc…
English
Context3D retweetledi

@funlabs_ Your coin 'Context3D' (CTX) is live! Link:
believe.app/coin/2vhDi81Mc…
English

@F20ST @launchcoin @believeapp That would be a last resort, as we still want to launch on the official X account.
English

@Context3D @launchcoin @believeapp Make an alternative twitter, Launch the @launchcoin there and retweet on this one
English

#Context3D
Looks like we’re facing an issue launching on @launchcoin @believeapp
We’ve tried a range of solutions but nothing seems to work.
Do you know any potential solutions or reasons behind this?
English

#Context3D – an AI-powered platform that transforms text, images, and videos into 3D models in seconds.
Built on the cutting-edge Model Context Protocol #MCP for deep contextual understanding.
Learn more: docs.context3d.ai

English

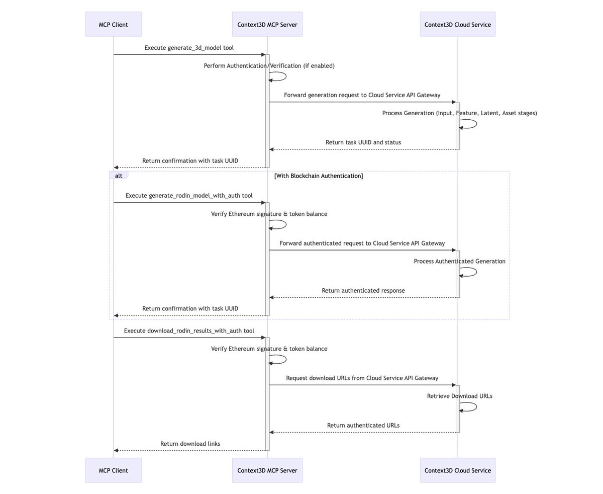
#Context3D develops #MCP Server to generate 3D models easily, simply but highly effective.
Just like @believeapp @launchcoin is doing!
English

✅3D Model Generation from Text is Now Available on AI Generator 3D Model Bot: t.me/Context3Dbot
✅MCP Server is now up and running for creating 3D Models from Text and you can easily install it following this guide: docs.context3d.ai/claude-x-mcp-s…
#Context3D #MCP $CTX

English

Claude + MCP Server
Next-level AI for #Context3D
Seamlessly integrate real-time data with 3D AI creation via Model Context Protocol #MCP
📃 Docs: docs.context3d.ai
English

"most AI tools generate"
"few actually understand"
#Context3D uses Model Context Protocol #MCP to deeply analyze input from text, image, or video — then generates accurate, expressive 3D models.
Built for designers, dreamers, and devs.
English

#Context3D – an AI-powered platform that transforms text, images, and videos into 3D models in seconds.
Built on the cutting-edge Model Context Protocol #MCP for deep contextual understanding.
→ From imagination to 3D, instantly.
English


