Sabitlenmiş Tweet

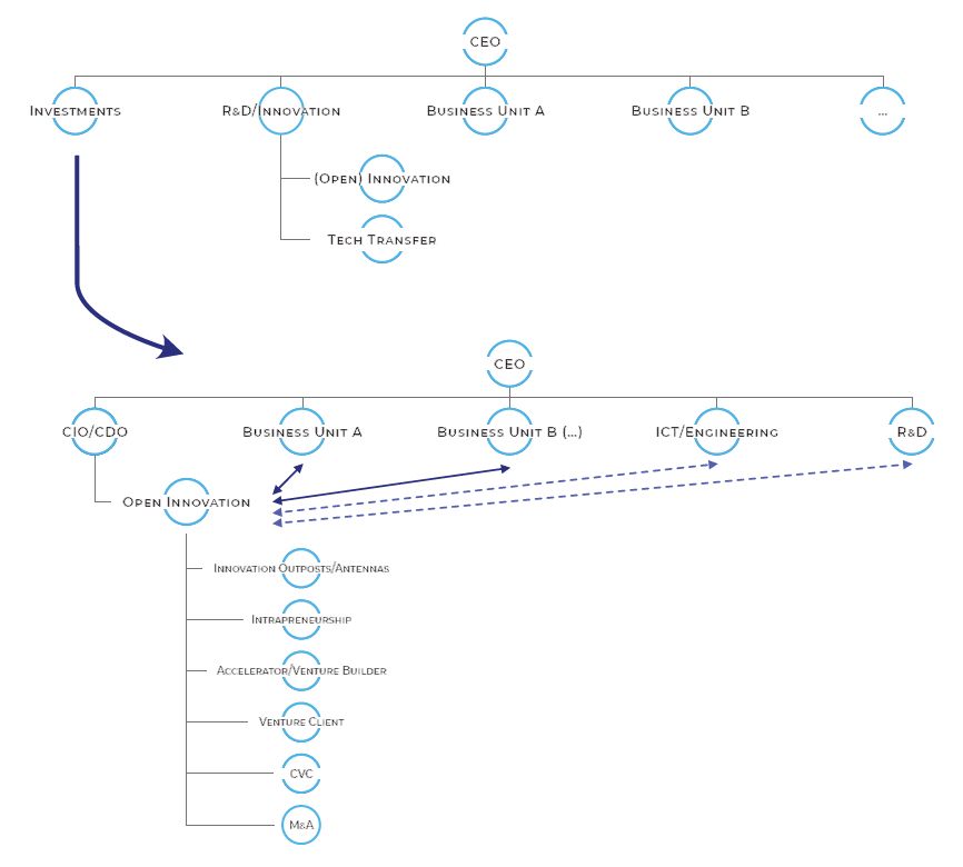
Future-proof corporate innovation builds on two complementary directions of impact - but requires three distinct Playing Fields and innovation environments. That's what companies we work with are increasingly realizing.
bit.ly/3pXcDzt
#innovation #orgdesign #DualInno

English















