Sabitlenmiş Tweet

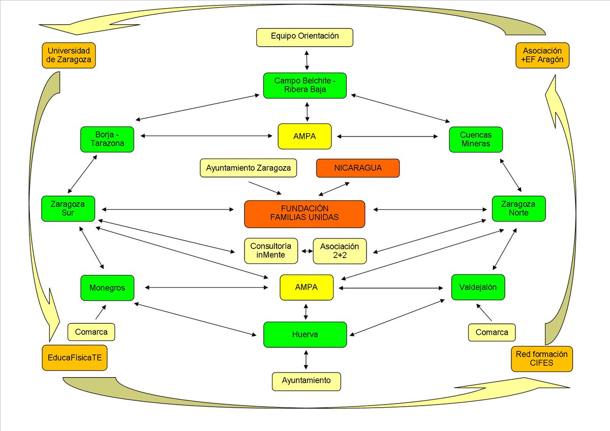
Nuestro proyecto colaborativo ha recibido el Premio Nacional de #ApS 2018 categoría de hábitos saludables proyectoamigosactivos.blogspot.com/2018/11/proyec… ¡encantados con este gran reconocimiento y agradecidos a todos los que habéis colaborado! @ffamiliasunidas @roserbatlle @ConOtraCLASE #ABP #edufis




Español











































