Sabitlenmiş Tweet
EvoAI
17 posts

EvoAI
@EvoAI_
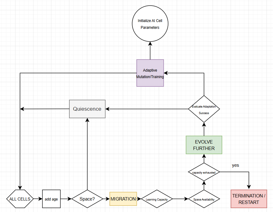
Advancing Science through AI Powered Cellular Evolution. Taking steps towards the Decentralization of Science.
Katılım Kasım 2024
2 Takip Edilen126 Takipçiler
EvoAI retweetledi

DeSci is booming! 🚀 Blockchain giants like CZ, Vitalik, & Brian Armstrong are also championing the movement.
#ETH #DeSci #NobleBlocks
English

We're in discussions with @ZeePrimeCap , aiming to secure funding based on the performance and potential of our DeSci project.
English

We currently have a detailed website we are working on for showcasing the AI-powered cellular evolution for our project.
Please note: This won’t be shown until our token launch. Stay tuned! 🌐#DeSci #AIEvolution #Solana
BEWARE OF SCAMS!
English
