F1ne
51 posts


Setting up the foundation for something really cozy. The blockout is almost done, next stop — texturing and making it alive.
#b3d #3dmodeling


English

Broadcasts on the Heights 🏙️
9/10 still available 🙌
Cheaper on ZeroUnboundArt ✨
Huge thanks to @stina_jones for collecting the 1st one! 🫂
Grab them now 🔗⤵️
GIF
English

Building a garage or workshop level? I just released a free pack of 18 low-poly props to save you some time! Modeled in Blender, baked in Substance, and sharing a single 4K atlas.
Download here: f1ner-1.itch.io/low-poly-garag…
RTs appreciated!
#gameassets #gamedev #unity3d #3dart #3bd
English

このさぼてんちゃん、最近ドはまり中の
@sakanaction 聴いてます😎
#Blender #3DCG #アイソメトリック #3DModeling #CozyVibes #gamedev @SAKANAICHIRO

日本語

@F1ner21 You're in! 🙌 Expect exclusive #GalaxyUnpacked updates, sneak peeks, and first-to-know alerts that will keep you ahead of the curve. #GalaxyAI
Reply #stop to opt-out.
English

The texturing phase for my garage asset pack is officially done I also took some time to improve and optimize the UV mapping. Next stop: importing all these props into Unity to set them up in-engine #gamedev #indiedev #3dmodeling #substancepainter #unity3d #b3d




English
F1ne retweetledi
F1ne retweetledi

Ready to learn Blender? The Scultping Fundamentals just got updated! Dive in, and let us know what you think.
#b3d #training #BlenderStudio #learning #sculpting #course
studio.blender.org/training/blend…

English

レンダリングようやく終わったのに、Wi-Fiの箇所がアニメーションなってないのなんで😂
電波弱すぎるけど、こんなときもあるよね😊☕
#Blender #3DCG #アイソメトリック #3danimation
日本語
F1ne retweetledi

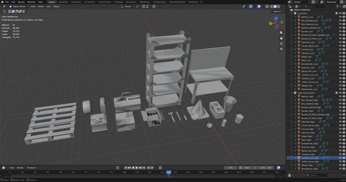
Update on my first Garage Asset Pack
📦 19 Low Poly models✅
🗺️ Single UV Atlas for optimization✅
🔥 High-to-Low Poly bake in Substance Painter✅
🎨 Texturing & Materials⏳
#gamedev #indiedev #blender3d #b3d #unity3d #lowpoly #SubstancePainter



English
F1ne retweetledi
















