Fulo retweetledi
Fulo
3.1K posts

Fulo retweetledi


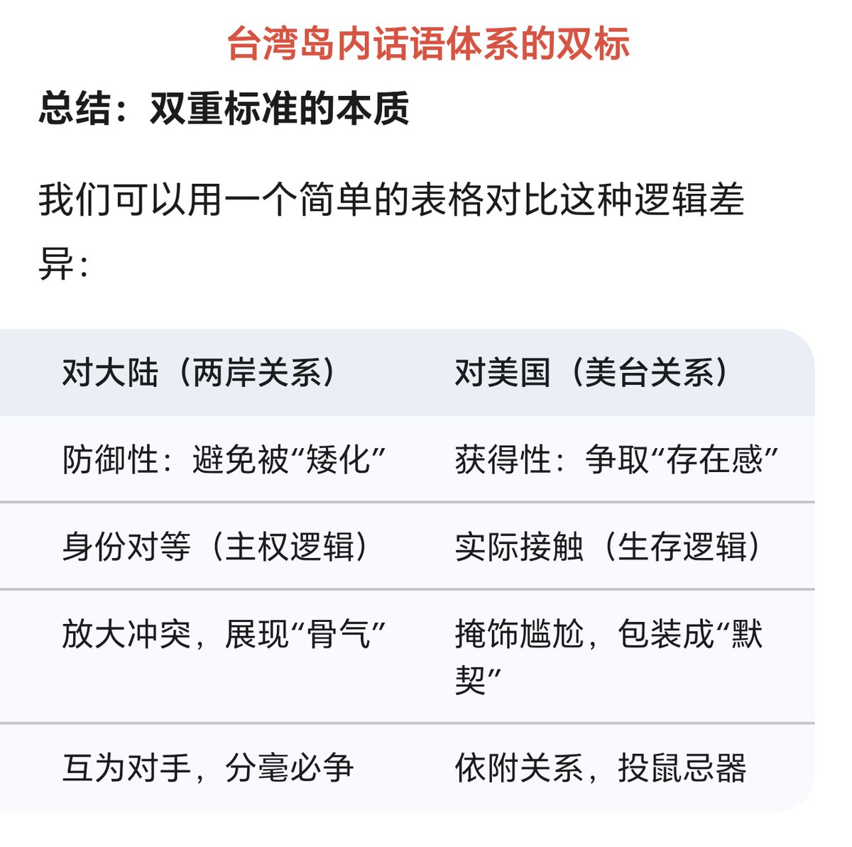
@wangzhian8848 中國不要從中作梗不就好了,這樣就會有美國官員接機,可以跟美國總統見面,從頭到尾都是中華人民共和國跟共產黨在那邊集集掰掰的,你連邏輯的源頭都沒看清楚。
中文


@shangguanluan 酷早就說過了,從以前看到現在的人就知道他本來就說過了,他也希望大家建立自己信心,一方面他有幫忙推銷台灣一方面也希望不要自己人看不起自己人,至於拍什麼台灣人都看不是嗎? #你上官亂都有人看 酷拍什麼會沒人看嗎?
中文


@MurkyEvilTiger @kiss486 伊朗政府的確鎮壓了幾萬人,是你的眼睛有問題,美國攻擊伊朗可受批評,但你卻無視伊朗獨裁問題你比美國跟伊朗還羞惡,最邪惡事情就是漠視真正發生的事情。
中文

@kiss486 无语,杀人放火的被欢呼正义,保卫国家的被说成邪恶? 一包洗衣粉说是大规模杀伤性武器,现在连证据都不用,硬说伊朗镇压抗议杀几万人,就开战了。活久见,恶魔在人间。
中文

@shangguanluan 台独没那么独,统派也没那么统
所谓的民进党
是由一群律师和政治犯组成的政党
他们大多数人没有信仰
没有国家情怀
也不知道什么是民族大义
一旦遇到外部压力
他们的思路和策略会转变的很快
相反
国民党的老屁股
他们中华民国情节很重
内心高傲吃拿卡要讲条件
是真正不想统一的那帮人
中文
Fulo retweetledi

[美國給不了台灣F-35,就把F-35的靈魂塞進了F-16裡,也注定了Block 70難產命運]
台灣爭取F-35,從小布希政府爭到拜登政府,每次都被拒,拒絕的理由從來不是台灣付不起錢,而是局勢太敏感,賣了會出事。
2019年台灣最終接受了F-16 Block 70這個折衷方案,但這個「退而求其次」比任何人預想的都要有野心——因為創意十足的川普政府決策,新F16不是降格應付,而是在不跨越F-35這條政治紅線的前提下,把F-35能給的東西,幾乎全部裝進了這架四代機的機身裡。
現在老共發覺了,沒看到 #馬文君、#王鴻薇、#徐巧芯 這堆老共養的狗,在立法院裡面拼命咬美國不是交爛貨不然就是不交貨?但急也來不及了,老美解決產線調整問題,今年開始陸續要交貨,所以現在牠們遵照老共的命令,卡住國防和總預算,怎樣都不能讓類似情況再發生,不然這群狗去北京見狗主人時,怎麼交代?
但這群舔共狗沒有想到,美國可以為了保護台灣,犧牲軍備交易利益,所以牠們提了不合理的展延要求,美國准了。要知道美國軍備現在在全球國家眼中的價值有多高,把產能為台灣保留,那可要少賺多少美金?現在美國國會議員要來拜訪台灣,希望能對這些舔共狗說之以理,但,明眼人都知道,沒用的。
美國在台協會 AIT 你說對不對?
不過本來匪共也不至於打這麼用力,但因為奸20一連串自爆,中國的先進戰機被扒出基本從裡到外都在吹牛,總工程師楊偉萎了,其他領域的武器雷達專家也被消失了一大堆,現在他們怕極了,怕一架披著F16外衣的五代機進出北京空域如入無人之境,而且還不需要什麼隱身塗層,因為中共的雷達跟瞎了眼沒兩樣。
中國很愛說降維打擊這四個字,但他們沒想到這四個字會發生在F16對上所有的奸XX戰機上。
[美國能給的極限,不是F-35]
F-35在政治上無法賣給台灣,原因分兩層,第一層是升高風險,一旦宣布交付計畫,北京可能在F-35抵台前提前行動,把一筆防禦性軍售變成觸發衝突的導火線;第二層是技術外洩疑慮,台灣本身是解放軍潛在的打擊目標,F-35的匿蹤技術和感測器架構一旦落入解放軍手中,後果不是台灣自己承擔得起的。美國選擇了另一條路,不能給F-35,就在F-16框架裡填入最大限度的F-35技術——一架在法律上叫做F-16、在技術上盡可能接近F-35的飛機。
[F-35的靈魂,塞進了F-16的身體]
諾斯洛普格魯曼(Northrop Grumman)為Block 70設計的APG-83 SABR主動相位陣列雷達,軟體程式碼與F-35的APG-81共用95%,硬體架構共用70%,血脈同時上溯F-22的APG-77。The War Zone在2022年訪問諾斯洛普格魯曼的SABR計畫主任,對方說,APG-83是F-16在機身限制下最接近F-35感知能力的設計。
雷達之外,Block 70還搭載了自動防撞系統(Auto GCAS)——這套系統同時存在於F-22和F-35上,美國空軍紀錄顯示它自2014年服役後已救下13名飛行員——以及Link 16戰術資料鏈,讓Block 70的感測器資訊可以直接共享給編隊中的F-35;JHMCS II頭盔瞄準系統、模組化任務電腦與座艙中央顯示器,全部採用五代機世代的數位架構。
洛克希德馬丁(Lockheed Martin)官方的定義是「第四代機身,第五代感知能力」,這句話是一份精準的廣告詞,也是一份工程任務書。
[有多接近F-35,就有多難準時交付]
L3Harris為Block 70開發的Viper Shield(AN/ALQ-254(V)1),是一套全新的數位電戰系統,需要在機身內部與APG-83整合,意思是兩個都脫胎自五代技術的子系統,必須在一個並非為這個等級整合而設計的四代機機體裡協同運作。
直到2023年11月,L3Harris才完成Viper Shield與APG-83的射頻相容性測試;機內整合的飛行測試,更遲至2024年底才告就緒。
APG-83、Viper Shield、模組化任務電腦,三套子系統各自都是當代最先進的航電設備,要讓它們在同一機身內協同工作,牽動的是軟體介面、功率分配、射頻干涉三條並行的技術難題,而F-16的機體空間與電力設計,最初並不是為這個等級的負載而準備的。
2023年底,24名美國國會議員聯名致函空軍部長,信裡的話直接,說台灣F-16計畫的延遲「從最初就受到技術整合速度過度樂觀假設影響」,要求確保同樣的假設不得在未來重演。
2025年3月,台灣終於拿到第一架飛機,比原定晚了兩年。這架飛機帶著從五代機世代移植下來的大腦、眼睛和耳朵,飛行壽命12,000小時,足以服役到2060年代。延遲和先進,說的是同一件事,這架飛機有多接近F-35,它就有多難準時交付。
但現在產線問題解決了,今年開始F16 Block 70就會跟下水餃一樣一架一架冒出來。
來源:
facebook.com/share/p/17YZXm…
中文






















