Sabitlenmiş Tweet

Gatsbi 2.3 is live!
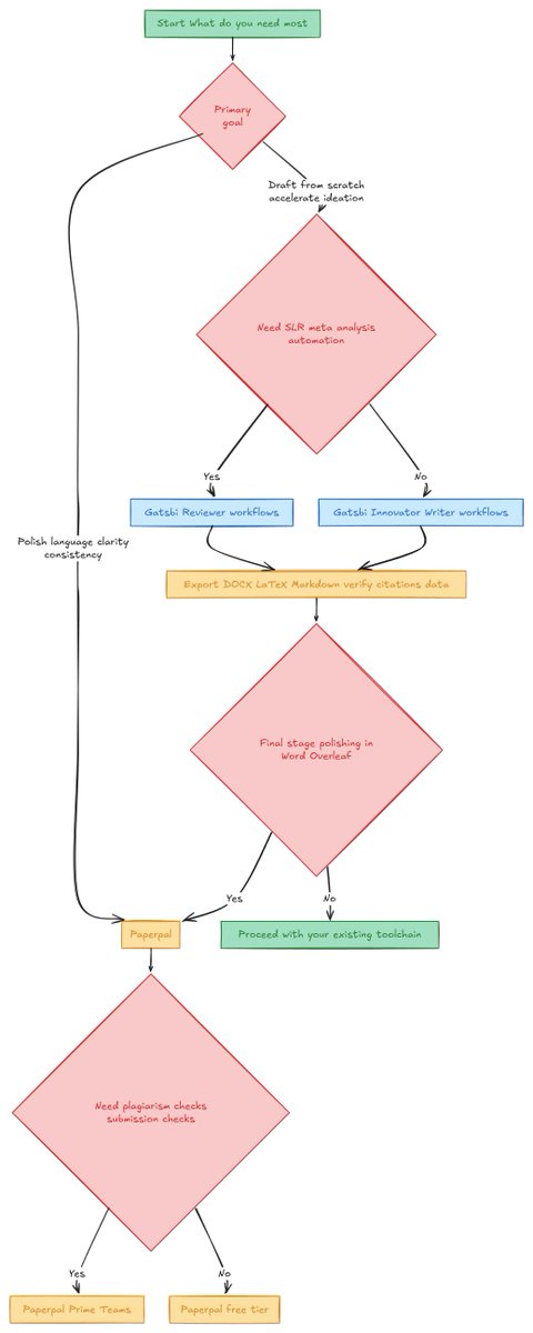
Your AI co-scientist now generates full research papers — experimental, methodological, and case studies — complete with citations, visuals, and formulas.
Beyond writing, discover new ideas, perform meta-analyses, and humanize your drafts. Boost your research from ideation to publication.
Try it now FREE at gatsbi.com
#AIResearch #MetaAnalysis #AcademicWriting
English



