Sander Govers retweetledi

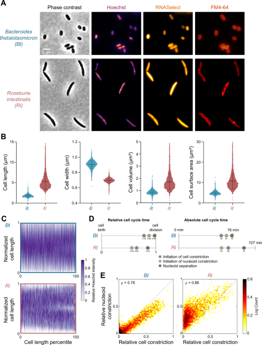
Growth stage and interspecies interactions shape the cell biology and cell cycle characteristics of human gut bacteria Bacteroides thetaiotaomicron and Roseburia intestinalis: Communications Biology, Published online: 17 November 2025;… nature.com/articles/s4200…

English














