红哦咯哦咯

1.5K posts

红哦咯哦咯

红哦咯哦咯

@HongGe84591

Katılım Nisan 2024
277 Takip Edilen41 Takipçiler
王局拍案
王局拍案@wangjupaian·
【李鸿源谈访大陆:和习近平沟通像聊天,王沪宁私下健谈,陈吉宁等专业】郑丽文访大陆团成员之一李鸿源,12日返台后立马接受中天采访,披露与大陆高层互动细节。他表示,与习近平交流气氛很轻松,“像拉家常”,并非外界想象中的严肃会谈。 谈到王沪宁,李鸿源称其很健谈,整体沟通给他的感觉是直接、务实。他特别提到,在与中国最顶级高层交流时,对方很少主动提及“统一”等敏感议题,很顾及台湾来访人员的感受,整体氛围偏温和、克制。 李鸿源对上海市委书记陈吉宁等评价也挺高,认为对方专业,是个难得的学者型官员,对问题很了解。 李鸿源是台湾学者出身的政治人物,他本业是土木工程专家,曾在台大任教,专长在水利、防灾等领域。当过国民党立法委,在马英九执政时的内政部长。 视频来源:youtube.com/watch?v=sg7Onq…
YouTube video
YouTube
王局拍案@wangjupaian

4月13日,习郑会成功,十年破冰之旅归来,作为访陆成员,国民党副主席萧旭岑分享心得:中山陵演讲稿子是郑丽文亲自所写,他说这趟旅程是和平之旅,也得到许多国际舆论的支持,国际媒体业也有了调子的转变,要求外交斡旋,以加沙和伊朗为鉴,台湾要和平不要战争!

中文
12
44
501
285.4K
佐藤鹏
佐藤鹏@satohou1·
蔡奇之子蔡尔津现任中共发改委低空司副司长(副厅级),蔡奇之子是个80后毕业于浙江大学已婚有一子,蔡尔津完美继承了蔡奇的大高个,但是看着好像不太聪明的样子,混发改委看来蔡奇给儿子安排的终极目标是当上中共国务院总理,毕竟蔡奇在十九大时也是觊觎过李克强的总理之位的,只是被李强给劫了胡,如果蔡奇是想让儿子将来和自己一样当中央书记处第一书记的话去的就应该是中办。
佐藤鹏 tweet media
中文
16
25
273
233.3K
order B
order B@orderB279685·
@jukan05 Fake news has been confirmed.
English
1
0
1
329
Jukan
Jukan@jukan05·
It sounds like bad news for Teradyne....
Jukan tweet media
Jukan@jukan05

FormFactor and MPI vie to break SiPh test bottleneck as ficonTEC reportedly exits As AI data centers officially enter the silicon photonics (SiPh) era, the industry faces severe challenges in testing accuracy and throughput on the path toward mass production of co-packaged optics (CPO) technology. This has drawn close attention to upstream test supply chain dynamics. Initially, the probe station market for SiPh chip testing was dominated by a three-way rivalry among US-based FormFactor, Germany's ficonTEC, and Taiwan's MPI(6223.TW). Each partnered with automated test equipment (ATE) suppliers, foundries, and IC design firms to develop solutions. Recent supply chain reports reveal that after China's RoboTechnik completed a cross-border acquisition in 2025, formally making ficonTEC its wholly owned subsidiary, concerns over technology leakage due to the new Chinese ownership led customers to lose confidence. Consequently, ficonTEC lost ground in the SiPh probe station market, ceding share to FormFactor and MPI. However, some industry insiders argue that ficonTEC's Chinese background is not the decisive factor behind its exit. The primary reason remains its lack of experience in developing probe stations, failing to master core technologies and resolve customer production bottlenecks effectively. Moreover, if ficonTEC is indeed sidelined by leading global players, this could also impact Teradyne, which closely collaborates with ficonTEC, potentially disrupting future product strategies in SiPh test equipment. The testing process for SiPh chips reportedly spans four main phases from wafer level to module packaging: photonic integrated circuit (PIC) testing, wafer-level optoelectronic integration testing, optical engine testing, and post-CPO packaging testing. An industry insider describes the second phase as a "major black hole" in the SiPh manufacturing flow. Currently, only engineering prototypes exist without automated solutions suitable for mass production, resulting in insufficient scale benefits and inadequate test capabilities. MPI stated that urgent demand for SiPh testing over the past two years, driven by CPO packaging's optoelectronic integration needs, prompted it to consolidate its LED and advanced semiconductor test (AST) product lines by 2026. This move aims to accelerate development in optoelectronic measurement technologies while maintaining close cooperation with Advantest and Keysight. Experts emphasize that before full-scale mass production of SiPh chips can be realized, multiple standardization challenges remain in electro-optical testing processes. This highlights the importance of shift-left testing, since failures in highly integrated CPO packaging are costly, making stage-by-stage validation critical to protecting profit margins. Notably, sources indicate that if the wafer-level optoelectronic integration test bottleneck persists, customers may skip this step during mass production and proceed directly to optical engine testing, where clear solutions already exist, accepting some yield loss and higher costs to ensure final product shipment success. $TER

English
12
17
183
48.7K
猫神
猫神@maoshen·
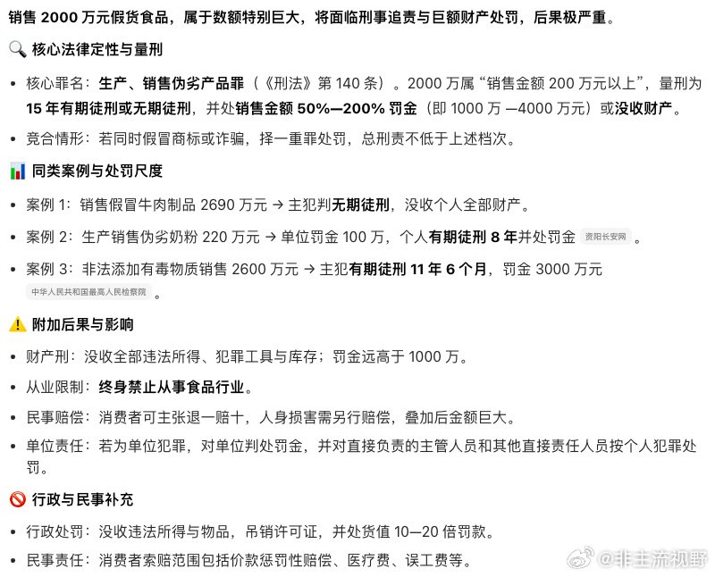
“法不责辉”成为网络热梗 董宇辉带货冒牌产品优思益,销售额大约为1000万到2500万元,如果是实体店销售这么多假货 董宇辉将面临15年有期徒刑或无期徒刑,井处销售金额50%-200%罚金或没收财产。 当局会如何处理董宇辉,网民在拭目以待~~
猫神 tweet media猫神 tweet media
中文
71
9
229
64.8K
MilesYu 余茂春
MilesYu 余茂春@milesyu10·
共產黨中國是自二戰以來全球戰亂的最大根源,是對鄰國發動戰爭挑起衝突最多的國家。沒有中共的決定性輸血,俄羅斯的烏克蘭戰爭,伊朗的中東攪局,委内瑞拉的動亂行爲,等等,都難以持續。沒有中共七十多年來的豢養,更不會有北韓這樣的好戰政權,也不會有今天與眾鄰爲敵,動則武嚇的傲慢狂妄的領土領海申索 (韓國,日本,台灣,越南,菲律賓,印度,南海,等等等等)。 舊文重貼:
MilesYu 余茂春@milesyu10

共產黨中國從來就不是一個愛好和平的國家 余茂春 (Miles Yu) 二零二五年十一月十日,華盛頓 英文原文在此:washingtontimes.com/news/2025/nov/… 自從1949年中華人民共和國成立以來,中國共產黨一直把自己打扮成一個被帝國主義圍堵而又熱愛和平的國度。然而,從韓戰到烏克蘭,從喜馬拉雅山到南海,歷史紀錄揭露的卻是截然不同的真相。 自第二次世界大戰結束以來,推動全球動盪的主要引擎不是美國,而是中共。因為今日的中國是一個革命型政權,它的生存有賴於永無止境的“反帝”鬥爭、對鄰國的領土征服以及對世界輿論的欺騙。 共產主義本質上就是一種好戰的意識形態。它不把和平視為一種美德,而只是戰爭間的暫時停頓。毛澤東以「繼續革命」的教義建立起他的政權,並宣稱「槍桿子裡面出政權」。和過去的蘇聯一樣,中共必須要不斷透過衝突與戰爭來展現它的活力,以維繫其偉光正和戰無不勝的神話。對中共而言,侵略不是例外,而是自身存在的必要條件。 這就是爲什麽中共所有領袖口中最常用的一個詞就是“鬥爭“-- 與天鬥,與地鬥,與美國鬥,與美國的”走狗“歐日澳新加英印韓菲以台等等”鬥,” 不鬥爭,不戰狼,共產黨就有生存危機,就不偉光正和戰無不勝了,這樣一來,中共靠欺騙和謊言維持的江山就坐不住了。這就是爲什麽中共政權威脅世界和平不是偶然,而是必然,是中共的基因。 正是這項意識形態的內在要求,解釋了中共無與倫比的軍事冒險紀錄。 中共政權成立還不到一年,就派出數以百萬計的中國「志願軍」進入朝鮮,將一場區域內戰轉變為奪走數百萬人生命的全球性大戰。 1954年及1958年,中共炮擊台灣離島金門與馬祖,開啟了跨越台海數十年的武力恫嚇。1962年,中國入侵印度,並以虛假的「自衛反擊」之名奪取邊界領土。 僅僅幾年之後,中蘇兩國軍隊在烏蘇里江沿線爆發血腥衝突,差點引發兩個共產大國之間的核戰。 1979年,北京入侵越南,發動為期一個月的戰爭,造成雙方數以萬計的傷亡。 自二戰以來,沒有任何一個大國主動發動過如此多的戰爭與邊界衝突。然而,幾十年來,西方的中共喉舌——從所謂的「中國人民的好朋友」(Friends of China, FOCs),如亨利・季辛吉,到今日令人不齒的小丑如傑弗瑞・薩克斯——仍然一再附和北京的宣傳,聲稱中國獨一無二地「愛好和平」且「不搞擴張」。 這種說法在最粗略的歷史檢驗下就不攻自破。中共每一場戰爭,無論規模大小,都不是防禦性的,而是意識形態驅動的,是為了宣示革命主導權,提醒世界:凡敢挑戰中共者必須付出代價。 由於無法直接與實力强大的美國正面對抗,中共遂設計出一套長期的「代理人衝突」的戰略。 自1949年共產政權成立以來的每一場重大全球衝突中,北京都扮演了那隻隱藏的黑手,支撐美國的敵人並延長動盪。 韓戰就是一個典型的例子。如果沒有中共介入,韓戰本可以在數個月內結束,金氏王朝也會淹沒在歷史長河中。然而,毛的介入創造了今日的北韓政權——一個世襲獨裁體制,數十年來在中共經濟命脈的支撐下,以核武威脅整個東北亞。 同樣的模式在越戰中重演。整個1960年代至1970年代中,中國向河內(北越)提供武器、裝備與顧問,把一場原本有限的衝突拖成耗盡美國國力的泥沼。其目的從來不是越南的自由,而是削弱美國。 今天,同一套戰略換上了新包裝繼續運作。北京與莫斯科的「無上限夥伴關係」讓中國成為俄羅斯侵略烏克蘭的最主要推手,提供大約九成的兩用零組件、電子產品與機械工具,支撐普丁的戰爭機器。 如果沒有中共的支持,俄羅斯的攻勢早已在制裁與消耗之下瓦解。 在中東,中共在2021年與伊朗簽署《中伊全面戰略夥伴關係協議》,向伊朗主動提供高達4,000億美元的生命線,由此助長了德黑蘭資助加沙的哈瑪斯、黎巴嫩的真主黨及其他恐怖代理人的能力。2023年10月7日針對以色列平民的大屠殺,不僅是伊斯蘭主義的野蠻行徑,也是北京選擇支持和壯大全球最主要恐怖主義國家贊助者伊朗的直接和間接的後果。 在拉丁美洲,中國的大撒幣與軍事政治的支援,將查維茲與馬杜羅統治下的委內瑞拉政權轉變為中共在拉丁美洲最大的代理人和區域的侵略者,如今已經公然威脅要併吞鄰國蓋亞那三分之二的領土,其戰略意圖是在美國後院製造戰亂,拖住美國的後腿。 不論是加拉加斯、莫斯科,德黑蘭或平壤,今天每一個對國際和平構成重大威脅的焦點背後,都帶有北京的指紋。 這些並非偶然的機會主義事件,而是一套連貫的全球戰略,即透過無止境的邊緣戰爭拖美國的後腿,分散美國的戰略注意力,瓦解西方同盟體系,並重塑國際秩序,使獨裁常態化、民主受到懲罰。 中共的方法,是讓別人替自己作戰,而它則從混亂中獲利。這是對列寧那句「資本家會賣給我們將來用來吊死他們的繩子」的現代版詮釋。 歷史紀錄清晰明確:自1949年以來,中共親自發動或暗中推動的戰爭,比任何其他國家都多。它的意識形態頌揚鬥爭,它的外交刻意滋潤動亂,它的經濟則為全球的暴君暴政輸送養分和生命綫。 儘管華府的外交政策常有缺陷,美國在整體上仍是一股維持和平的力量,捍衛自由的國家、重建被戰爭摧毀的經濟,並將國際秩序錨定在法律與克制之上。相較之下,北京將和平等同於臣服,將「合作」等同於服從。凡是中國影響力所及之處,壓迫、衝突與恐懼便隨之而來。 看一看跟中國打交道最多的絕大部分周邊國家,有哪一個不是受到過中共的欺負,威脅和侮辱。 我們這個時代最大的謊言,是由一群認爲「美國一切皆錯」的大學教授、智庫中的短視學者,貪婪的華爾街金融家與宅在矽谷的新貴所鼓動的謬論,即美國才是全球動盪的根源。真相卻是,只要認真檢視當代歷史的殘骸就會發現,中共從未停止國際鬥爭,無論是透過軍隊直接介入、或代理人戰爭、經濟脅迫,還是透過意識形態的輸出。 中共是地球上最具破壞性、最嗜戰的政權。它掌控著全球規模最大的武裝力量,而這支軍隊完全聽命於世界上最後一個真正的馬克思列寧主義共產黨,其信仰是一種根本無法與真正和平共存的教條。 在這樣一個存在性威脅被正面面對並徹底擊敗之前,世界將會一直活在北京侵略與戰略詐術所投下的漫長陰影之下。

中文
521
370
1.9K
188.9K
紫水晶Amethyst
紫水晶Amethyst@jjamesw1·
总体而言,我认为习总上台之后,把中国经济搞砸了。 中国经济在2012年的时候,底子还是相当扎实的。 每个行业都发展的相当快,而且比较有实力。 民企承担了大部分的就业,企业家受到尊重。 习总从打击香港开始,打击教培,打击互联网,打击网络,打击企业家,怎么看都不太像干事儿的人。 可能我们误解了他,但经济确实是在他手上搞砸的。😄
中文
540
46
1.2K
546.4K
Jukan
Jukan@jukan05·
Silicon Photonics Mass Production Hinges on Wafer Test Chain — 'Electrical-on-Top, Optical-on-Bottom' Architecture Is Key As AI compute demand pushes high-speed transmission efficiency to its absolute limits, 2026 is widely regarded as the pivotal year for silicon photonics (SiPh) and co-packaged optics (CPO) to enter large-scale deployment — making it an urgent new battleground the industry is racing to stake out. Notably, the success or failure of this silicon photonics mass production campaign now rests squarely on the shoulders of the semiconductor test supply chain. According to OSAT industry sources, silicon photonics chip testing comprises three sequential process steps, and the most formidable production barrier currently lies at the wafer-level opto-electrical integrated test — referred to as the "electrical-on-top, optical-on-bottom" (上電下光) configuration. As this test sits at the second stage of the overall test insertion flow, the industry calls it "Insertion 2." Specifically, because TSMC employs its SoIC technology to vertically stack the electronic IC (EIC) on top of the photonic IC (PIC), the resulting Compact Universal Photonic Engine (COUPE) must pass a dual-sided wafer test — electrical probing from the top, optical probing from the bottom — in order to screen known-good die from defective ones. The core technical bottleneck is as follows: because the test conditions for optical and electrical signals differ significantly, no production-worthy automated test solution currently exists on the market. For this reason, Insertion 2 has been dubbed a "black hole" in silicon photonics testing within the semiconductor industry — it is neither fast enough nor accurate enough. In other words, how to develop a low-cost, high-efficiency automated test solution is intensely challenging the R&D capabilities of ATE (automated test equipment) vendors and test interface suppliers alike. If this bottleneck cannot be overcome to achieve economies of scale, it risks significantly dampening the market's willingness to adopt CPO in the near term. Under mounting pressure from customers' production timelines, major test equipment players Advantest and Teradyne, along with leading test interface companies FormFactor, MPI Corporation (旺矽), and Hermes Testing (漢民測試), are accelerating the development of automated test solutions to clear the wafer-level opto-electrical integration hurdle and secure a first-mover position on this beachhead. Additionally, supply chain sources note that the remaining two test steps for silicon photonics chips — "Insertion 1," corresponding to photonic IC testing, and "Insertion 3," corresponding to post-CPO-packaging final product testing — already have relatively mature automated solutions available on the market. Regarding Insertion 1 product positioning, Advantest stated that "Triton," an integrated solution co-developed with FormFactor, is currently undergoing equipment qualification at customer sites and is expected to be formally deployed before year-end to support PIC testing in production. For the critical mass production bottleneck at Insertion 2, the solution proposed by Advantest and its supply chain partners is expected to complete proof of concept (PoC) in the first half of the year, with the prospect of entering a joint development phase with customers in the second half. Industry analysis indicates that silicon photonics chips face significantly elevated requirements for stability and accuracy in high-speed transmission environments, raising the overall test technology threshold in tandem. In particular, because the cost of detecting failures in silicon photonics chips after CPO packaging is completed is extremely high, Shift-Left Testing has become critically important — phased verification at earlier stages is now seen as the last line of defense for protecting margins. However, supply chain sources revealed that if the electrical-on-top/optical-on-bottom test bottleneck fails to achieve an equipment-level breakthrough in a timely manner, test houses may opt to selectively skip Insertion 2 during initial mass production, betting instead on Insertion 3 where solutions are well-defined — a compromise that sacrifices some yield and cost efficiency in exchange for keeping final product shipment schedules on track.
Jukan tweet media
English
12
26
246
58.9K
罗百万
罗百万@yanwangluo·
真的想不通,这些美女打扮的光鲜亮丽,又不上班,天天到处旅游,钱从哪里来的呢?
罗百万 tweet media
中文
260
8
503
129.5K
红哦咯哦咯 retweetledi
太阳闯关记
太阳闯关记@dachaoren·
claude code新手教程,这个老外讲的非常仔细,这教程在闲鱼卖398,卖了几百份了。 这里免费,真的是认知差,静下心看完这一套完整教程,你就能真正用 AI 搭建工作流、实现自动化、处理复杂任务。
中文
201
1.6K
10.4K
706.7K
红哦咯哦咯 retweetledi
Liuping Xu
Liuping Xu@LPX2019·
“不参与政治的惩罚之一,就是你最终会由不如你的人来统治。” ——柏拉图,《理想国》
中文
32
190
1.4K
49.9K
红哦咯哦咯 retweetledi
iPaul
iPaul@iPaulCanada·
太狠了!昆虫学家告诉你用最歹毒的方法消灭蟑螂!
中文
49
339
1.4K
138.6K
路易崇祯
路易崇祯@WangDa316158·
墙内一位历史博主讲得真好。一句没提二百斤,句句戳中二百斤。
中文
139
297
2.2K
188.9K
红哦咯哦咯 retweetledi
Tansu Yegen
Tansu Yegen@TansuYegen·
When people break the rules, everyone pays the price 🚫
English
567
1.5K
18.9K
11.9M
红哦咯哦咯 retweetledi
华尔街观察 Xtrader
华尔街观察 Xtrader@cnfinancewatch·
德系、日系、美系车比较: 日系是发动机温度低,德系温度高 先给结论:日系偏低温、美系中高温、德系最高温,本质是设计理念、技术路线、使用场景的不同。 一、温度区间(冷却液正常工作温度) • 日系:85–95℃(主流85–90℃) • 美系:99–106℃(中高温) • 德系:100–115℃(主流105℃左右) 二、为什么日系是“低温发动机” 1. 高压缩比+防爆震 日系走高压缩比自然吸气/混动路线,缸内压力大;水温太高易提前爆震,所以压低水温来控爆、兼容92号油。 2. 耐用优先、减少损耗 低温让橡胶密封、油封、塑料件老化更慢,发动机更干爽、少渗漏;低粘度机油(0W-20)也更适配。 3. 使用场景:城市通勤、限速严格 日本高速限速100km/h,不需要长时间高负荷,保守调校、留冗余更可靠。 三、为什么美系/德系是“高温发动机” 德系(最典型) 1. 性能+热效率 德国不限速高速,要高功率、长时间高负荷;高温提升燃烧效率、降低散热损失,涡轮响应更快。 2. 技术路线:涡轮增压+直喷 涡轮+直喷本身缸温就高,高水温设计是配套选择;需95号以上高标号油抗爆。 3. 历史传承 早期德系深耕柴油机,柴油机工作温度高,汽油机也继承了高温设计习惯。 美系 介于德日之间:动力取向、大排量/涡轮多,工作温度99–106℃,比日系高、比德系略低。 四、直接影响(一眼看懂) • 日系低温 ◦ 优点:耐用、少漏油、用92油、低粘度机油、保养便宜 ◦ 缺点:热效率略低、高速高负荷动力储备一般 • 德系高温 ◦ 优点:动力强、高速稳、热效率高 ◦ 缺点:密封易老化、易渗油、需95+油、机油粘度更高、保养贵 • 美系:动力够用、可靠性中等、保养成本居中 五、一句话总结 • 日系:低温=耐用、经济、家用通勤 • 德系:高温=性能、效率、高速极限 • 美系:中高温=平衡动力与实用
中文
12
33
113
53.4K
Pangyu 胖鱼 🐠
Pangyu 胖鱼 🐠@pangyusio·
雷军太聪明了。 在北京亦庄的小米汽车工厂里,他建了一座非常漂亮的科技展厅。 今天,国民党主席郑丽文专程去参观了。之前新加坡的李显龙也来过。 一座汽车工厂,同时干了三件事:生产基地、品牌体验中心、政务接待场所。 去年一年,这座工厂接待了 13 万游客,包括很多来研学的北美小孩、中产家庭。 能带孩子来参观科技展厅的家庭,基本就是小米的目标客群。 13 万次深度品牌体验,转化率远高于任何广告投放。 而对北京市的政府官员来说,一座能接待各国政要的现代化工厂,就是一张现成的"中国制造"名片。小米帮他们撑了面子,反过来,小米在当地的资源和政策空间也就有了。 雷军用一座高标准的展厅,同时解决了获客、品牌和政商关系三个问题。把"工厂"变成"平台",这才是真正聪明的商业设计。
Pangyu 胖鱼 🐠 tweet media
中文
66
34
481
196.7K
勃勃OC
勃勃OC@bboczeng·
韩国央行:从互联网泡沫时期电信基础设施投资看当今AI超级周期 1990年代末互联网泡沫期间,电信公司在长途光纤电缆上展开激烈投资竞争,驱动力是对互联网和电信需求将保持高增长的预期。当时市场普遍持有”互联网流量每三至四个月翻倍”的乐观看法,这一认知叠加电信运营商通过企业债券、贷款等外部融资进行的激进产能扩张,导致电信基础设施投资严重过剩。此外,思科、朗讯、北电等主要电信设备商广泛向新兴电信运营商提供融资便利,并将融资与其自家设备采购挂钩。然而,实际需求增长未及预期,闲置产能——即所谓的”暗纤”——大量积累,投资随股价暴跌而急速收缩。 有趣的是,当时的技术进步实际上加剧了产能过剩问题。波分复用(WDM)技术就是典型例子,它使多个波长信号可同时通过单根光纤传输,大幅扩展了传输容量。结果不仅是新光纤的铺设,现有光纤的有效容量也在急速增长,导致供给能力远超实际需求。这个案例说明,即使新技术初期激发的需求非常强劲,基于乐观需求预测的竞争性产能建设,加上超预期的技术创新,也足以触发行业从产能不足向产能过剩的快速转变。不过,虽然那个时代的过度投资导致光纤电缆价格暴跌、行业陷入痛苦调整,但回过头看,这个过程积累的电信基础设施和技术进步为IT产业的后续发展奠定了长期基础——这是值得肯定的正面遗产。
中文
1
1
26
8.1K
红哦咯哦咯
红哦咯哦咯@HongGe84591·
@HONGFFU 明明可以从银行余额里直接拿,它们硬是修了一条路来收钱,这就叫孔孟之道
中文
0
0
2
1.5K
红拂
红拂@HONGFFU·
网友投稿:内蒙高速集团及路政联合截断不收费的331国道,逼迫大货车走高速! 此路是我开,此树是我栽,要是不走高速,就让你们过不去!
中文
122
135
786
214.5K
大变活人
大变活人@seanwei001·
核弹的杀伤力。
中文
35
18
200
239.6K