Keith Pohl retweetledi

New in #FG this month:
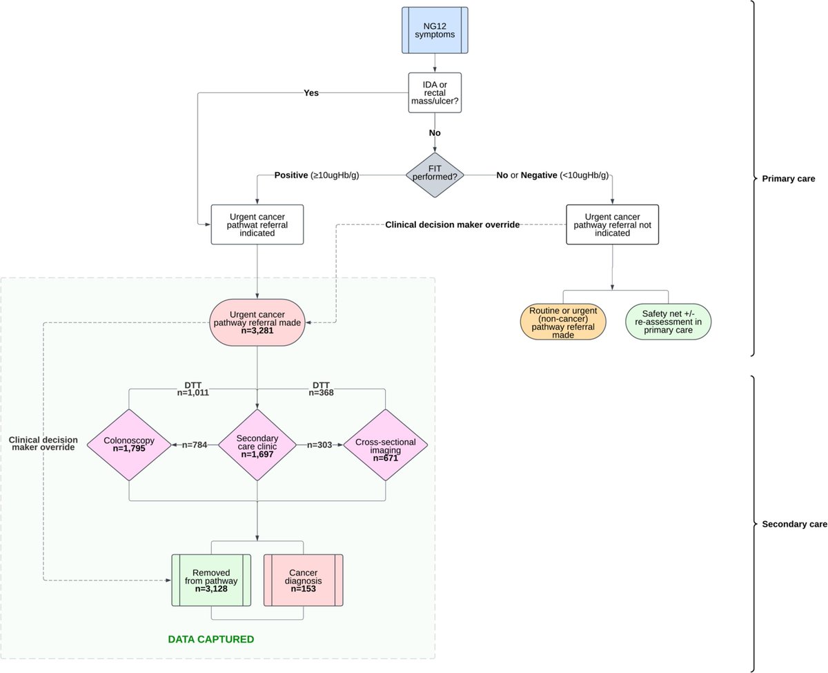
🧪📊 Has FIT changed the suspected colorectal cancer pathway in real world practice?
In this regional evaluation of over 10,000 referrals across the South West, 87% of 2023 referrals included FIT, with more direct to test triage, fewer clinic appointments, and colonoscopy rates falling despite unchanged overall investigation volume.
Cancer detection rose modestly, and waiting times recovered to prepandemic levels.
However, nearly half of NG12 non compliant referrals still underwent colonoscopy, and asymptomatic patients aged over 50 with FIT >100 μg Hb/g had a cancer detection rate of 7.1%, comparable to screening populations.
🔎 The paper raises important questions about how strictly pathways should apply NG12 criteria, and whether age and FIT stratification should shape future triage models.
fg.bmj.com/content/17/2/1…
@PhilSmithIsBack @OTavabie @dr_aditi_kumar @TrevorTabone
@eathar_s @IrenePerezMD @KGananandan @zare_benjamin @medicalreg @dtleiberman
@BritSocGastro @ACPGBI @JAG_accredit



English
























