Jan Krivanek

76 posts

Jan Krivanek banner
Jan Krivanek

Jan Krivanek

@KrivanekLab

Developmental biologist, fascinated by the study of tooth growth, regeneration and stem cell behavior.

Brno, Czech republic Katılım Ağustos 2020
96 Takip Edilen230 Takipçiler
Jan Krivanek
Jan Krivanek@KrivanekLab·
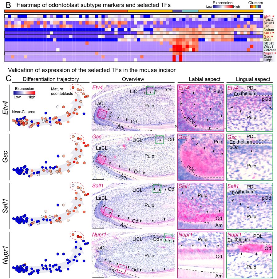
Transcription Factor Code in Odontoblast Differentiation Decoded 🧬! In our new paper in JDR, we show that four transcriptional regulators (Sall1, Gsc, Etv4, and Nupr1) are sufficient to directly drive the differentiation of pluripotent stem cells into odontoblast-like cells. 🦷
Jan Krivanek tweet media
English
1
0
2
117
Jan Krivanek
Jan Krivanek@KrivanekLab·
It was my pleasure to give a talk at this lovely event again - for the fourth time - as I have done since the very beginning of its existence (initiated by @MarcelaBuchtova 6 years ago in my city Brno, Czech republic ❤️ )!
V4SDB@V4Sdb

The next exciting talk is held by Jan Křivánek @KrivanekLab of @MasarykUni who will teach us new insights into Mechanics and Mechanisms of Mouse Incisor Growth and Repair! #developmentalbiology #dentalresearch #regeneration

English
0
0
2
103
Jan Krivanek retweetledi
Science @ MED MUNI
Science @ MED MUNI@Science_MEDMUNI·
🇬🇧Researchers from @KrivanekLab at the Department of Histology and Embryology have succeeded in "programming" stem cells to transform into cells that form dental tissue. They directly intervened in the cells’ genome
English
1
1
1
67
Jan Krivanek retweetledi
Science @ MED MUNI
Science @ MED MUNI@Science_MEDMUNI·
Květnová Research Breakfast s @KrivanekLab U ☕️se diskutovalo o vědeckých poznatcích Honzy a jeho týmu i o tom, jak vědu komunikovat May Research Breakfast with @KrivanekLab At ☕️, we discussed the scientific findings of Honza and his team and how to communicate research
Science @ MED MUNI tweet mediaScience @ MED MUNI tweet mediaScience @ MED MUNI tweet media
Čeština
0
1
3
111
Jan Krivanek
Jan Krivanek@KrivanekLab·
I just returned from Portland, Oregon from The Anatomy Connected @AnatomyOrg meeting, where I had an Invited lecture. Such an inspiring meeting! It exceeded all my expectations! Thanks for having me there! @Science_MEDMUNI
Jan Krivanek tweet mediaJan Krivanek tweet mediaJan Krivanek tweet mediaJan Krivanek tweet media
English
0
1
9
408
Jan Krivanek retweetledi
Fabian Theis
Fabian Theis@fabian_theis·
1/🚀 Excited to share RegVelo, our new computational model combining RNA velocity with gene regulatory network (GRN) dynamics to model cellular changes and predict in silico perturbations. Here's how it works and why it matters! 🧵👇
biorxiv.org/content/10.110…
Fabian Theis tweet media
English
6
98
387
61.6K
Jan Krivanek
Jan Krivanek@KrivanekLab·
🥳 I am excited to share that we have received a new Grant from the Czech Science Foundation @GACR ! It will allow us to study NATURAL DENTAL HEALING which may open new doors in Regenerative Biologically-Based Dentistry of the future! Fascinating stuff ahead!
Science @ MED MUNI@Science_MEDMUNI

7⃣grants were supported by the 🇨🇿agency GAČR For the 1st time, we received the Postdoc Individual Fellowship for Vladimír Svoboda Congratulations to PIs @KrivanekLab @masariklab, Zdeněk Andrysík, Zuzana Kadlecová, Stjepan Uldrijan and Petr Fojtík

English
3
0
32
871
Jan Krivanek
Jan Krivanek@KrivanekLab·
You are conquering all anatomical meetings :))
Jan Krivanek tweet media
English
0
0
8
180
Jan Krivanek
Jan Krivanek@KrivanekLab·
Marcos G.L., PhD student from our team talks about his research at @EFEM_Europe in Bulgaria ...and gets the prize for the BEST TALK 🥳🫶 ! This happened after Josef, another PhD student from our team won last year. I'm proud of you guys😎! @Science_MEDMUNI
English
2
0
22
613
Jan Krivanek retweetledi
Science @ MED MUNI
Science @ MED MUNI@Science_MEDMUNI·
👋Gratulujeme Marcosovi G. Lopézovi k Ceně rektora @muni_cz pro vynikající studenty doktorských studijních programů🎖️ Marcos se pod vedením školitele @KrivanekLab v programu Biomedicínské vědy věnuje základním aspektům vývojové biologie a novým přístupům v regenerativní medicíně
Science @ MED MUNI tweet media
Čeština
1
1
7
313
Jan Krivanek
Jan Krivanek@KrivanekLab·
Together with the labs of Igor Adameyko and Kaj Fried, we had an amazing lab retreat in our South Moravian region! Such a lovely reunion. I’m now full of inspiration👍🙂 ! @adameykolab
Jan Krivanek tweet mediaJan Krivanek tweet media
English
3
1
20
635
Jan Krivanek
Jan Krivanek@KrivanekLab·
Congrats Haneen :)!
English
1
0
3
271
Jan Krivanek retweetledi
Euro Evo Devo 2024
Euro Evo Devo 2024@EED2024·
We're thrilled to announce the selection of 24 exciting symposia for our upcoming Helsinki #EED2024 conference! 🧬🔬🐿️🐀🦜🐊🐠🦑🦟🪱🍀🦠 Happy holidays and see you all in Helsinki! More information here: tinyurl.com/EEDHelsinki Abstract submission details to follow in early 2024!
Euro Evo Devo 2024 tweet media
English
2
33
87
28.9K
Jan Krivanek retweetledi
Science @ MED MUNI
Science @ MED MUNI@Science_MEDMUNI·
3⃣our scientist became MUNI SCIENTIST 2023 📌Regina Demlová (Dpt. of Pharmacology) project CREATIC 📌Jan Křivánek (Dpt. of Histology and Embryology) publication in Science Advances 📌Radka Lordick Obermannová (Dpt. of Comprehensive Cancer Care) publication in Annals of Oncology
Română
1
1
2
191
Lenka Gahurova
Lenka Gahurova@the_debilab·
Super super happy that we received #GACR #JuniorSTAR !!!! Many carrots and sweet potatoes for mole-rats in the next 5 years!
English
13
0
49
3.4K