
Laurie Sanders
78 posts

Laurie Sanders
@LHSanders14
Neuroscientist @DukeU, DNA enthusiast, admirer of the arts. Mom.
Durham, NC Katılım Ağustos 2014
185 Takip Edilen189 Takipçiler

Excited to share our latest paper: implications for LRRK2 biology across clinically distinct neurodegenerative diseases pubmed.ncbi.nlm.nih.gov/41128923/
English

The Fragile Future of American Science medschool.duke.edu/stories/fragil…
English

Please check out this interview discussing our findings.
Early Warning: New Blood Test Detects Parkinson’s ivanhoe.com/medical-breakt…
English

So grateful to the @PFResearchTeam and rockstar @SilasABuck
Parkinson's Foundation Research@PFResearchTeam
@UHN @DukeU @ChariteBerlin @Stanford @Harvard 📢 Congratulations to 2024 Postdoctoral Fellow, @SilasABuck, whose project focuses on LRRK2-HDAC6 pathway as a mediator of tau neurotoxicity in #Parkinsons disease. Dr. Buck is mentored by Dr. Laurie Sanders at @DukeU.
English

So lucky to be working with rockstar @sophia_lehrman3!
Parkinson's Foundation Research@PFResearchTeam
📢 Congratulations to 2024 Summer Student Fellow, @sophia_lehrman3, whose project focuses on VPS35 and LRRK2 interplay underlying #Parkinsons Disease pathology. Sophia will be mentored by @LHSanders14 at @DukeU. @ParkinsonDotOrg
English

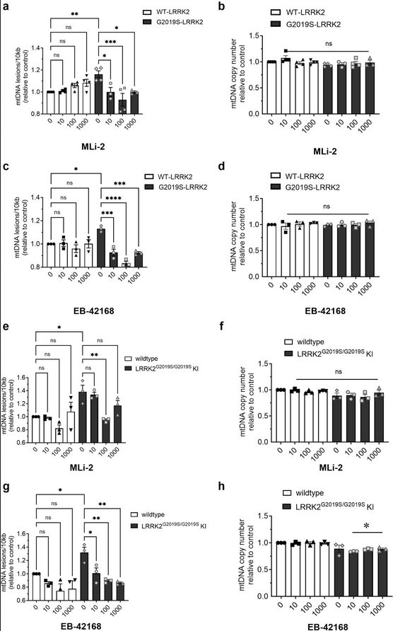
New paper from @LHSanders14 & her team (+ escape bio collab.s) reports that the #Parkinsons-associated LRRK2-G2019S mutant expressed at endogenous levels is sufficient to cause mtDNA damage in vitro; Both selective & non-selective LRRK2 inhibitors rescue
nature.com/articles/s4153…



English

It was a real pleasure meeting @LHSanders14 this week at the @ASAP_Research CRN meeting - despite heavy jet lag, she was wonderful!
English
Laurie Sanders retweetledi

A #science conversation that is just fun to watch -
and really interesting that this #mtDNA damage marker seems specific to #parkinsons while being detectable in blood.
Great presentation by @LHSanders14 and moderation by @Dr_Behrouz
youtu.be/ge3PEDufp4o

YouTube
English
Laurie Sanders retweetledi

27 Questions - a lively Q&A session during Vincere Bio's weekly Journal Club.
@DukeU associate professor @LHSanders14 discussed her recent publication of a blood based Parkinson's disease biomarker, video below:
youtu.be/ge3PEDufp4o

YouTube
English
Laurie Sanders retweetledi

With the development of a blood test for damaged mitochondrial DNA, @duke_neurology's @lhsanders14 and team are finding new ways to diagnose Parkinson's disease early on, and hopefully identify treatments to reverse damage 🧬🩸 #DukeBrainInTheNews nih.gov/news-events/ni…
English

@sammler_es222 @LRRK2_central @MichaelJFoxOrg Congrats to the whole incredible team, including your amazing contribution!!!!
English

@LRRK2_central @MichaelJFoxOrg Fantastic to see this work published! Well done, Laurie Saunders!
English

A major collaborative effort funded by @MichaelJFoxOrg results in a new blood test for #Parkinsons disease. Published today science.org/doi/10.1126/sc…

English

So excited to share our efforts in developing a blood test for Parkinson's disease!
#Parkinsons @DukeHealth @DukeMedSchool
Science Translational Medicine
science.org/doi/full/10.11…
English

So proud to have hosted an amazing DUNE scholar, read more about Iris' and other students experience here:
wunc.org/education/2023…
English

@MattYousefzadeh Thanks! So excited to be collaborating with @StealthBT
English

So excited to be working with this Stealth BioTherapeutics Team!
stealthbt.com/stealth-biothe…
English

Tim Greenamyre: amazing mentor and scientist
science.org/content/articl…
English





