Sabitlenmiş Tweet
MKS DTECH
17 posts


𝗕𝗘𝗔𝗠 𝟭.𝟲 OUT NOW: 𝗥𝗵𝗶𝗻𝗼 to 𝗜𝗙𝗖!
We are excited to finally publish a new powerful version of 𝗕𝗘𝗔𝗠, that we are sure will shoot your workflows to the MOON!
🚀🐕🌕
Try 𝗕𝗘𝗔𝗠 now:
bit.ly/mksbeam
#design #interoperability #rhinoceros3d #ifc #architects



English

𝗕𝗘𝗔𝗠 was developed with a specific goal:
simplify and extend current Rhino and Revit interoperability
Designers can now easily bring the power of free-form design to BIM!
Check out the video, sound on!
Design, 𝗕𝗘𝗔𝗠, document!
#bim#revit#rhino
youtu.be/cN3Ruk6jEzE

YouTube
English

Design, 𝗕𝗘𝗔𝗠, document.
Focus on designing what you love, BEAM manages all the automation to bring Rhino objects in Revit with all metadata.
Visit: bit.ly/mksbeam
#bim #revit #rhino #aec
@McNeelEurope @AutodeskRevit



English

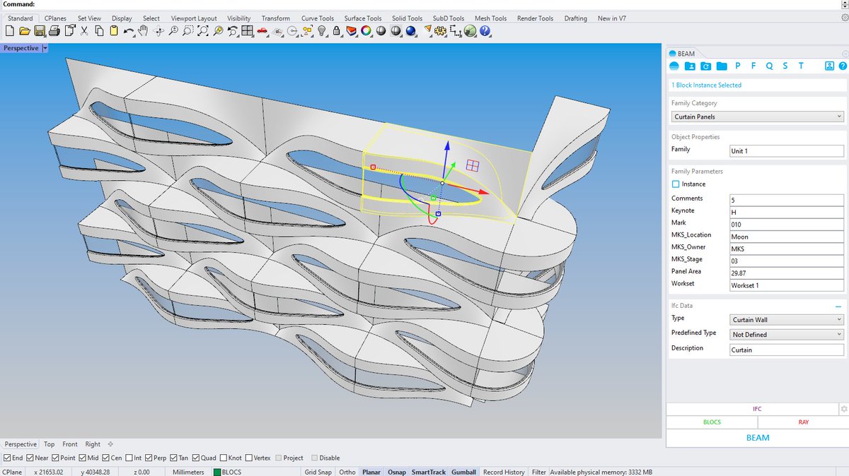
ADAM is a pioneering workspace unit designed by DGD in #Rhino and documented in #Revit with BEAM.
Make the best out of both platforms, try BEAM now!
Visit: bit.ly/mksbeam
Design by: bit.ly/DGD-ADAM
#revit #rhino #interoperability #design #aecindustry #BIM
English

Go a step further with BEAM Grasshopper Components and create data-rich complex BIM models.
With Grasshopper and BEAM it's easy to automate workflows and generate information on the fly!
Visit: bit.ly/mksbeam
#bim #revit #rhino #interoperability #aec #architecture




English

Calling out all #landscape designers!
When it comes to contours, hard or soft landscapes, planting, and water features, use BEAM to bring all your designs from #rhino to #revit!
Visit: bit.ly/mksbeam
#BIM #revit #rhino @AutodeskRevit @McNeelEurope
English

Design conceptualized in Rhino, brought to Revit with BEAM!
Geometry, materials and parameters update immediately, reflecting quantities and visuals in the BIM platform.
Visit mksdtech.com/project-beam
Design by SASI Studio
sasi-studio.com

English

𝗠𝗞𝗦 𝗕𝗘𝗔𝗠 1.0 is out!
𝗧𝗵𝗲 𝘂𝗹𝘁𝗶𝗺𝗮𝘁𝗲 𝗥𝗲𝘃𝗶𝘁 𝗮𝗻𝗱 𝗥𝗵𝗶𝗻𝗼 𝗶𝗻𝘁𝗲𝗿𝗼𝗽𝗲𝗿𝗮𝗯𝗶𝗹𝗶𝘁𝘆 𝘁𝗼𝗼𝗹!
Create Families, assign Parameters and place Adaptive Components fast and easy with a friendly UI.
Try it now!
mksdtech.com/project-beam
#revit #rhino
GIF
English

BEAM Beta 0.1.1 is out!
Introduces new #grasshopper components that make easier to assign data to larger and complex models!
mksdtech.com
#beta #revit #dynamobim #AEC #BIM #mksbeam #automation #autodesk #rhinoceros #rhino #rhino3d

English

BEAM! Out now!
A tool that connects McNeel's Rhino excellent multipurpose 3D modeler with the AEC industry-standard Autodesk Revit.
Try the BETA!
mksdtech.com
youtube.com/watch?v=JbfxM_…
#rhino3d #autodeskrevit #dynamobim #AEC #BIM #MKSBEAM @AutodeskRevit @McNeelEurope

YouTube

English


