Mandy Sha
986 posts

Mandy Sha
@MMandySha
Research Scientist PMP® Linguist on LinkedIn 👉 https://t.co/zTswpVSuJG
Chicago, IL Katılım Mayıs 2014
317 Takip Edilen440 Takipçiler

#ISWGHS @UNStats handbook #survey on households individuals foundations, what're 3⃣ applied frameworks for quex design #translation instrumentation?
1⃣ cognitive response process model
2⃣ QDET ques design, dev, eval, testing
3⃣ repsondent-centered design: ⤵️ burden, UX-informed

English

Check out Chapter2⃣ by @NORCNews researchers in 🆕📖 𝘊𝘳𝘰𝘴𝘴-𝘊𝘶𝘭𝘵𝘶𝘳𝘢𝘭 𝘙𝘦𝘴𝘦𝘢𝘳𝘤𝘩 𝘪𝘯 𝘗𝘳𝘢𝘤𝘵𝘪𝘤𝘦 👇🏻
amazon.com/Cross-Cultural…
The volume presents useful timely topics, methods, solutions to 📈 research quality & design across cultures, languages, countries.

English
Mandy Sha retweetledi

Poor survey translations don't just reduce response rates. They introduce measurement error and exclude key populations from data that shape policy decisions. NORC researchers offer a practical solution for projects with limited budgets and tight timelines in the new volume Cross-Cultural Research in Practice.
Available now: go.norc.org/3Npcm6x

English

How does Category Entry Points (CEP) move brands beyond traditional brand funnels [linear model that maps customer journey from awareness to buy]?
@quantilope M.Brandhorst @InsightsMRX
"become the basis of brand health KPI"

English

Brand📈= physical + mental availability, what is Category Entry Points (CEP)?
@quantilope MBrandhorst @InsightsMRX
🔎CEP, ask: what makes you buy this product?
Generate from consumer qualitative interviews, expert interviews, past research, #GenAI

English

Human-#LLM partnership in large sample #QualitativeResearch, can we code at scale?
@andrewmparker1 @RANDCorporation #CIPHER @USCDornsife
Codebook draws on sources 1⃣literature 2⃣closed-ended items 3⃣human scan raw responses 4⃣MuseQDA for coding ➕ check inter-rater reliability

English

Survey #data contamination... can we predict #LLM generated answers to open narrative Qs?
Jan Karem Hohne
1⃣ Very similar to human & meaningful
2⃣ No systematic differences regarding answer length
3⃣ BERT reliably predicts (almost 💯 correct) for @GeminiApp and Gemini+ persons

English

#AI to code other/specify responses, workflow?
Ting Yan @AmeriSpeak @NORCNews #CIPHER @USCDornsife
AI code other/specify verbatim ➡️automated rule-based edit ➡️ edited values ready for use
- easy 🔎 where problems happen & update procedures
- codes/edits at var not case level

English

#GenAI data donation, who how why from Australia?
@ANU_PELab @ourANU #CIPHER
@USCDornsife
🥇use @ChatGPTapp
For 18-24 yrs old, incentive has significant impact
Less likely to consent: females, perceived threat of #AI to democracy
Generalized trust ≠ significant association

English

Does #AI matter in probability panel design?
@trentbuskirk @ODU #CIPHER @USCDornsife
✔️ early problem detect, intelligent adapt, reduce burden
✔️ part of the loop to inform, not make decisions
🤔 pre-data collection assist, as interviewer, analyst

English

silos, low discoverabile/reusabile/inaccessible/irretrievable 🚫standardization, solution for research #data infrastructure #interoperability?
@gesis_org @UniCologne A.Katsanidou @LAPOP_Lab
🔎Findable
🔘Accessible
🛞Interoperable: shared🗣️
♻️Reusable
#AI ready: machine workflow

English

What does the future hold for #DigitalTwins in survey research?
@collect_intel E.Hadfield @WAPOR
1⃣ delegate in artificial superintelligence
2⃣ training: intentions hard but preferences easy
3⃣ trust = perfect mimicry
4⃣ volitional turing test 📏autonomous adaptive 🤔goalsetting

English

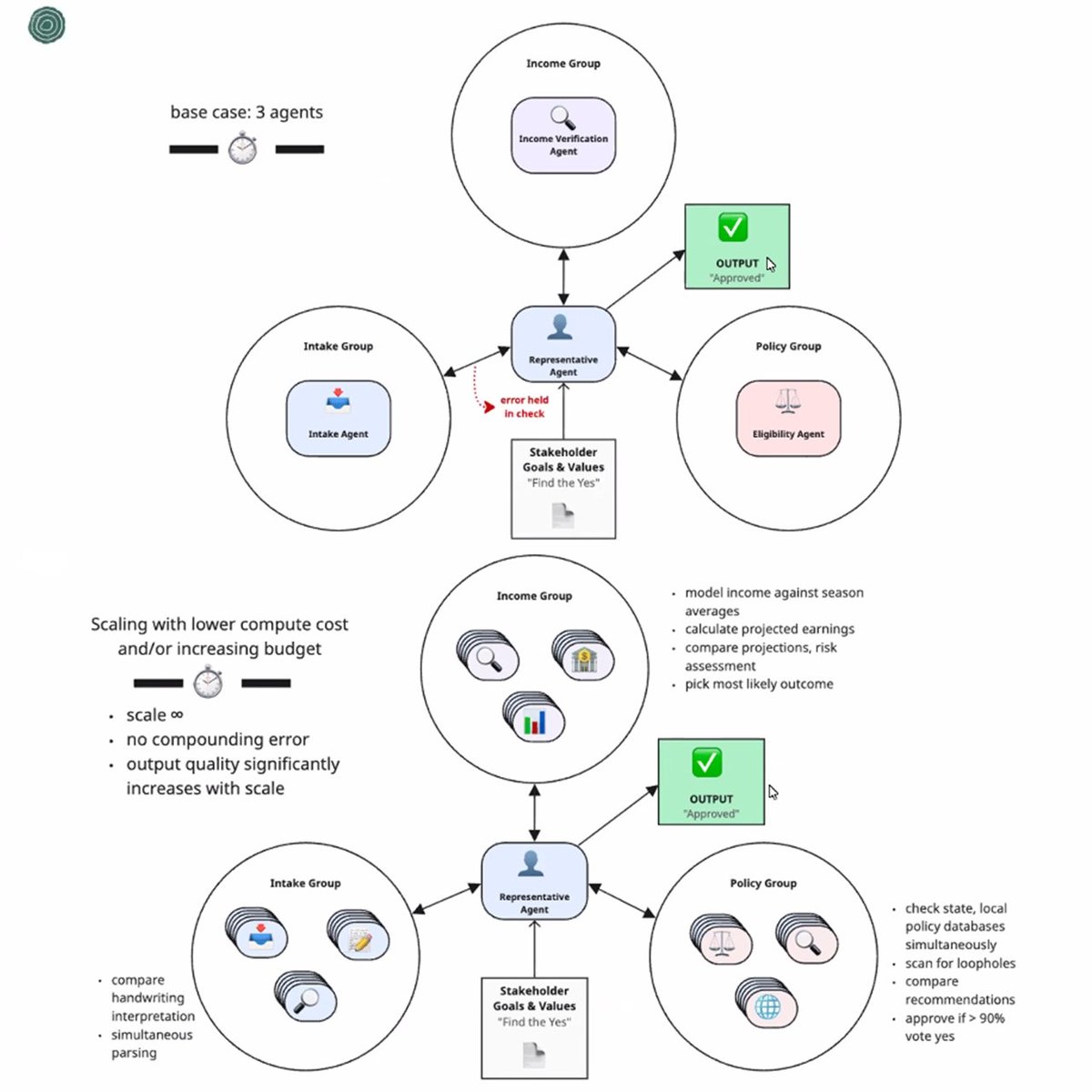
Not🆕 #DigitalTwins virtual model sim real-world chars/behaviors counterpart, so what's big deal?
@collect_intel E.Hadfield @WAPOR
#BigData models ➡️ gen-purpose #AI agents as compute cheapens
⚠️ compounding errors in scaled workflow
🗝️ robust system to eval fidelity/user trust

English

Human 🆚 #AI #SyntheticData, similar survey responses?
@cnchapman Webinar @SawtoothSoft
1⃣ collect/reuse human sample 🫢convenience or leftover sample
2⃣ create #DigitalTwins 🤨prompt template valid?
3⃣ #LLM take survey 🤔
4⃣ compare results 🫠statistical assumptions not apply

English

How to prioritize + select claims?
@Curion_Insights
1⃣ MaxDiff: choose most/least from long list ➡️ ranked order
2⃣ Sequential monadic eval: short list claims across 🗝️metrics ➡️ in-depth diagnostics
- used together or just one
- via survey
Outcome🟰 select the highest-impact!

English

What's marketing/advertising CLAIM?
@Curion_Insights
statement re product chars, benefits, performance to 🆙buy, eg lower cholesterol, fat free
🔎 IDI, group, ethno + journey🗺️social👂
≠ function, warning, puffery (legal term on promotional wording, 🚫fact or meant to mislead)

English

Check out Chapter 6⃣ in 🆕📖 𝘊𝘳𝘰𝘴𝘴-𝘊𝘶𝘭𝘵𝘶𝘳𝘢𝘭 𝘙𝘦𝘴𝘦𝘢𝘳𝘤𝘩 𝘪𝘯 𝘗𝘳𝘢𝘤𝘵𝘪𝘤𝘦 👇🏻
amazon.com/Cross-Cultural…
The volume presents useful and timely topics, methods & solutions to enhance research quality and design across cultures, languages, and countries.

English

