
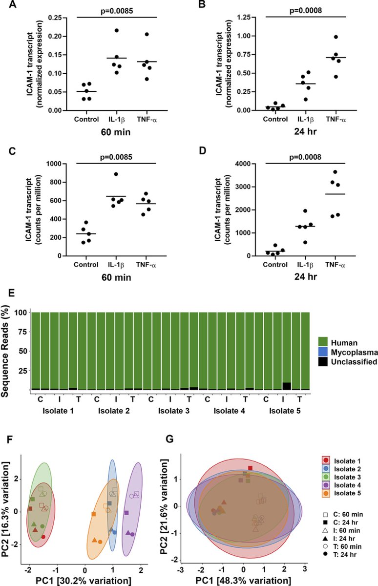
Guillaume Stern (Partner, Reinhold Cohn Group; rcip.co.il; @ReinholdCohnIP) will provide annual summaries of patent applications involving translational vision science. Look for the 1st in Jan 2023 @ARVOtvst (#openaccess, #VisionScience, #DataScience, #DataSharing).

English
















