



🥇⏳ #تمرة_ثون @_moud47 @Hasan_8760
Marwan
81 posts





🥇⏳ #تمرة_ثون @_moud47 @Hasan_8760



ضهرت الملامح أضفت المكونات بدون توصيل باقي التوصيل اموره بسيطة ان شاء الله للمهتم في المجال قاعد اتابع هذي الدورة واطبق youtube.com/playlist?list=… #PCB #design





باقي اللمسات الاخيرة ⏳ اضفت الtype-c احتمال استخدم نوع ثاني وضفت voltage regulator اعتقد اني ماشي صح ☑️ ترتيبات بسيطة وتكتمل #PCB #electronic #design







انتهيت من الheader ✅ اذا كنت ماشي صح احتاج الآن اضيف مصدر الطاقة بيكون type-c وبكذا المفترض تكون الschematic شبه كاملة #PCB #electronic



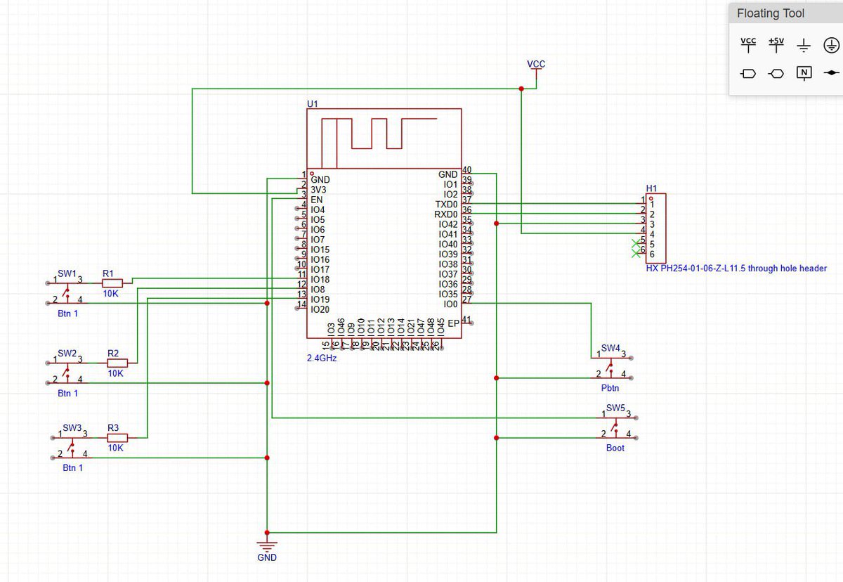
مازلنا في ال schematic 😞 بدأت من جديد اضفت الأزرار وبدأت في الprogramming header اذا في احد عنده مصدر تعليمي لا يبخل علينا #PCB #electronic #design





اضفت تعديلات على ال schematic 📜 اعتقد انه بهذا الشكل بتكون ممتازة التحدي بيكون في التوصيل على الbord كيف بيكون وكيف برتب العناصر حولت ال schematic للPCB بس ماعدلت على التوصيل لسى فيه برامج اقدر اتأكد من الPCB بعد التصميم ؟؟ 🤔🤔 #electronic #PCB #IOT