Transferable Training retweetledi
Transferable Training
4K posts

Transferable Training
@MathewCook9
Speed ⚡️ S & C 🏋🏼♂️ Reconditioning 🦿🦵🏼 Website in link below ⬇️
Leeds Katılım Aralık 2011
612 Takip Edilen812 Takipçiler
Transferable Training retweetledi
Transferable Training retweetledi

Blackrock College U14 C’s to @lionsofficial series winning try scorer. Great to see a late developer supported by the school and union.

English
Transferable Training retweetledi

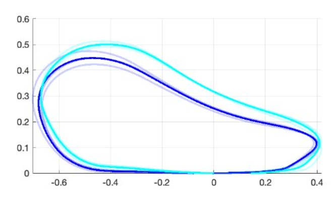
In this study, we examine the relationship between explosive and maximal strength, and find that maximal strength significantly determines how quickly these athletes are able to produce force mdpi.com/2075-4663/13/7… @HPCvaxjo @linneuni

English
Transferable Training retweetledi

🍒 "The fact is it's going to make it more difficult for young British players."
Wigan boss Matt Peet has delivered his verdict on Super League extending the number of quota spots available to each club from 2026, making his feelings clear 👇
loverugbyleague.com/post/wigan-war…
English
Transferable Training retweetledi


@spikesonly Are you able to DM me. I cannot DM you as I am not on a verified account. Thanks
English
Transferable Training retweetledi

🏅Ewan Evans is named in National League Rugby's XV of the season
🏉 Scorer of tries, maker of many more as he tears through the opposition + Coaches Player of the Season = a great campaign for the winger
National League Rugby@Natleague_rugby
🚨 Next in our National League Rugby's XV of the Season it's 14. Right Wingers. Congratulations to: @LeedsTykes' Ewan Evans #Nat2N
English
Transferable Training retweetledi

59: TRRRRRRRRY TRINITY!!!!!!
ON HIS SUPER LEAGUE DEBUT!!!!!!!!!
What a memory for the young fella! Ellis Lingard scores!!
🔴⚪🔵 52-6 😈😈
#UpTheTrin

English
Transferable Training retweetledi

Thread: How Come Adam Radwan Scores More Tries Now?
It might sound simple, but how come Radwan is scoring more tries for the Tigers than he did with the Falcons? The answer is more complicated than you think and heavily impacts recruitment.
Data by @Oval_Insights
1)


English
Transferable Training retweetledi
Transferable Training retweetledi

Wakefield Trinity are the perfect blueprint for IMG. Raising standards on and off the field.
Matt Ellis and Daryl Powell are magnificent for this club: but so too were those who laid the foundations for this revival. Their role shouldn't be forgotten..
loverugbyleague.com/post/wakefield…
English
Transferable Training retweetledi

✍️ 𝐑𝐎𝐎𝐍𝐄𝐘 𝐒𝐈𝐆𝐍𝐒 𝐄𝐗𝐓𝐄𝐍𝐒𝐈𝐎𝐍
🙌 Castleford Tigers are thrilled to confirm that Fletcher Rooney has put pen to paper on a five-year contract extension!
👉 castlefordtigers.com/article.php?id…
#COYF • #TIGERSFUTURE

English
Transferable Training retweetledi
Transferable Training retweetledi





