

米谢MichelleW
752 posts

@MichelleW8712
take down the CCP NFSC-盘古翻译部义工




郭先生刑事案823号文档。托雷斯法官颁布法官令,支持郭先生关于规则17(c)传票的申请。命令如下: - 关于郭先生申请根据《联邦刑事诉讼规则》第 17(c) 条签发传票,向前任律师索取文件,此申请获得准许(GRANTED),但受以下限制:传票仅能寻求郭先生 2026 年 1 月 27 日信函第 5 页中提到的文件,或反映该页所提信息的文件。 - 郭先生关于延长答复政府撤销传票动议期限的请求(见法院电子案卷第 821 号文件,申请延期至2026年3月27日)因已解决(as moot)而予以驳回(DENIED)。法院指示郭先生将传票的回复日期设定为 2026 年 3 月 30 日。郭先生可在 2026 年 4 月 3 日之前补充其量刑提交材料,政府可在 2026 年 4 月 7 日之前提交任何补充答辩。


郭先生刑事案827号文档。郭先生向托雷斯法官推荐两位纽约南区前任法官作为特别主事官 (Special Master) 人选。


郭先生刑事案820号文档。托雷斯法官颁布法官令,法院将继续考虑任命一名特别主事官,以处理根据《美国法典》第 21 编第 853(n) 条提出的权利主张及相关事项。


郭先生刑事案824号文档。检方请求法院将检方提交量刑意见书的截止日期延长至 2026 年 4 月 7 日。



郭先生刑事案823号文档。托雷斯法官颁布法官令,支持郭先生关于规则17(c)传票的申请。命令如下: - 关于郭先生申请根据《联邦刑事诉讼规则》第 17(c) 条签发传票,向前任律师索取文件,此申请获得准许(GRANTED),但受以下限制:传票仅能寻求郭先生 2026 年 1 月 27 日信函第 5 页中提到的文件,或反映该页所提信息的文件。 - 郭先生关于延长答复政府撤销传票动议期限的请求(见法院电子案卷第 821 号文件,申请延期至2026年3月27日)因已解决(as moot)而予以驳回(DENIED)。法院指示郭先生将传票的回复日期设定为 2026 年 3 月 30 日。郭先生可在 2026 年 4 月 3 日之前补充其量刑提交材料,政府可在 2026 年 4 月 7 日之前提交任何补充答辩。




郭先生刑事案821号文档。郭先生律师团队请求将郭先生对检方819号动议(请求法官撤销辩方规则17(c)传票)的回复期限设定在下周五,即 2026 年 3 月 27 日,原因是辩方律师团队正投入全部精力完成量刑意见书。





郭先生刑事案814号文档。托雷斯法官颁布命令,将本案的宣判日期延期至 2026 年 4 月 27 日中午 12:00。


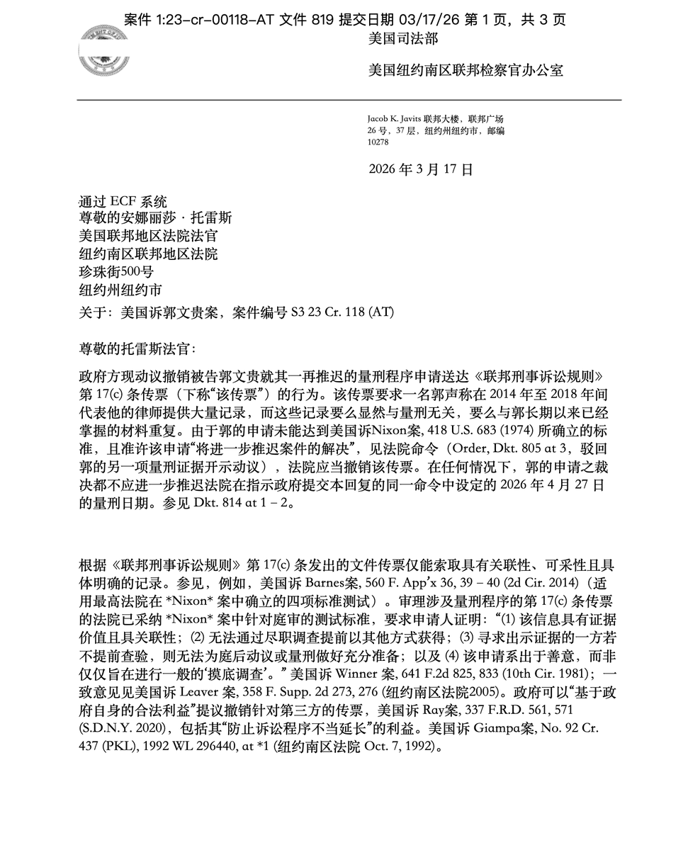
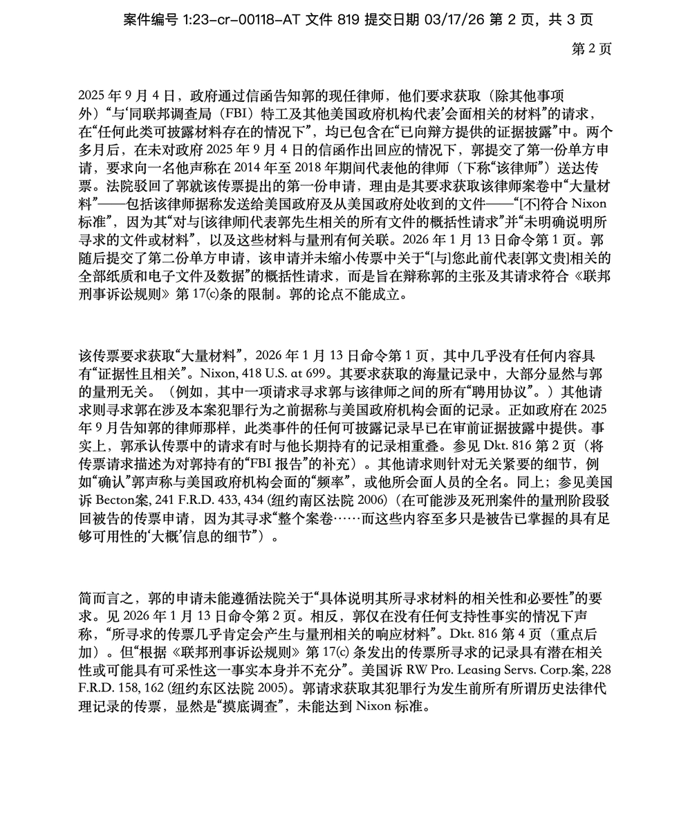
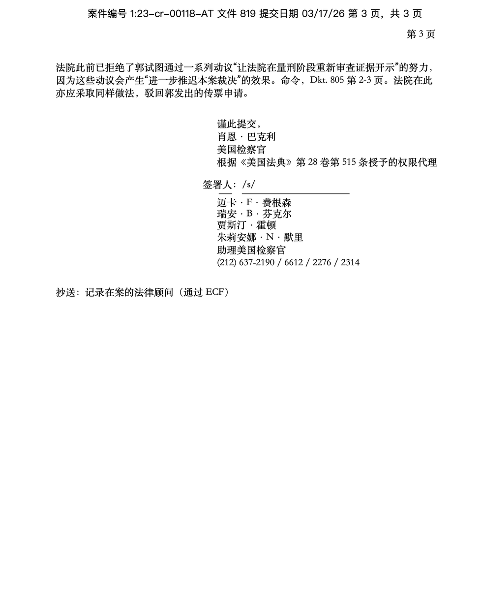
郭先生刑事案819号文档。针对郭先生律师团队申请向其2014至2018年间的前律师发出规则17(c)传票的要求,检方请求托雷斯法官撤销该传票,理由如下: - 不符合尼克松标准:规则17(c)传票要求所求材料须具备相关性、可采性及特定性。辩方请求范围过宽,属于典型的"钓鱼式调查" - 内容重复或无关:部分所求文件早在审前披露阶段已移交辩方;另一些仅涉及无关细节 - 拖延战术:法院已于2026年1月驳回辩方首次申请,认为其未符合特定性要求。二次申请仍未实质性缩小范围,实为变相拖延已定于2026年4月27日的量刑庭审。


郭先生刑事案802号文档。 政府就法院在 2026 年 1 月 20 日会议期间关于可能任命特别主事官(special master)的命令作出回复。




郭先生刑事案816号文档。郭先生律师公开于2026年1月27日提交的补充秘密单方申请,系对法院2026年1月13日令状的回应,就此前(文件815)传票申请补充说明三项内容。 三项补充论点: 一、材料与量刑的关联性 辩方在审查64TB证据材料过程中新发现两份文件,进一步证实该前律师确曾代理郭先生,其否认代理关系的说法不实。其中一份为彭博社新闻报道(附件2)。辩方认为传票几乎必然能获得与量刑直接相关的可响应材料。 二、缺乏材料无法充分备案 目前律师掌握的仅有郭先生本人的陈述,存在三个缺陷:内容不够完整、过于笼统、可能被视为利己陈述。前律师的案卷记录可提供独立旁证,并弥补郭先生对近十年前事件的记忆空白。 三、材料与量刑因素的对应(§3553(a)) 所求材料涉及:郭先生的人生经历与个人特质、威慑因素(§3553(a)(2)(B))、再犯风险(§3553(a)(2)(C))。缺乏这些材料,法院将对郭先生形成不完整且失真的判断。





郭先生刑事案815号文档。郭先生律师依照托雷斯法官814号文档的命令,公布于2025年11月12日向托雷斯法官提交的秘密单方申请。 动议中,郭先生律师请求法院强制一名身份密封的前律师提交其在2014至2018年间代理郭文贵期间的全部文件。辩方认为这些文件对即将到来的量刑阶段具有重要证据价值。