
Nolan METAYER
572 posts

Nolan METAYER
@NolanMetayer
Président GENIUSWEER SAS — Datacenter — AS198831 — Lead DevOps @HolyCloud_FR and CEO @DiscountServer (Serveurs reconditionner, disques SSD, HDD) en 🇫🇷
France Katılım Nisan 2020
21 Takip Edilen504 Takipçiler


@NolanMetayer @HolyCloud_FR @DiscountServer Bonjour @NolanMetayer ,
Merci de votre réponse.
Sauf erreur de ma part, je ne peux pas vous écrire par MP.
L'option n'est pas activée.
Français


@inconnu_bleu @HolyCloud_FR @DiscountServer Salut, possible de m'envoyé en DM votre email que je regarde, merci !
Français

@NolanMetayer @HolyCloud_FR Bonjour,
Nous avions contacté par mail @DiscountServer pour un devis dans la cadre d'un renouvellement de serveur (BTS SIO) mais pas de réponses depuis un certain temps.
Est-ce toujours d'actualité ?
D'avance merci.
Français

@huguesdelamure C'est un client à nous, qu'à full VPN (je pense)
Français

@NolanMetayer C'est quand même un peu suspect d'avoir autant de trafic avec l'Iran... tu héberges des proxy ? 😅
Saint-Didier-sur-Chalaronne, France 🇫🇷 Français

Cette semaine grosse upgrade sur le réseau @HolyCloud_FR 😊
Prochainement sur des peerings, et des upgrades en 100G !



Français

@Hugoo_C Hey, merci encore et pour les détails d'après plusieurs docs il faut de la UDIMM, et ECC après max 4GB d'après Arista et la barrette qui est HS c'était de la UDIMM en DDR3 2GB donc je me repose sur ca aussi
Français

@NolanMetayer Tu sais me donner un chouille + de détail ? J'ai un vieux stock de 4GB DDR3 800 MHZ assez énorme
Français

@worttir Yo possible de DM, il me semble c'est sa qu'il me faut en UDIMM
Français

Nouveau serveur déployé, comme d'habitude un
2x Xeon Gold 6148 - 512GB DDR4 avec 2x4TB NVMe sur Paris à Equinix ! 🇫🇷
w/ @HolyCloud_FR


Français

@spytechfawkes @HolyCloud_FR Il est vrai j'ai eu un problème justement, dell détecte mal mais au final sa fonctionne.
Français

@NolanMetayer @HolyCloud_FR Du hp dans un serveur dell c’est un crime
Français

Quelques nouveaux serveurs DELL R640 pour la FR 🇫🇷
2x Xeon Gold 6148 - 512GB RAM DDR4 - 2x4TB NVMe avec 2x10 Gbps
w/ @HolyCloud_FR


Français

Mise à jour prochainement de la page sécurité ajout de la 2FA par OTP (+ Score de sécurité) sur @HolyCloud_FR

Français

@adriendssyperso @HolyCloud_FR En effet, je note cela je vais voir pour le mettre en place Mercé
Français

@NolanMetayer @HolyCloud_FR T'a envisager de mettre des clés d'accès c'est de plus en plus récurrent désormais
Français

Plusieurs nouveaux serveurs DELL R640 mis en production à Paris pour @HolyCloud_FR 😍
2x Xeon Gold 6148 - 512GB RAM - 4x2TB NVMe P983


Français

Mise en production de 2 nouveaux serveurs en housing pour un client aujourd'hui 😊
w/ @HolyCloud_FR

Français

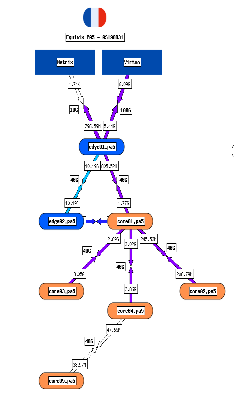
@as213382 Après il y a des protections derrière, comme Netrix etc... donc aucun soucis
Français

@NolanMetayer Faut pas qu’il y ai 20Mpps mdr
Français

Tableau de bord pratiquement fini 👍
Désormais pour les BGP downstream (Tunnel / VM Router), nous utilisons VyOS sur un serveur 40G / 100G.
Il permet de gérer en quelques clics la création de PFX, RMAP et sessions BGP.
En cas de déconnexion d’une session, nous recevons une alerte et le client également.
Supervision 100 % fonctionnelle, nous avons déployé 2–3 sessions BGP pour le moment à voir pour la suite.
Voici quelques photos du panel :


Français






