Ơmar |ᴹ⁸⁴ 🦅
2.7K posts

Ơmar |ᴹ⁸⁴ 🦅
@O_2000E
||بين حب المالية والجينات || عشريني مكروف ||🖤💛 #ENTJ Fin-Gen-Hist



Evidence from Buhais Rockshelter for human settlement in Arabia between 60,000 and 16,000 years ago nature.com/articles/s4146…


@bc25ry العفو هذا من طيب اصلك بس عبء الاثبات مو عليا ابداً لان الي وضحته لك فقط ان دراسة ملجا بحيص الي استشهدت بها ما تدعم نشأة F في الجزيرة وانتشارها وارفقت للك "بعض" الفقرات الدراسة جميلة وياليتك تقراها لان فعلياً م راح تحتاج مني اني اجيب لك شي



الحمدلله الذي بنعمته تتم الصالحات 🤍 يوم اكتملت فيه فرحتي بوجودكم محبتكم وكلامكم وصلني وأسعدني الله يديمها علينا وعليكم 🤍





معلومة الدراسة الاثرية الجديدة لملجأ بحيص جدا مهمة بس الاستشهاد بها لنشأة السلالة F بالجزيرة العربية وإنتشار فروعها منها هي قراءة بالمقلوب "مع كامل الأحترام" :) الدراسة وثقت أربع مراحل استيطانيّة لكن "الشيطان يكمن بالتفاصيل" مراحل منفصلة وليست مستمرة سكانية بينهم فترات هجر



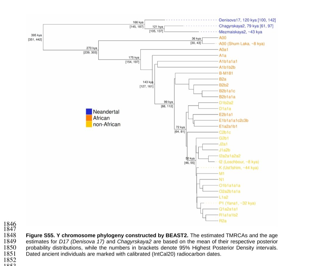
@bc25ry ايش قاعد تسوي؟ انا منتقد منهجيتك بديهي بسطح نتيجتك ومقارناتك الي اشوفها غلط بغلط ومع ذلك مالها اي علاقة بالموضوع! ركز واقرا ما كتبته بهدوء عشان تفهمني الزعم بوجود سلالة قبل ٧٠ الف سنة بالجزيرة العربية ترده الدراسات الجينية والدراسة الاثرية الاخيرة ذي فهم المعترضين مو اناااا 📢


والصدق







تشير دراسة نيتشر بتاريخ 23 March 2026 عن وجود مستوطنات بشرية بين ٦٠ إلى ١٦ الف سنه وهذا يتوافق مع هجرة و وصول F وانتشار فروعه J1 واشقائه للمنطقة. موقع المستوطنة في شرق شبة الجزيرة العربية تحديدا بدولة الإمارات العربية في إمارة الشارقة. الرابط: nature.com/articles/s4146…




ندري أن فيه إختلاط نياندرتالي عند غير الافارقة وندري عن إختلاط دينيسوفاني عند سكان اوقيانوسيا بس هل تدري أن أربع مجموعات سكانية بغرب افريقيا اليوم يحملون اثراً جينيًا من مجموعة بشرية شبحية قديمة أقدم من تفرّع الإنسان المعاصر عن إنسان النياندرتال نفسه؟ science.org/doi/10.1126/sc…






