Sabitlenmiş Tweet

1/ What a pain in the ass, I can’t believe I’ve been hired to do nft analytics 😮💨
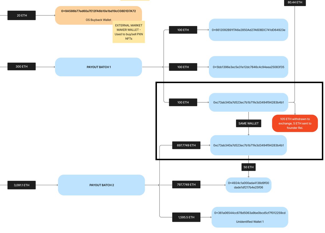
So most of you may have already seen the misappropriation of funds for @RagnarokMeta..
But what if I told you there’s a project 10x better at stealing money than them?
Introducing: @projectPXN
English







